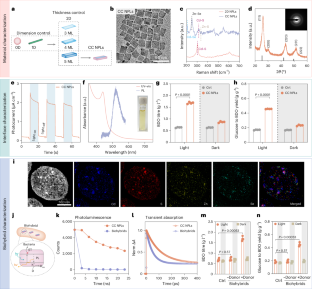
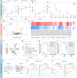
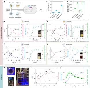
Abstract
Semiconductor biohybrids offer a viable approach to harness solar energy for the biosynthesis of high-value energy-rich long-chain compounds (ERLCCs). However, solar-driven ERLCC biosynthesis routes are often hindered by the inefficient conversion of light energy into cytosolic cofactors. Here we present a design strategy to rewire energy flow in biohybrids, enabling efficient solar-to-ERLCC conversion. Specifically, by tuning the morphology and structure of semiconductors we constructed an intracellular biointerface within engineered heterotrophic Vibrio natriegens chassis. This CdS–V. natriegens biohybrid achieved a solar-to-2,3-butanediol (BDO) conversion efficiency of 2.35%. Multi-omics and biochemical analyses identified an electron mediator, thiamine pyrophosphate, exogenous supplementation of which enhanced cofactor regeneration, further increased the solar-to-BDO efficiency to 2.83% and achieved a carbon yield of 0.497 g g−1. This biohybrid platform was further extended to produce polyhydroxybutyrate and α-farnesene, and upcycle various waste-carbon sources—including mannitol, cellulose, chitosan and industrial wastewater—into BDO. In a 5-l fed-batch bioreactor using wastewater as the sole carbon source, the system achieved a BDO titre of 30.71 g l−1, demonstrating its scalability and robustness. This study establishes a versatile framework for solar-driven microbial biomanufacturing and waste-to-value conversion, paving the way to carbon-efficient chemical production.
This is a preview of subscription content, access via your institution
Access options
Access Nature and 54 other Nature Portfolio journals
Get Nature+, our best-value online-access subscription
$32.99 / 30 days
cancel any time
Subscribe to this journal
Receive 12 digital issues and online access to articles
$119.00 per year
only $9.92 per issue
Buy this article
- Purchase on SpringerLink
- Instant access to the full article PDF.
USD 39.95
Prices may be subject to local taxes which are calculated during checkout






Similar content being viewed by others
Data availability
The data supporting the findings of this study are available within the article and its Supplementary Information. The RNA-seq data generated in this study have been deposited in the NCBI SRA database under bioproject accession number PRJNA1412514. Other data that support the findings of this study are available from the corresponding authors upon reasonable request. Source data are provided with this paper.
References
Lee, W. H. et al. Floatable photocatalytic hydrogel nanocomposites for large-scale solar hydrogen production. Nat. Nanotechnol. 18, 754–762 (2023).
Ye, J. et al. Solar-driven methanogenesis with ultrahigh selectivity by turning down H2 production at biotic–abiotic interface. Nat. Commun. 13, 6612 (2022).
Sakimoto, K. K., Wong, A. B. & Yang, P. Self-photosensitization of nonphotosynthetic bacteria for solar-to-chemical production. Science 351, 74–77 (2016).
Yu, W. et al. Solar-powered multi-organism symbiont mimic system for beyond natural synthesis of polypeptides from CO2 and N2. Sci. Adv. 9, eadf6772 (2023).
Wu, D., Zhang, W., Fu, B. & Zhang, Z. Living intracellular inorganic–microorganism biohybrid system for efficient solar hydrogen generation. Joule 6, 2293–2303 (2022).
Li, H. et al. Membraneless organelles assembled by AuNPs-enzyme integration in non-photosynthetic bacteria: achieving high specificity and selectivity for solar hydrogen production. Chem. Eng. J. 492, 152207 (2024).
Keasling, J. D. Manufacturing molecules through metabolic engineering. Science 330, 1355–1358 (2010).
Guo, L. et al. Engineering Escherichia coli lifespan for enhancing chemical production. Nat. Catal. 3, 307–318 (2020).
Choi, K. R. & Lee, S. Y. Systems metabolic engineering of microorganisms for food and cosmetics production. Nat. Rev. Bioeng. 1, 832–857 (2023).
Scown, C. D. & Keasling, J. D. Sustainable manufacturing with synthetic biology. Nat. Biotechnol. 40, 304–307 (2022).
Guo, J. et al. Light-driven fine chemical production in yeast biohybrids. Science 362, 813–816 (2018).
Pi, S. et al. Solar-driven waste-to-chemical conversion by wastewater-derived semiconductor biohybrids. Nat. Sustain. 6, 1673–1684 (2023).
Xiao, K. et al. Interfacing iodine-doped hydrothermally carbonized carbon with Escherichia coli through an ‘add-on’ mode for enhanced light-driven hydrogen production. Energy Environ. Sci. 11, 2100291 (2021).
Zheng, T. et al. Upcycling CO2 into energy-rich long-chain compounds via electrochemical and metabolic engineering. Nat. Catal. 5, 388–396 (2022).
Liang, J. et al. Revisiting solar energy flow in nanomaterial–microorganism hybrid systems. Chem. Rev. 124, 9081–9112 (2024).
Voiry, D., Shin, H. S., Loh, K. P. & Chhowalla, M. Low-dimensional catalysts for hydrogen evolution and CO2 reduction. Nat. Rev. Chem. 2, 0105 (2018).
Wang, Q., Kalathil, S., Pornrungroj, C., Sahm, C. D. & Reisner, E. Bacteria–photocatalyst sheet for sustainable carbon dioxide utilization. Nat. Catal. 5, 633–641 (2022).
Han, H. X. et al. Reversing electron transfer chain for light-driven hydrogen production in biotic–abiotic hybrid systems. J. Am. Chem. Soc. 144, 6434–6441 (2022).
Kornienko, N. et al. Spectroscopic elucidation of energy transfer in hybrid inorganic–biological organisms for solar-to-chemical production. Proc. Natl. Acad. Sci. USA 113, 11750–11755 (2016).
Okoro, G. et al. Emerging trends in nanomaterials for photosynthetic biohybrid systems. ACS Macro. Lett. 5, 95–115 (2023).
Lin, Y. et al. Periplasmic biomineralization for semi-artificial photosynthesis. Sci. Adv. 9, eadg5858 (2023).
Kim, G. M. et al. In vivo synthesis of semiconductor nanoparticles in Azotobacter vinelandii for light-driven ammonia production. Nanoscale 17, 3381–3388 (2025).
Fang, H. & Hu, W. Photogating in low dimensional photodetectors. Adv. Sci. 4, 1700323 (2017).
Lu, Q. et al. Low-dimensional-materials-based flexible artificial synapse: materials, devices, and systems. Nanomaterials 13, 373 (2023).
Shaw, Z. L. et al. Antipathogenic properties and applications of low-dimensional materials. Nat. Commun. 12, 3897 (2021).
Li, Y. et al. Graphene microsheets enter cells through spontaneous membrane penetration at edge asperities and corner sites. Proc. Natl. Acad. Sci. USA 110, 12295–12300 (2013).
Diroll, B. T. et al. 2D II–VI semiconductor nanoplatelets: from material synthesis to optoelectronic integration. Chem. Rev. 123, 3543–3624 (2023).
Hu, Z., O’Neill, R., Lesyuk, R. & Klinke, C. Colloidal two-dimensional metal chalcogenides: realization and application of the structural anisotropy. Acc. Chem. Res. 54, 3792–3803 (2021).
Wu, K. & Lian, T. Quantum confined colloidal nanorod heterostructures for solar-to-fuel conversion. Chem. Soc. Rev. 45, 3781–3810 (2016).
Alsalme, A. & Alsaeedi, H. Twenty-two percent efficient Pb-free all-perovskite tandem solar cells using SCAPS-1D. Nanomaterials 13, 96 (2022).
Xu, Y. et al. Systematic metabolic engineering of Escherichia coli for high-yield production of fuel bio-chemical 2,3-butanediol. Metab. Eng. 23, 22–33 (2014).
Yang, Y., Liu, L. N., Tian, H., Cooper, A. I. & Sprick, R. S. Making the connections: physical and electric interactions in biohybrid photosynthetic systems. Energy Environ. Sci. 16, 4305–4319 (2023).
Liu, Z., Wang, K., Chen, Y., Tan, T. & Nielsen, J. Third-generation biorefineries as the means to produce fuels and chemicals from CO2. Nat. Catal. 3, 274–288 (2020).
Guan, X. et al. Maximizing light-driven CO2 and N2 fixation efficiency in quantum dot–bacteria hybrids. Nat. Catal. 5, 1019–1029 (2022).
Zhao, C. et al. Metabolite cross-feeding promoting NADH production and electron transfer during efficient SMX biodegradation by a denitrifier and S. oneidensis MR-1 in the poresence of nitrate. Environ. Sci. Technol. 57, 18306–18316 (2023).
Lin, J.-H., Lee, M.-C., Sue, Y.-S., Liu, Y.-C. & Li, S.-Y. Cloning of phaCAB genes from thermophilic Caldimonas manganoxidans in Escherichia coli for poly(3-hydroxybutyrate) (PHB) production. Appl. Microbiol. Biotechnol. 101, 6419–6430 (2017).
Liu, Y. et al. Engineering the oleaginous yeast Yarrowia lipolytica for production of α-farnesene. Biotechnol. Biofuels 12, 296 (2019).
Anthony, J. R. et al. Optimization of the mevalonate-based isoprenoid biosynthetic pathway in Escherichia coli for production of the anti-malarial drug precursor amorpha-4,11-diene. Metab. Eng. 11, 13–19 (2009).
Yadav, I., Rautela, A., Rawat, S., Namdeo, A. K. & Kumar, S. in Advances in Yeast Biotechnology for Biofuels and Sustainability (eds Daverey, A. et al.) 73–97 (Elsevier, 2023).
Ji, W. et al. Nanomaterial–biological hybrid systems: advancements in solar-driven CO2-to-chemical conversion. Green Carbon 2, 322–336 (2024).
Acknowledgements
We extend our gratitude to P. Xu’s group for their generous provision of the pET28a-RABC vector containing BDO biosynthetic genes. We sincerely thank X. Liu’s group for generously providing the biosynthetic genes SoNar and iNap1. We acknowledge the Shenzhen Synthetic Biology Infrastructure for instrument support and technical assistance. This work was supported by the National Natural Science Foundation of China (grant nos 32230060, 32522056, 32171426, 31925001, 22171132, 52200090, 52300181), the Science and Technology Program in Jiangsu province (BK20232041), the National Key R&D Program of China (grant nos 2021YFA0910800, 2021YFA0909900, 2022YFC3401802, 2024YFB4105700), Shenzhen Science and Technology Program (grant nos JCYJ20220818101804010, RCYX20221008092901004, ZDSYS20220606100606013, KJZD20230923114419039 and JCYJ20220531100006011), Shanghai Municipal Science and Technology Major Project, the Guangdong Basic and Applied Basic Research Foundation (2024B1515020102), the Program for Innovative Talents and Entrepreneurs in Jiangsu (020513006012 and 020513006014) and the Zijin Scholars Foundation (0205181022), NUS Start-up Fund and the MOE AcRF Tier 1 Grant (project no. WBS A-8001945-00-00).
Author information
Authors and Affiliations
Contributions
The project was conceptualized by Y.W. and X.G., and was supervised by C.Y., X.G., Y.W. and Y.L. X.K. prepared the materials and performed the characterization. M.G. performed the experiments of the biohybrid construction and characterization. W.C. and H.L. performed the metabolomics. W.Y. and Y.X. performed the experiment of CRISPRi. H.X. performed flux balance analysis. S.P. performed the experiment of photocurrent measurement. X.W. conducted LCA analysis. R.M. performed computational analysis simulating the entry of nanomaterials into cells. M.G., X.K., Y.W. and X.G. wrote the paper with input from all authors. All authors discussed the results and commented on the paper.
Corresponding authors
Ethics declarations
Competing interests
The authors declare no competing interests.
Peer review
Peer review information
Nature Sustainability thanks Zhi Cao, Sai Kishore Ravi and the other, anonymous, reviewer(s) for their contribution to the peer review of this work.
Additional information
Publisher’s note Springer Nature remains neutral with regard to jurisdictional claims in published maps and institutional affiliations.
Supplementary information
Supplementary Information (download PDF )
Supplementary Figs. 1–52, Discussion and Tables 1–14.
Source data
Source Data Fig. 2 (download XLSX )
Source data for Fig. 2.
Source Data Fig. 3 (download XLSX )
Source data for Fig. 3.
Source Data Fig. 4 (download XLSX )
Source data for Fig. 4.
Source Data Fig. 5 (download XLSX )
Source data for Fig. 5.
Source Data Fig. 6 (download XLSX )
Source data for Fig. 6.
Rights and permissions
Springer Nature or its licensor (e.g. a society or other partner) holds exclusive rights to this article under a publishing agreement with the author(s) or other rightsholder(s); author self-archiving of the accepted manuscript version of this article is solely governed by the terms of such publishing agreement and applicable law.
About this article
Cite this article
Guo, M., Kong, X., Wang, X. et al. Rewiring energy flow in biohybrids for enhanced solar-driven biosynthesis. Nat Sustain (2026). https://doi.org/10.1038/s41893-026-01787-x
Received:
Accepted:
Published:
Version of record:
DOI: https://doi.org/10.1038/s41893-026-01787-x


