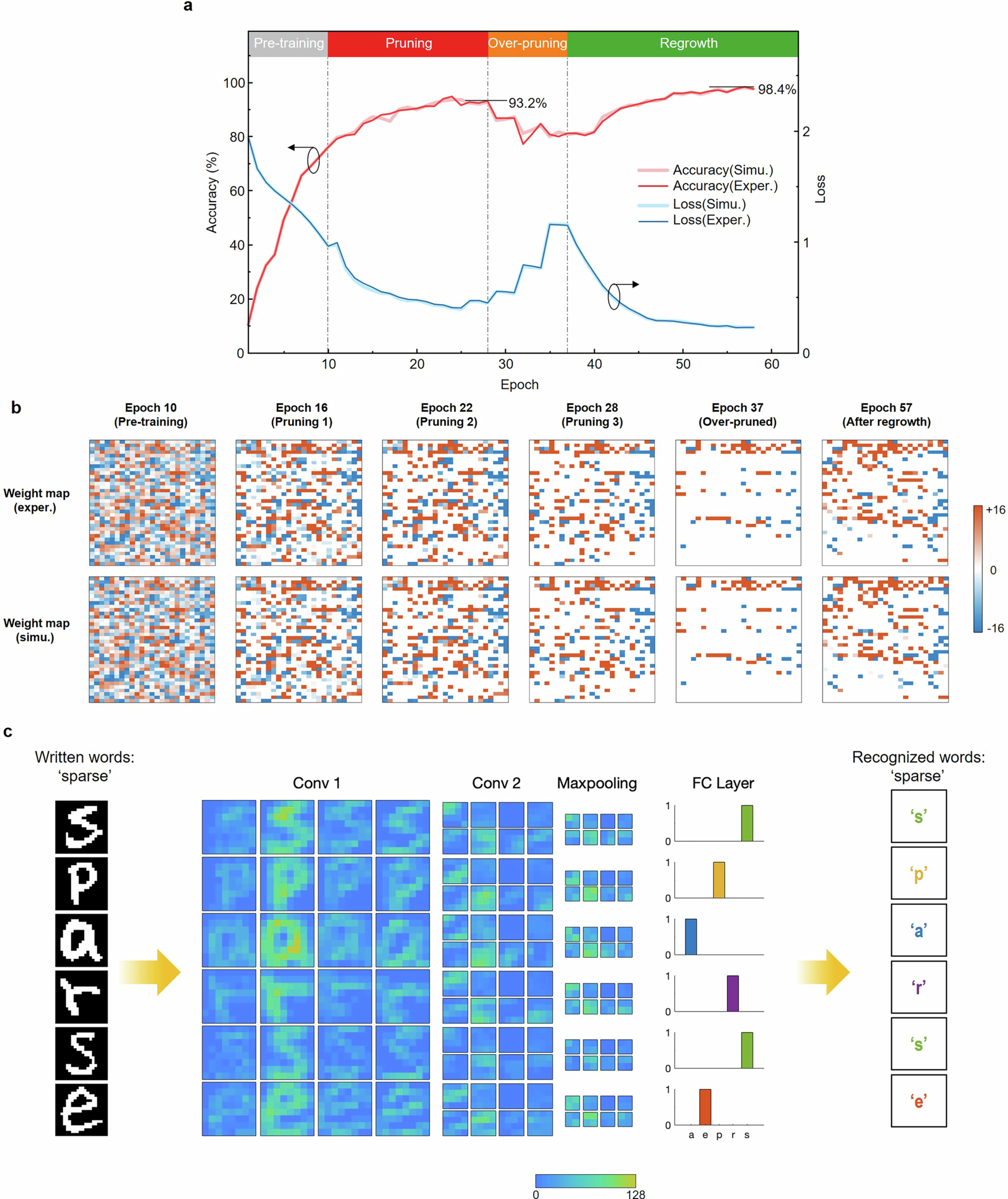
Extended Data Fig. 8: Experimental results and simulation for the MSNet demonstration.

a, Accuracy and Loss curves from experiment (darker red and blue) and simulation (lighter red and blue), respectively. b, Measured and simulated weight maps of critical epochs (10, 16, 22, 28, 37, and 57). c, Inference result with representative inputs of six letters. This figure shows an example of, from left to right, written words ‘s–p–a–r–s–e’, features of conv1 layer, conv2 layer and maxpooling layer, classification output of FC layer, and finally the result of recognized words.