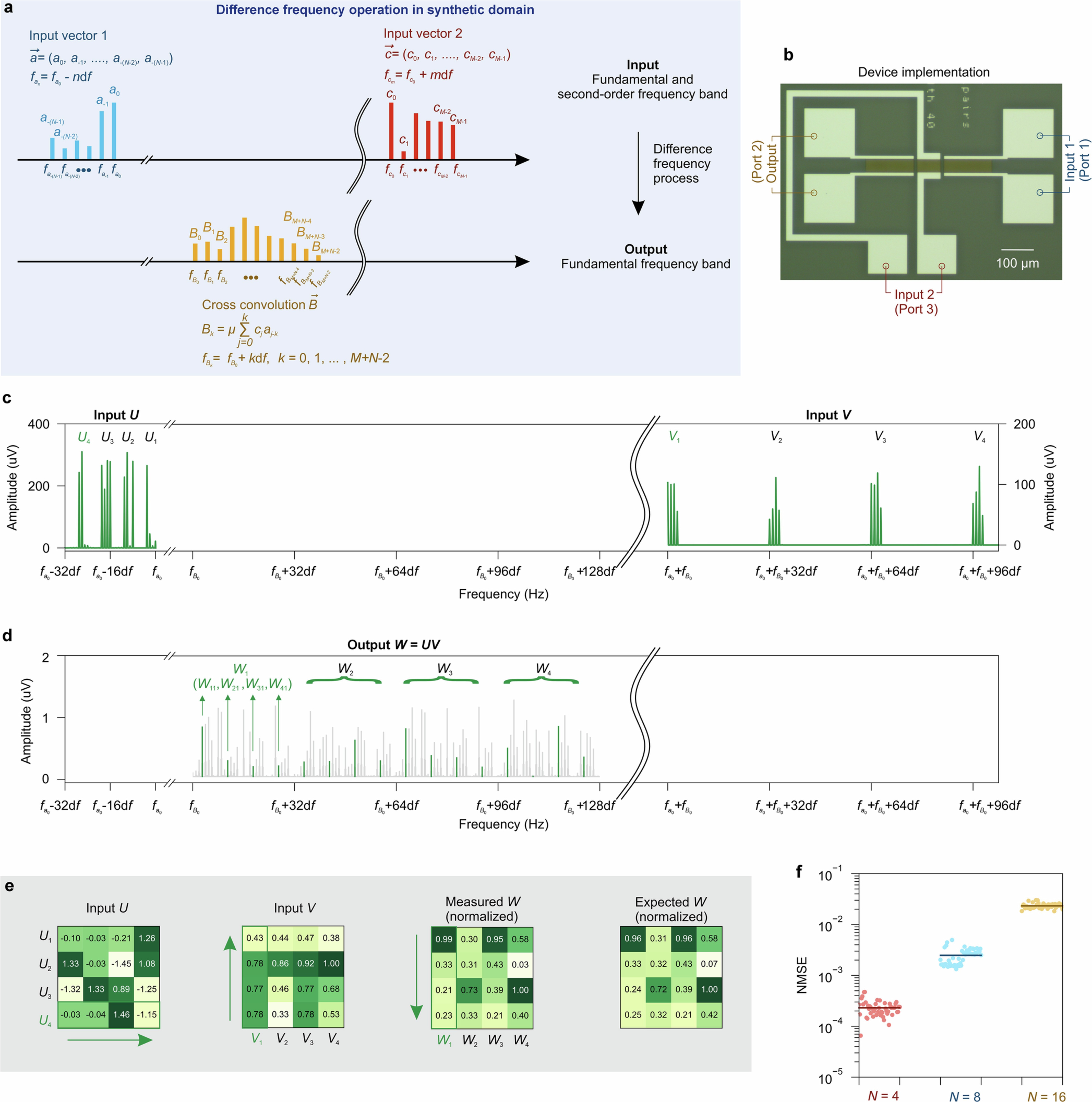
Extended Data Fig. 5: Demonstration of difference frequency operation mode (DFOM).
From: Synthetic-domain computing and neural networks using lithium niobate integrated nonlinear phononics

a, The principle of DFOM in the synthetic domain. Input vectors \(\mathop{a}\limits^{\rightharpoonup }\) and \(\mathop{c}\limits^{\rightharpoonup }\) are encoded in the lower-half of fundamental frequency band and second-order frequency band, respectively. df is the frequency spacing between two neighboring frequency bins. The difference frequency generation process of our phononic device generates cross-convolutions \(\mathop{B}\limits^{\rightharpoonup }\) at the upper-half of the fundamental frequency band. μ is the nonlinear conversion efficiency of the device. \({f}_{{a}_{0}}+{f}_{{B}_{0}}={f}_{{c}_{0}}\). b, Input 1 (input 2) is injected into our device through a fundamental IDT at Port 1 (a second-order IDT at Port 3), while the output is measured at the other fundamental IDT at Port 2. c, Measured spectrum of randomly generated 4×4 input matrices U (V), which are encoded in the fundamental frequency band (second-order frequency band) row by row (column by column) with df = 100 Hz, \({f}_{{a}_{0}}\) = 1,022.972 MHz, and \({f}_{{B}_{0}}\) = 1,023.028 MHz. d, Measured output of the product matrices W=UV in the fundamental frequency band. e, Input matrices U and V, the measured and expected matrix W. Matrices W are normalized. Numbers are rounded to two decimal places. f, Normalized mean-square error (NMSE) of measured matrices when two randomly generated N×N matrices are multiplied, N = 4, 8, and 16. For each N, 50 independent cases are measured.