Abstract
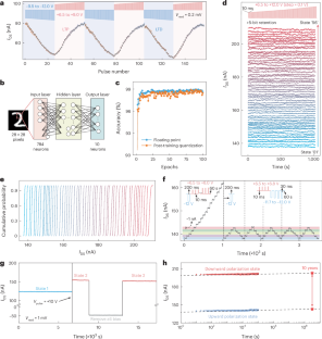
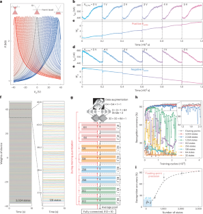
Creating multiple polarization states in a single ferroelectric device is of use in neuromorphic computing to enhance computational resolution. However, the number of stable polarization states in such systems is typically limited to 32 at room temperature. Here we report the manipulation of thousands of non-volatile polarization states at room temperature in a sliding ferroelectric transistor that is composed of an aligned graphene monolayer atop hexagonal boron nitride. Solely regulated by source–drain pulses, more than 36 quasi-continuous polarization states can be generated at one doping level. Superimposing a gate voltage during the source–drain pulses can reversibly regulate the graphene Fermi energy between 84 doping levels, promoting the number of physically distinct polarization states to 3,024 (36 states × 84 doping levels). These polarization states can sustain for over 105 s and could potentially persist for 10 years. The abundant polarization states probably stem from the motion of polar domain walls and the moiré potential localizing the injected carriers. The simulation of during-training quantization in a deep residual network using the 3,024 polarization states shows a floating-point-comparable recognition accuracy (around 93.53%) for fashion images.
This is a preview of subscription content, access via your institution
Access options
Access Nature and 54 other Nature Portfolio journals
Get Nature+, our best-value online-access subscription
$32.99 / 30 days
cancel any time
Subscribe to this journal
Receive 12 digital issues and online access to articles
$119.00 per year
only $9.92 per issue
Buy this article
- Purchase on SpringerLink
- Instant access to the full article PDF.
USD 39.95
Prices may be subject to local taxes which are calculated during checkout





Similar content being viewed by others
Data availability
Source data are provided with this paper. All other relevant data are available from the corresponding authors upon reasonable request.
References
Wan, W. et al. A compute-in-memory chip based on resistive random-access memory. Nature 608, 504–512 (2022).
Liu, C. et al. Two-dimensional materials for next-generation computing technologies. Nat. Nanotechnol. 15, 545–557 (2020).
Yu, S. Neuro-inspired computing with emerging nonvolatile memorys. Proc. IEEE 106, 260–285 (2018).
Mikolajick, T., Park, M. H., Begon-Lours, L. & Slesazeck, S. From ferroelectric material optimization to neuromorphic devices. Adv. Mater. 35, 2206042 (2023).
Kim, K.-H., Karpov, I., Olsson, R. H. & Jariwala, D. Wurtzite and fluorite ferroelectric materials for electronic memory. Nat. Nanotechnol. 18, 422–441 (2023).
Lee, D. et al. Active control of ferroelectric switching using defect-dipole engineering. Adv. Mater. 24, 6490–6495 (2012).
Lü, W. et al. Multi-nonvolatile state resistive switching arising from ferroelectricity and oxygen vacancy migration. Adv. Mater. 29, 1606165 (2017).
Soliman, T. et al. First demonstration of in-memory computing crossbar using multi-level cell FeFET. Nat. Commun. 14, 6348 (2023).
Xu, R. et al. Kinetic control of tunable multi-state switching in ferroelectric thin films. Nat. Commun. 10, 1282 (2019).
Ma, C. et al. Sub-nanosecond memristor based on ferroelectric tunnel junction. Nat. Commun. 11, 1439 (2020).
Sarott, M. F., Rossell, M. D., Fiebig, M. & Trassin, M. Multilevel polarization switching in ferroelectric thin films. Nat. Commun. 13, 3159 (2022).
Neumayer, S. M. et al. Alignment of polarization against an electric field in van der Waals ferroelectrics. Phys. Rev. Appl. 13, 064063 (2020).
Li, T. et al. Realization of sextuple polarization states and interstate switching in antiferroelectric CuInP2S6. Nat. Commun. 15, 2653 (2024).
Kamaei, S. et al. Ferroelectric gating of two-dimensional semiconductors for the integration of steep-slope logic and neuromorphic devices. Nat. Electron. 6, 658–668 (2023).
Kim, K.-H. et al. Scalable CMOS back-end-of-line-compatible AlScN/two-dimensional channel ferroelectric field-effect transistors. Nat. Nanotechnol. 18, 1044–1050 (2023).
Wang, X. et al. Van der Waals engineering of ferroelectric heterostructures for long-retention memory. Nat. Commun. 12, 1109 (2021).
Zheng, Z. et al. Unconventional ferroelectricity in moire heterostructures. Nature 588, 71–76 (2020).
Yasuda, K., Wang, X., Watanabe, K., Taniguchi, T. & Jarillo-Herrero, P. Stacking-engineered ferroelectricity in bilayer boron nitride. Science 372, 1458–1462 (2021).
Wang, X. et al. Interfacial ferroelectricity in rhombohedral-stacked bilayer transition metal dichalcogenides. Nat. Nanotechnol. 17, 367–371 (2022).
Yasuda, K. et al. Ultrafast high-endurance memory based on sliding ferroelectrics. Science 385, 53–56 (2024).
Vizner Stern, M. et al. Interfacial ferroelectricity by van der Waals sliding. Science 372, 1462–1466 (2021).
Rogée, L. et al. Ferroelectricity in untwisted heterobilayers of transition metal dichalcogenides. Science 376, 973–978 (2022).
Jindal, A. et al. Coupled ferroelectricity and superconductivity in bilayer Td-MoTe2. Nature 613, 48–52 (2023).
Bian, R. et al. Developing fatigue-resistant ferroelectrics using interlayer sliding switching. Science 385, 57–62 (2024).
Lin, F. et al. Room temperature ferroelectricity in monolayer graphene sandwiched between hexagonal boron nitride. Nat. Commun. 16, 1189 (2025).
Deb, S. et al. Cumulative polarization in conductive interfacial ferroelectrics. Nature 612, 465–469 (2022).
Meng, P. et al. Sliding induced multiple polarization states in two-dimensional ferroelectrics. Nat. Commun. 13, 7696 (2022).
Li, L. & Wu, M. Binary compound bilayer and multilayer with vertical polarizations: two-dimensional ferroelectrics, multiferroics, and nanogenerators. ACS Nano 11, 6382–6388 (2017).
Yang, L. & Wu, M. Across-layer sliding ferroelectricity in 2D heterolayers. Adv. Funct. Mater. 33, 2301105 (2023).
Yankowitz, M. et al. Emergence of superlattice Dirac points in graphene on hexagonal boron nitride. Nat. Phys. 8, 382–386 (2012).
Ponomarenko, L. A. et al. Cloning of Dirac fermions in graphene superlattices. Nature 497, 594–597 (2013).
Si, M. et al. A ferroelectric semiconductor field-effect transistor. Nat. Electron. 2, 580–586 (2019).
Vu, Q. A. et al. Two-terminal floating-gate memory with van der Waals heterostructures for ultrahigh on/off ratio. Nat. Commun. 7, 12725 (2016).
van Wijk, M. M., Schuring, A., Katsnelson, M. I. & Fasolino, A. Moiré patterns as a probe of interplanar interactions for graphene on h-BN. Phys. Rev. Lett. 113, 135504 (2014).
Woods, C. R. et al. Commensurate–incommensurate transition in graphene on hexagonal boron nitride. Nat. Phys. 10, 451–456 (2014).
Shi, W. et al. Reversible writing of high-mobility and high-carrier-density doping patterns in two-dimensional van der Waals heterostructures. Nat. Electron. 3, 99–105 (2020).
Ju, L. et al. Photoinduced doping in heterostructures of graphene and boron nitride. Nat. Nanotechnol. 9, 348–352 (2014).
Niu, R. et al. Ferroelectricity with concomitant Coulomb screening in van der Waals heterostructures. Nat. Nanotechnol. https://doi.org/10.1038/s41565-024-01846-4 (2025).
Yan, X. et al. Moiré synaptic transistor with room-temperature neuromorphic functionality. Nature 624, 551–556 (2023).
Yang, Y. et al. Training high-performance and large-scale deep neural networks with full 8-bit integers. Neural Netw. 125, 70–82 (2020).
Hua, H. et al. Edge computing with artificial intelligence: a machine learning perspective. ACM Comput. Surv. 55, 184 (2023).
Rokh, B., Azarpeyvand, A. & Khanteymoori, A. A comprehensive survey on model quantization for deep neural networks in image classification. ACM Trans. Intell. Syst. Technol. 14, 97 (2023).
He, K., Zhang, X., Ren, S. & Sun, J. Deep residual learning for image recognition. In Proc. IEEE Conference on Computer Vision and Pattern Recognition (CVPR 2016) 770–778 (IEEE, 2016).
Lee, J.-H. et al. Wafer-scale growth of single-crystal monolayer graphene on reusable hydrogen-terminated germanium. Science 344, 286–289 (2014).
Gao, L. et al. Face-to-face transfer of wafer-scale graphene films. Nature 505, 190–194 (2013).
Ma, K. Y. et al. Epitaxial single-crystal hexagonal boron nitride multilayers on Ni (111). Nature 606, 88–93 (2022).
Chen, P.-Y., Peng, X. & Yu, S. NeuroSim+: an integrated device-to-algorithm framework for benchmarking synaptic devices and array architectures. In Proc. 2017 IEEE International Electron Devices Meeting (IEDM) 6.1.1–6.1.4 (IEEE, 2017).
Soliman, T. et al. First demonstration of in-memory computing crossbar using multi-level cell FeFET. Nat. Commun. 14, 7815 (2023).
Acknowledgements
This research was partially supported by the National Key Research and Development Program of China (2019YFA0705400); the National Natural Science Foundation of China (T2293691, 12372111 and 12104228); the Natural Science Foundation of Jiangsu Province (BK20250080 and BK20243065); the Fundamental Research Funds for the Central Universities and the State Administration of Science, Technology and Industry for National Defense (NE2023006, NC2023001, NJ2023002, NJ2022002, NJ2024001, ILF23010 and THB24004); the Fund of Prospective Layout of Scientific Research for NUAA (Nanjing University of Aeronautics and Astronautics (NUAA)); the State Key Laboratory of Mechanics and Control for Aerospace Structures (NUAA; grant number MCAS-S-0123G02); the Center for Microscopy and Analysis (NUAA); and the High-Performance Computational Center (NUAA) for technical assistance.
Author information
Authors and Affiliations
Contributions
W.G., X.W. and Y. Liu conceived of the project. X.W. and J.L. fabricated the devices and performed the measurements. X.C. completed the DFT calculation and simulated the neural network. Y. Long completed the Kelvin probe force microscopy and piezoresponse force microscopy tests. X.W., F.L. and J.Y. analysed and interpreted the data. W.G., X.W. and Y. Liu wrote the paper. W.G. supervised this work.
Corresponding authors
Ethics declarations
Competing interests
The authors declare no competing interests.
Peer review
Peer review information
Nature Electronics thanks Wenwu Li and the other, anonymous, reviewer(s) for their contribution to the peer review of this work.
Additional information
Publisher’s note Springer Nature remains neutral with regard to jurisdictional claims in published maps and institutional affiliations.
Supplementary information
Supplementary Information
Supplementary Sections 1–13, Figs. 1–51, Tables 1 and 2 and Discussion.
Supplementary Data 1
A single file containing all the source data for the Supplementary Information, with clearly named tabs for each figure item.
Source data
Source Data Figs. 1–5
A single file containing all the source data for Figs. 1–5, with clearly named tabs for each figure.
Rights and permissions
Springer Nature or its licensor (e.g. a society or other partner) holds exclusive rights to this article under a publishing agreement with the author(s) or other rightsholder(s); author self-archiving of the accepted manuscript version of this article is solely governed by the terms of such publishing agreement and applicable law.
About this article
Cite this article
Wang, X., Chen, X., Long, Y. et al. Manipulating thousands of non-volatile polarization states within one sliding ferroelectric transistor at room temperature. Nat Electron (2026). https://doi.org/10.1038/s41928-025-01551-7
Received:
Accepted:
Published:
Version of record:
DOI: https://doi.org/10.1038/s41928-025-01551-7


