Correction to: Communications Biology https://doi.org/10.1038/s42003-021-01743-9, published online 12 February 2021.
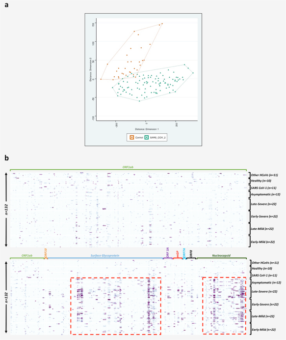
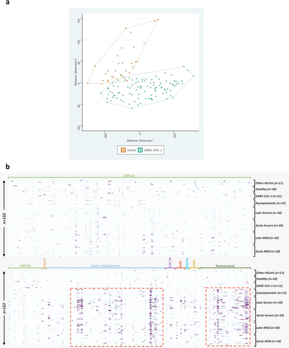
The original version of the Article contained an error in Fig. 1b, in which the sample sizes for the following labels were incorrectly given as n = 10; the correct sample sizes are n = 22 for each label, respectively: Late-Severe, Early-Severe, Late-Mild, and Early-Mild. The correct version of Fig. 1 is
which replaces the previous incorrect version.
The error has been corrected in the HTML and PDF versions of the Article.
Author information
Authors and Affiliations
Corresponding authors
Rights and permissions
Open Access This article is licensed under a Creative Commons Attribution 4.0 International License, which permits use, sharing, adaptation, distribution and reproduction in any medium or format, as long as you give appropriate credit to the original author(s) and the source, provide a link to the Creative Commons license, and indicate if changes were made. The images or other third party material in this article are included in the article’s Creative Commons license, unless indicated otherwise in a credit line to the material. If material is not included in the article’s Creative Commons license and your intended use is not permitted by statutory regulation or exceeds the permitted use, you will need to obtain permission directly from the copyright holder. To view a copy of this license, visit http://creativecommons.org/licenses/by/4.0/.
About this article
Cite this article
Mishra, N., Huang, X., Joshi, S. et al. Author Correction: Immunoreactive peptide maps of SARS-CoV-2 and other human coronaviruses. Commun Biol 4, 339 (2021). https://doi.org/10.1038/s42003-021-01866-z
Published:
Version of record:
DOI: https://doi.org/10.1038/s42003-021-01866-z