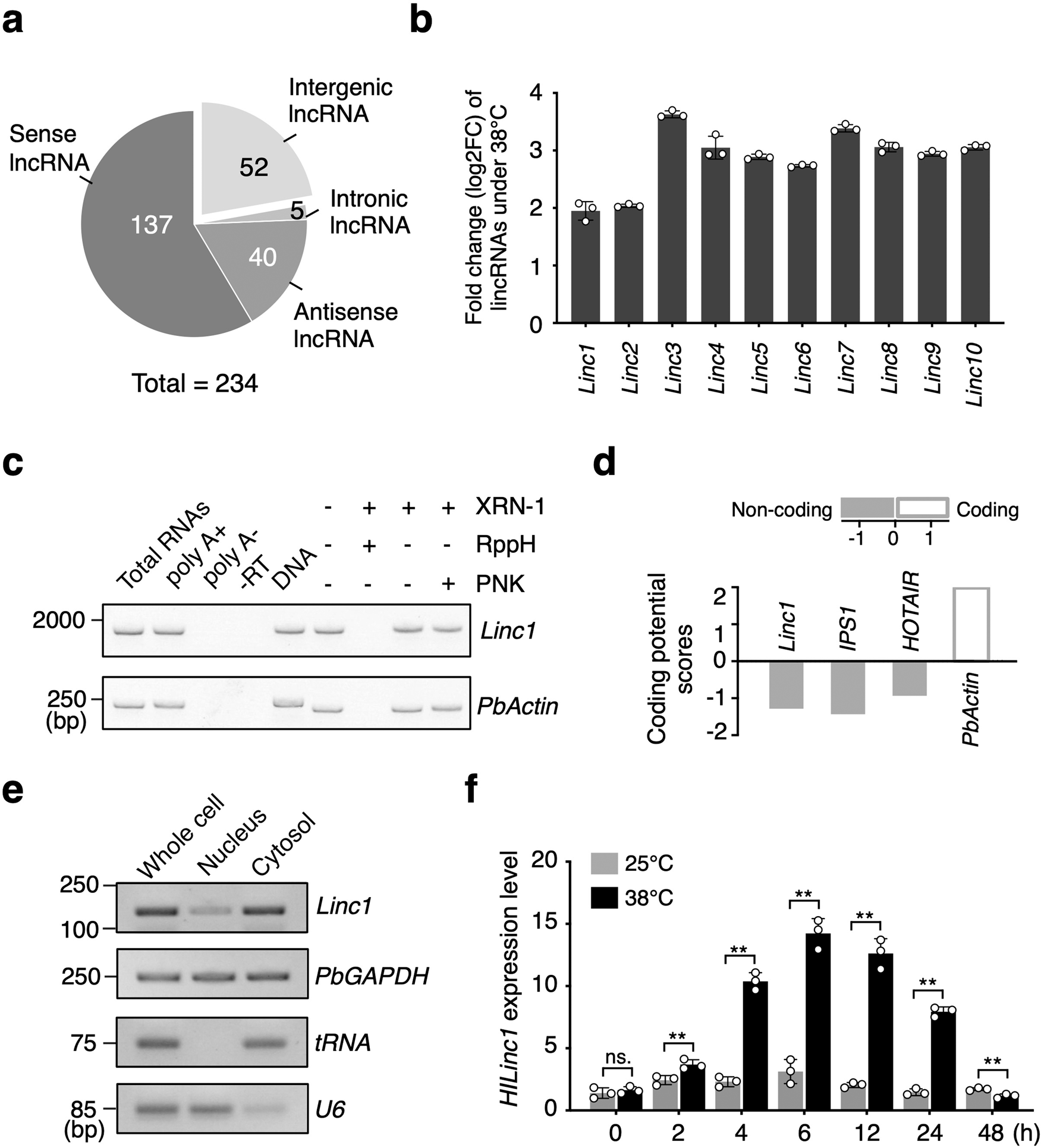
Fig. 1: Identification of heat-induced HILinc1 in crossbreed ‘Hongbaoshi’ (Pyrus spp.).

a Classification of upregulated lncRNAs in response to heat treatment. b Fold change (log2FC) of the ten most highly expressed lincRNAs after 6 h at 38 °C compared with 25 °C using RT-qPCR. c Determination of the 3′ and 5′ end structures of Linc1. Random-primed RT-PCR was performed on total RNAs, poly(A)+ RNAs, poly(A)− RNAs, and RNAs treated (+) or not (−) treated with various enzymes from pear leaves after a heat treatment. XRN-1, 5′–3′ exoribonuclease; RppH, RNA 5′ pyrophosphohydrolase; PNK, T4 polynucleotide kinase. -RT, reverse transcription performed without reverse transcriptase. PbActin serves as the control for poly(A)+ and capped RNA. PCRs were performed with DNA of ‘Hongbaoshi’ for the positive controls. d Coding potential of Linc1. The CPC program was used for the coding potential score calculation. Transcripts with scores under −1 are classified as noncoding, while those with scores >1 are considered to be coding (Kong et al., 2007). IPS1 and HOTAIR are noncoding representative RNAs and PbActin is the coding example. e Subcellular distribution of Linc1, as determined using RT- qPCR. PbGAPDH is the control for both the nucleus and cytosol distributions. U6 and tRNA are the representatives of the nucleus and cytosol, respectively. f Temporal expression pattern of HILinc1 in ‘Hongbaoshi’ subjected to 38 °C, as determined using RT-qPCR. The experiments were performed independently three times, and error bars represent the standard deviation. Significant differences were determined using a two-tailed Student’s t test (*P < 0.05, **P < 0.01).