Abstract
As global warming intensifies, heat stress has become a major environmental constraint threatening crop production and quality worldwide. Here, we characterize Heat-induced long intergenic noncoding RNA 1 (HILinc1), a cytoplasm-enriched lincRNA that plays a key role in thermotolerance regulation of pear (Pyrus spp.). HILinc1 Target 1 (PbHILT1) which is the target transcript of HILinc1, was stabilized via complementary base pairing to upregulate its expression. PbHILT1 could bind to Heat shock transcription factor A1b (PbHSFA1b) to enhance its transcriptional activity, leading to the upregulation of a major downstream transcriptional regulator, Multiprotein bridging factor 1c (PbMBF1c), during heat response. Transient overexpressing of either HILinc1 or PbHILT1 increases thermotolerance in pear, while transient silencing of HILinc1 or PbHILT1 makes pear plants more heat sensitive. These findings provide evidences for a new regulatory mechanism by which HILinc1 facilitates PbHSFA1b activity and enhances pear thermotolerance through stabilizing PbHILT1 transcripts.
Similar content being viewed by others
Introduction
Suitable temperature is one of the vital environmental conditions for plant growth and development. According to data collected from National Aeronautics and Space Administration, the average global temperature on Earth has increased by around 0.8 °C since 18801. According to the data on Tianqihoubao website (http://www.tianqihoubao.com), the average maximum temperature of major pear-producing areas in China (including Hebei, Anhui, Shandong, Henan, Shanxi and Zhejiang) was 38.8 °C in 2022, which increased about 2.3 °C compared with 2011. The extremely high temperature events are becoming an increasingly challenging abiotic stress that causes great damage to plants including deciduous fruit trees such as pear, by inducing reactive oxygen species (ROS) accumulation, damaging membrane structures, initiating protein misfolding, etc2,3. Consequently, plants experience decreased photosynthesis, sunburn, poor pollination and fertilization, and low fruit-setting rates, resulting in a serious decline in agronomic yield and quality1,2,4,5,6,7.
In recent years, large-scale genome-wide studies indicated that thousands of RNAs lacking protein-coding capacity can be transcribed from plant genomes. In particular, long noncoding RNAs (lncRNAs), whose length is >200 nucleotides, have been revealed to play key roles in plants in response to abiotic stress8,9. For example, overexpression of npc536 (long non-protein coding536), a natural antisense transcript of AT1G67930, resulted in longer root lengths in Arabidopsis thaliana under salt stress10. Nucleus-located DROUGHT INDUCED lncRNA was upregulated by drought, salt, and abscisic acid treatments, promoting Arabidopsis tolerance to drought and salt stress11. Cold-induced MADS AFFECTING FLOWERING4 Antisense RNA (MAS) was reported to interact with WD repeat domain 5a (WDR5a), one core component of the COMPASS-like complexes, and positively regulate MAF4 (MADS AFFECTING FLOWERING4) expression by chromatin modification12. It has also been reported that some lncRNAs, such as induced by phosphate starvation 1 (IPS1), cis-NATAMT1.1, and TAS3, take part in nutrient deficiency regulation13,14,15. It is therefore reasonable to explore whether lncRNAs play important roles in heat stress–mediated biological processes. Indeed, there is growing support for a link between lncRNAs and plant thermotolerance. For example, in Arabidopsis, asHSFB2a (natural antisense transcript of HSFB2a) was found to be induced by heat stress and negatively regulate HSFB2a expression16. NAT398b/c (natural antisense transcripts of MIR398 genes) have been proved to repress miR398b/c biogenesis by impairing the stability of pri-miR398b/c and interfering with its cleavage, thereby attenuating plant thermotolerance17. In poplar (Populus simonii), TCONS_00202587 functioned as an RNA scaffold to interfere with target gene transcription, and enhanced Arabidopsis thermotolerance through overexpression9. To date, a number of heat-response lncRNAs have been identified through high-throughput sequencing;9,16 however, the regulatory mechanism of the lncRNAs in thermotolerance is still largely unknown, especially for long intergenic noncoding RNAs (lincRNAs).
Heat shock transcription factors (HSFs) play important roles in the response and acclimation of eukaryotes under heat stress. Based on their basic structures and evolutionary relationships, HSFs are divided into three classes, HSFA, HSFB, and HSFC, among which the function of HSFA1s play master transcriptional regulators of the heat shock-response (HSR) genes in plants2,18. Under room temperature, HEAT SHOCK PROTEIN (HSP)70 and HSP90 bind to HSFA1s to suppress their activities in tomato (Solanum lycopersicum) and Arabidopsis thaliana19,20. As the temperature rising, HSFA1s are released from the inert complex and specifically bind to the heat shock element (HSE) in the promoter region of HSR genes to regulate their expression2,18,20,21,22,23,24,25,26,27. HSFA1b directly binds to the promoter of MBF1c (Multiprotein bridging factor 1c) and stimulates its transcription in Arabidopsis thaliana28. The plants are survived by a complex regulatory cascade through HSR genes at high temperature by scavenging ROS and repairing cell damage, which underlies the acquisition of thermotolerance29,30,31. Although the majority of HSR genes are modulated by HSFA1s, several HSFs are reported to be involved in the HSR in a HSFA1s-independent manner, such as HSFA4s, HSFA5, and HSFA82,20,21,25,32,33,34,35. Whether those HSFA1s-independent HSFs could influence the functions of the HSFA1s under heat stress is yet to be elucidated, however.
Pear is a horticultural crop widely cultivated in the world, and its yield and quality are seriously affected by high temperature. To explore heat resistance mechanism in pear, we conducted transcriptome analysis on ‘hongbaoshi’ pear under heat stress. Among differentially expressed genes (DEGs), we identified a heat-induced lincRNA, HILinc1, in pear (Pyrus spp.). HILinc1 is directly regulated by PbHSFA4b and stabilize HILinc1 Target 1 (PbHILT1) transcripts by complementarily base pairing, leading to the enhancement of its expression level and accumulation of PbHILT1 protein in the nucleus. PbHILT1 functions as a transcriptional assistant to strengthen PbHSFA1b transcriptional activity, resulting in the upregulation of its downstream HSR gene targets, such as PbMBF1c, which has a dominant-positive influence on heat tolerance in pear.
Results
Identification of heat-induced lincRNA HILinc1 in pear
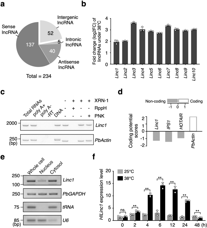
To investigate the influence of high temperature to the pear, ‘Conference’ (Pyrus communis), ‘Akizuki’ (Pyrus pyrifolia), ‘Zaojinsu’ (Pyrus spp.), ‘Jinshuisu’ (Pyrus spp.) and ‘Hongbaoshi’ (Pyrus spp.) were subjected to 38 °C, and all of the five pear cultivars were damaged by heat (Supplementary Fig. 1). After 6 h treatment at 38 °C, the expression of several HSR genes, like PbMBF1c, were induced to a high level in ‘Hongbaoshi’ (Supplementary Fig. 2). To investigate how lncRNAs respond to heat stress in pear, leaves of the crossbreed ‘Hongbaoshi’ (Pyrus spp.) with the strongest heat resistance were collected after 6 h treatment at 38 °C or 25 °C and subjected to high-throughput sequencing. Based on the pipeline (Supplementary Fig. 3a), we found 370 differentially expressed polyadenylated lncRNAs (Supplementary Data 4). Among these, 234 were upregulated (Supplementary Fig. 3b), and were therefore considered as heat-induced lncRNAs, further classified into 137 overlapping, 52 intergenic, 40 natural antisense, and five intronic lncRNAs (Fig. 1a). Among all 52 long intergenic noncoding RNAs, Linc1 was most abundant under 25 °C (Supplementary Data 4), and was substantially upregulated after the heat treatment (Fig. 1b). In addition, the upregulation of Linc1 under heat stress could be observed in majority of the pear cultivars (Supplementary Fig. 4a). In conclusion, Linc1 was a heat-inducible lncRNAs in pear.
a Classification of upregulated lncRNAs in response to heat treatment. b Fold change (log2FC) of the ten most highly expressed lincRNAs after 6 h at 38 °C compared with 25 °C using RT-qPCR. c Determination of the 3′ and 5′ end structures of Linc1. Random-primed RT-PCR was performed on total RNAs, poly(A)+ RNAs, poly(A)− RNAs, and RNAs treated (+) or not (−) treated with various enzymes from pear leaves after a heat treatment. XRN-1, 5′–3′ exoribonuclease; RppH, RNA 5′ pyrophosphohydrolase; PNK, T4 polynucleotide kinase. -RT, reverse transcription performed without reverse transcriptase. PbActin serves as the control for poly(A)+ and capped RNA. PCRs were performed with DNA of ‘Hongbaoshi’ for the positive controls. d Coding potential of Linc1. The CPC program was used for the coding potential score calculation. Transcripts with scores under −1 are classified as noncoding, while those with scores >1 are considered to be coding (Kong et al., 2007). IPS1 and HOTAIR are noncoding representative RNAs and PbActin is the coding example. e Subcellular distribution of Linc1, as determined using RT- qPCR. PbGAPDH is the control for both the nucleus and cytosol distributions. U6 and tRNA are the representatives of the nucleus and cytosol, respectively. f Temporal expression pattern of HILinc1 in ‘Hongbaoshi’ subjected to 38 °C, as determined using RT-qPCR. The experiments were performed independently three times, and error bars represent the standard deviation. Significant differences were determined using a two-tailed Student’s t test (*P < 0.05, **P < 0.01).
To further identify the characteristic of Linc1, 5′ and 3′ rapid amplification of cDNA ends (RACE) was used in ‘Hongbaoshi’ (Pyrus spp.), obtaining the full length of 1850 bp (Supplementary Fig. 4b, c). Linc1 is located on chromosome 5, and its transcript was modified with a poly(A)+ tail and a 5′ 7-methylguanylate cap (Fig. 1c). Linc1 is unlikely to encode a protein as its coding potential score, calculated via CPC (http://cpc.cbi.pku.edu.cn/)36, was –1.28 (Fig. 1d), which was under −1, indicating no coding ability. A subcellular distribution analysis showed that Linc1 was more abundant in the cytosolic fraction than the nuclear fraction (Fig. 1e). We next confirmed the temporal expression pattern of Linc1 under 38 °C. The results showed that Linc1 was induced after heat treatment and its expression peaked after 6 h at a level about triple that of the control before decreasing (Fig. 1f). Taken together, we identified a lincRNA induced by heat treatment in pear, named as Heat-induced long intergenic noncoding RNA 1 (HILinc1).
HILinc1 positively regulates pear thermotolerance
In order to investigate the function of HILinc1 under heat stress, the expression was regulated using vacuum infiltration via Agrobacterium tumefaciens in pear, which were then exposed to 38 °C. Conspicuous differences in heat tolerance were observed between the control (transformed by an empty vector) and transgenic plants (Supplementary Figs. 1 and 5). Leaves of the control plants began wilting at 12 h post heat treatment (HPHT) and started browning at 24 HPHT. By 48 HPHT, the brown area had expanded and the petioles had wilted, browned, and drooped (Fig. 2a). All HILinc1-overexpressing plants exhibited strong heat tolerance and did not undergo leaf blade wilting until 48 HPHT, with no tissue browning. By contrast, the HILinc1-silenced plants started wilting (6 HPHT) and browning (12 HPHT) earlier than the control. The browning rate of the HILinc1-silenced plants reached 75% accompanied by 25% death by 48 HPHT (Fig. 2b, c).
a–c Phenotype (a), HILinc1 expression changes (b) and the browning rate (c) of HILinc1-overexpressing (OE) and -silenced (RNAi) lines exposed to 38 °C. Lines expressing an empty vector serve as controls. ‘Hongbaoshi’ pears were vacuum-infiltrated with p35S::HILinc1, p35S::RNAi-HILinc1, or an empty vector, then subjected to 38 °C or 25 °C (Supplementary Fig. 5) 3 d after the transformation. Leaves before and 3 d after the transformation (0 h post heat treatment), as well as 6, 12, 24, and 48 h post treatment, were harvested for the RT-qPCR analysis. In a, bars = 0.5 cm. 36 plants of each genotype were used for the phenotype observation. Representative images are shown. d–f SPAD value (d), electrolyte leakage (e), and MDA content (f) of the control, HILinc1 OE, and HILinc1 RNAi lines after 24 h of 38 °C or 25 °C exposure. Error bars in b, e, and f represent the mean ± SD (n = 3), and error bars in d indicate the mean ± SD (n = 10). Significant differences were determined using a two-tailed Student’s t test (*P < 0.05, **P < 0.01).
Furthermore, the soil and plant analyzer development (SPAD) value indicated that the chlorophyll content of HILinc1-overexpressing plant leaves was higher than that of the control leaves, while their electrolyte leakage and MDA (malondialdehyde) content declined by 20% and 23%, respectively (Fig. 2d–f). HILinc1-silenced plants displayed the opposite changes (Fig. 2d–f).
We next examined several heat-regulated genes to elucidate the influence of HILinc1 in the heat-response signaling pathway. Overexpressing HILinc1 resulted in the upregulation of PbMBF1c, PbPIP2A (plasmamembrane intrinsic protein 2A), PbHSP15.7, and PbHSP16.9-I1, while silencing HILinc1 suppressed the expression of those four genes (Supplementary Fig. 6). Taken together, these results indicated that HILinc1 is involved in the fine-tuning of thermotolerance in pear.
PbHSFA4b is responsible for the transcription of HILinc1
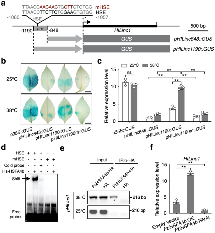
To explore the key transcription factor (TF) controlling HILinc1 expression under heat stress, PlantTFDB (http://planttfdb.cbi.pku.edu.cn) was firstly employed to analyze the cis-acting elements on the promoter sequence of HILinc1. A HSE was found in the promoter region from –1080 to –1057 bp upstream of HILinc1. In particular, there was also a predicted 342 bp open reading frame containing the HSE domain locating from –1190 to –848 bp upstream of HILinc1 (Supplementary Fig. 7a). To investigate whether this ORF containing HSE was responsible for HILinc1 induction under heat stress, pHILinc1190::GUS and pHILinc848::GUS (GUS gene under the control of HILinc1 promoter with or without the ORF) were constructed and transformed into ‘Hongbaoshi’ leaves (Fig. 3a). Both histochemical staining and expression analysis showed that the induction of GUS activity was much stronger in leaves expressing pHILinc1190::GUS than those expressing pHILinc848::GUS after 38 °C treatment (Fig. 3b, c). Furthermore, mutation of the HSE site resulted in a significant decline in GUS activity (Fig. 3b, c), which supported the core role of HSE on the HILinc1 promoter in heat response.
a Schematic representation of pHILinc848::GUS and pHILinc1190::GUS constructs. A 342 bp long open reading frame (ORF) is 1190 bp upstream from the transcription start site of HILinc1. The heat stress element (HSE) is contained in the ORF region. The wild-type (lower) and mutant (upper) HSE sequences are highlighted in red. b, c Histochemical GUS staining (b) and GUS expression level (c) of pear leaves expressing p35S::GUS, pHILinc848::GUS, pHILinc1190::GUS, and pHILinc1190m::GUS treated with 38 °C or 25 °C for 6 h. In b, bars = 0.5 cm. d Electrophoretic mobility shift assay showing the direct binding of PbHSFA4b to the HSE on the HILinc1 promoter. e Binding of PbHSFA4b to the HILinc1 promoter confirmed by ChIP analysis in ‘Hongbaoshi’ at 38 °C and 25 °C. f Regulation of HILinc1 by PbHSFA4b under a 6 h 38 °C treatment, as determined using RT-qPCR. The experiments were performed independently three times, and error bars represent the standard deviation. Significant differences were determined using a two-tailed Student’s t test (*P < 0.05, **P < 0.01).
Among the TF candidates predicted to bind to the HSE on HILinc1 promoter by PlantTFD, PbHSFA4b showed the highest binding score. To verify the interaction between PbHSFA4b and the HILinc1 promoter region containing HSE (–1057 to –1080) in vitro, electrophoretic mobility shift assays (EMSAs) were employed. The results showed that PbHSFA4b directly bound to the DNA probe, which was competed by the unlabeled probe (Fig. 3d). And PbHSFA4b failed to bind to the probe containing a mutated HSE site (Fig. 3a, d). Yeast one-hybrid (Y1H) assays presented results consistent with the EMSA (Supplementary Fig. 7b). The result of chromatin immunoprecipitation (ChIP) showed that PbHSFA4b could bind to the promoter of HILinc1 at 38 °C but not 25 °C in ‘Hongbaoshi’ (Fig. 3e). In addition, RT-qPCR experiments showed that PbHSFA4b was upregulated after a 6 h 38 °C treatment (Supplementary Fig. 7c). Compared with control plants, expression of HILinc1 was significantly induced in the leaves of PbHSFA4b-overexpressing plants under heat stress, while the opposite trend was detected in PbHSFA4b-silenced plants (Fig. 3f and Supplementary Fig. 7d). In total, the above data revealed that PbHSFA4b positively regulates the transcription of HILinc1 in response to heat stress by directly binding to the HSE on its promoter region.
HILinc1 stabilizes transcripts of its target gene through complementary base pairing
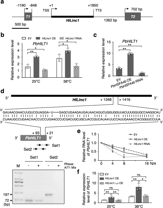
It has been reported that lincRNAs are able to regulate the expression of neighboring genes37. Therefore, 5000 bp both upstream and downstream of HILinc1 according to pear genome database were scanned for identifying potential targets of HILinc1 from its neighboring genes. Two ORFs were located upstream and downstream of HILinc1, respectively (Fig. 4a). We found no conserved domains in the proteins encoded by the two ORFs, according to CDD (Conserved Domain Database) (https://www.ncbi.nlm.nih.gov/cdd) and Pfam (http://pfam.xfam.org/), and tentatively named them Pyrus bretschneideri HILinc1 Target 1 (PbHILT1) and HILinc1 Target 2 (PbHILT2) (Fig. 4a). In addition to having a similar tissue-specific expression pattern to HILinc1 in all five tested cultivars of pear (Supplementary Fig. 8), PbHILT1 was induced in leaves overexpressing HILinc1 and downregulated when HILinc1 was silenced (Fig. 4b and Supplementary Fig. 9). By comparison, whether at 25 °C or 38 °C, the expression level of PbHILT2 was barely influenced by HILinc1 (Supplementary Fig. 9). Furthermore, PbHILT1 expression was also increased in PbHSFA4b-overexpressing leaves and reduced in PbHSFA4b-silenced leaves (Fig. 4c). These results showed that PbHILT1 was likely regulated by HILinc1 in responds to heat stress.
a Schematic position of HILinc1 and its two potential target genes in pear. PbHILT1 is 342 bp long and is located 1190 bp upstream of the transcription start site (TSS) of HILinc1. PbHILT2 is 702 bp long and 1362 bp downstream of the transcription termination site (TTS) of HILinc1. b PbHILT1 expression in the control, HILinc1-overexpressing (OE), and HILinc1-silenced (RNAi) lines under 25 °C or 38 °C, as determined using RT-qPCR. EV, empty vector (used as control). c PbHILT1 expression in the control, PbHSFA4b OE, and PbHSFA4b RNAi lines under 25 °C or 38 °C, as determined using RT-qPCR. d Schematic diagrams showing the complementary pairing sequences between HILinc1 and PbHILT1 (upper panel) and the detection of RNA duplex transcripts using RT- PCR (lower panel). Set 1 and set 2 are the primers used for the amplification of the complementary and non-complementary fragments of the PbHILT1 transcript, respectively, after the RNase A/T1 mix treatment. e Relative RNA levels of PbHILT1 in the control, HILinc1 OE, and HILinc1 RNAi lines after a treatment with actinomycin D (20 μg/mL) for different periods, as determined using RT-qPCR. The data were normalized to the values at 0 h post actinomycin D treatment (hpa). f Relative expression levels of PbHILT1 in the control, HILinc1 OE, and HILinc1△CF OE lines under 25 °C or 38 °C, as determined using RT- qPCR. HILinc1△CF, HILinc1 lacking the complementary fragment. The experiments were performed independently three times, and error bars represent the standard deviation. Significant differences were determined using a two-tailed Student’s t test (*P < 0.05, **P < 0.01).
Unexpectedly, a fragment of HILinc1 (from 1348 to 1416 bp) was found to reverse-complement with PbHILT1 sequence from 21 to 93 bp (Fig. 4d). Northern blot analysis was conducted using the complementary region probes of HILinc1 and PbHILT1, respectively. It was found that the two regions could hybridized into bands of different sizes, indicating that the complementary region did not form double-stranded RNA that could induce RNA degradation (Supplementary Fig. 10). Combined with our previous findings that HILinc1 positively regulates PbHILT1, we raised a hypothesis that PbHILT1 transcript might be stabilized by HILinc1 via RNA interaction. To verify this hypothesis, total RNA of 38 °C-treated pear leaves were digested with RNase A/T1 mix and two sets of specific primers respectively against the complementary (set 1) and non-complementary (set 2) sequences were designed for RT-PCR detection. The results showed that the complementary fragment (set 1) survived the degradation by RNase A/T1, whereas the non-complementary fragment (set 2) did not (Fig. 4d). Furthermore, the RNA decay rate of PbHILT1 was measured in tissue-cultured pear treated with the transcriptional inhibitor actinomycin D. The decline rate of the PbHILT1 transcripts was slower in HILinc1-overexpressing plants than in controls, while by contrast, HILinc1 silencing caused faster degradation of PbHILT1 transcripts (Fig. 4e). Deleting the reverse-complement fragment of HILinc1 destroyed its function in regulating PbHILT1 (Fig. 4f), which reaffirmed that the regulatory mechanism was likely based on a double-stranded RNA intermediate formed between the HILinc1 and PbHILT1 transcripts. Additionally, PbHILT1 had no effect on HILinc1 (Supplementary Fig. 11). Taken together, these results suggest that HILinc1 forms an RNA duplex with PbHILT1 transcripts through complementary base pairing, which stabilizes PbHILT1 transcripts.
PbHILT1 positively regulates pear thermotolerance
PbHILT1 expression increased after 38 °C treatment and peaked at 6 HPHT, which was consistent with the expression change of HILinc1 (Fig. 1f and Supplementary Fig. 12a).
In order to investigate the function of PbHILT1 under heat stress, PbHILT1-overexpressing and -silenced plants were exposed to 38 °C. Obvious differences in heat tolerance were observed between the control and transgenic plants (Fig. 5 and Supplementary Fig. 12c, d). Compared with the control plants, PbHILT1-overexpressing plants did not display leaf blade wilting until 48 HPHT, which indicated enhanced heat tolerance. By contrast, PbHILT1-silenced plants were observed to be more heat sensitive, which wilted and browned earlier, and suffered great damage at 48 HPHT (Fig. 5A–C). The browning rate of the PbHILT1-silenced plants reached 50% accompanied by 25% death by 48 HPHT (Fig. 5D). Correspondingly, leaves from PbHILT1-overexpressing plants showed higher SPAD values and lower electrolyte leakage and MDA contents than control, while PbHILT1-silenced plants displayed the opposite changes (Fig. 5E–G). These results indicated that PbHILT1 participates in the regulation of pear thermotolerance.
A–D Phenotype (A), PbHILT1 expression level (B), PbHILT1 protein accumulation (C) and the browning rate (D) in PbHILT1-overexpressing (OE) and -silenced (RNAi) lines exposed to 38 °C. Lines expressing the empty vector serve as controls. ‘Hongbaoshi’ pears were vacuum- infiltrated with p35S::PbHILT1, p35S::RNAi-PbHILT1, or an empty vector, then subjected to 38 °C or 25 °C (Supplementary Fig. 12c) 3 d after the transformation. Leaves before and 3 d after the transformation (0 h post heat treatment), as well as 6, 12, 24, and 48 h post treatment, were harvested for the RT-qPCR analysis. In A, bars = 0.5 cm. 36 plants of each genotype were used for the phenotype observation. Representative images are shown. E–G SPAD value (E), electrolyte leakage (F), and MDA content (G) of the control, PbHILT1 OE, and PbHILT1 RNAi lines after 24 h of 38 °C or 25 °C exposure. Error bars in B, F, and G represent the mean ± SD (n = 3), while error bars in E indicate the mean ± SD (n = 10). Significant differences were determined using a two-tailed Student’s t test (*P < 0.05, **P < 0.01).
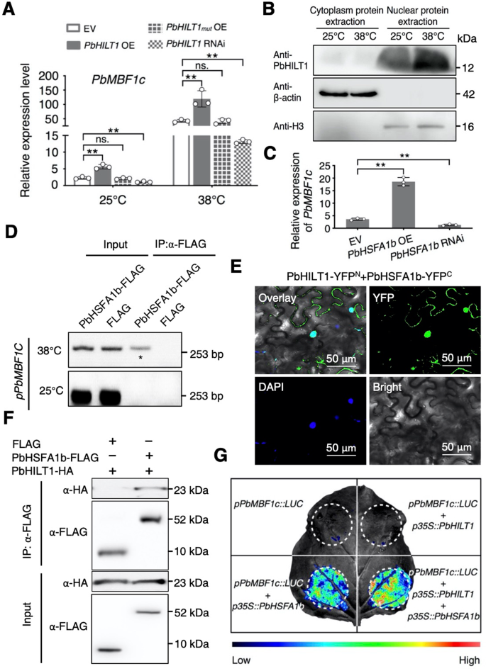
To confirm whether PbHILT1 regulates downstream HSR genes, we detected the expression of PbMBF1c, PbPIP2A, PbHSP15.7, and PbHSP16.9-I1 in PbHILT1-overexpressing and -silenced pears. RT-qPCR analysis showed that overexpression of PbHILT1 led to the upregulation of the four genes, while silencing of PbHILT1 caused their suppression, which were similar with the effects of HILinc1 overexpression and silencing, respectively (Fig. 6A and Supplementary Figs. 13–17). Moreover, overexpression of PbHILT1mut had no influence on PbMBF1c, PbPIP2A, PbHSP15.7, and PbHSP16.9-I1 (Fig. 6A and Supplementary Fig. 13). Taken together, the results suggest that PbHILT1, the target gene of HILinc1, can regulate the expression of PbMBF1c, PbPIP2A, PbHSP15.7, and PbHSP16.9-I1.
A PbMBF1c expression in the control, PbHILT1-overexpressing (OE), PbHILT1mut OE, and PbHILT1-silenced (RNAi) lines under 25 °C or 38 °C, detected using RT-qPCR. PbHILT1mut was generated using an adenine insertion after the initiation codon of PbHILT1. B Protein accumulation in nucleus of PbHILT1 after heat stress by western blot. Cytoplasm and nuclear protein was extracted from leaves of ‘Hongbaoshi’ exposed to 25 °C or 38 °C for 6 h. β-actin and Histone 3 (H3) are the representatives in cytosol and nucleus respectively. C PbMBF1c expression in the control, PbHSFA1b OE, and PbHSFA1b RNAi lines subjected to a 6 h treatment at 38 °C, as determined using RT-qPCR. D ChIP assays showing the direct binding of PbHSFA1b to the PbMBF1c promoter at 38 °C but not 25 °C. E Bimolecular fluorescence complementation assays in tobacco leaves with DAPI. Confocal images were captured 48 h after Agrobacterium infiltration. Bars = 50 μm. F Interaction between PbHILT1 and PbHSFA1b, as determined by Co-IP. G Split-luciferase (LUC) assays showing the enhancement of PbHSFA1b transcriptional activity by PbHILT1. pPbMBF1c::LUC was co-expressed with p35S::PbHILT1 and/or p35S::PbHSFA1b in tobacco leaves. Bar = 1 cm. The experiments were performed independently three times, and error bars represent the standard deviation. Significant differences were determined using a two-tailed Student’s t test (*P < 0.05, **P < 0.01).
PbHILT1 interacts with PbHSFA1b and enhances its transcriptional activity
Based on our previous findings, several HSR genes were positively regulated by HILinc1 and its target gene PbHILT1 (Fig. 6A and Supplementary Figs. 13–17). PbHILT1, despite lacking a nucleus location signal and self-activation activity (Supplementary Fig. 12b), accumulated in the nucleus (Fig. 6B). Accordingly, we hypothesized that PbHILT1 might be carried into the nucleus by a TF to act as a transcriptional assistant. To verify this conjecture, a semi-in vivo pulldown assay was employed for the identification of PbHILT1-associated TFs. Prokaryotic expressed PbHILT1-GST was incubated with total proteins of heat treated ‘Hongbaoshi’ leaves. According to the mass spectrometry results, PbHSFA1b, which was previously reported to account for the transcription of PbMBF1c28, attracted our attention (Supplementary Data 5). Overexpressing PbHSFA1b resulted in increased expression of PbMBF1c, while its silencing downregulated PbMBF1c (Fig. 6C). Chromatin Immunoprecipitation (ChIP) assays presented that PbHSFA1b could directly bind to the promoter region of PbMBF1c at 38 °C but not 25 °C in ‘Hongbaoshi’ (Fig. 6D). There are three HSEs in the promoter region of PbMBF1c, and EMSA results showed that PbHSFA1b could directly bind to HSE1 and HSE2 (Supplementary Fig. 18a–c). Additionally, PbHSFA1b showed an elevated expression level in response to heat stress (Supplementary Fig. 18d). These results indicate that PbHSFA1b acts as the TF of PbMBF1c in pear.
To determine whether PbHILT1 is involved in the regulation of PbMBF1c transcription as an assistant with PbHSFA1b, we examined the interaction between PbHILT1 and PbHSFA1. Chromatin Immunoprecipitation (Co-IP), yeast two-hybrid (Y2H), and split-luciferase assays were used to verify the interaction between PbHILT1 and PbHSFA1b, especially in nucleus by Bimolecular fluorescence complementation (BiFC) (Fig. 6E, F, and Supplementary Fig. 19). EMSA assays showed that PbHILT1 had no effect on the binding of PbHSFA1b on PbMBF1c promoter (Supplementary Fig. 20). To further inspect the influence of PbHILT1 on PbHSFA1b activity, pPbMBF1c::LUC was co-expressed with PbHILT1 and/or PbHSFA1b. The strongest fluorescence intensity was observed when both PbHILT1 and PbHSFA1b were expressed with pPbMBF1c::LUC (Fig. 6G), demonstrating that PbHILT1 could enhance the transcriptional activity of PbHSFA1b.
In addition, overexpression of PbHSFA4b upregulated PbMBF1c, while silencing PbHSFA4b resulted in decreased expression of PbMBF1c (Supplementary Fig. 21a). However, PbHSFA1b expression was not affected in either PhHSFA4b overexpressing or silencing line (Supplementary Fig. 21b).
HILinc1 and PbHILT1 homologous genes are absent in Arabidopsis thaliana. In order to figure out whether HILinc1 and PbHILT1 would affect thermotolerance of heterologous plants, we transformed A. thaliana with HILinc1 and PbHILT1, and obtained five independent transformants. Compared with wild type, death rates of HILinc1/PbHILT1 plants were significantly lower after 40 °C treatment for 4 days, followed by recovery under 21 °C for 7 days (Supplementary Fig. 22a, b), demonstrating that these transgenic plants had acquired thermotolerance. Furthermore, expression level of AtMBF1c also significantly increased in HILinc1/PbHILT1 plants (Supplementary Fig. 22c).
Collectively, our data suggest that lincRNA HILinc1 could promote PbHSFA1b activity and enhance PbMBF1c transcription by regulating its target gene, PbHILT1, which is beneficial to plant thermotolerance.
Discussion
In this study, we demonstrated that HILinc1, a heat-induced lincRNA in pear, is directly regulated by PbHSFA4b and stabilizes the mRNA of its target gene, PbHILT1, through complementary base pairing. PbHILT1 interacts with PbHSFA1b and enhances its transcriptional activity to upregulate PbMBF1c, helping to improve thermotolerance in pear (Fig. 7).
At high temperatures, HILinc1 is induced by PbHSFA4b and stabilizes PbHILT1 transcripts by forming an RNA duplex. PbHILT1 interacts with PbHSFA1b and enhances its transcriptional activity, resulting in the upregulation of downstream HSR genes (such as PbMBF1c) and the improvement of thermotolerance.
It was previously shown that HSFA1b, a member of HSF family, binds to MBF1c promoter to increase its expression and activates a series of downstream HSR genes, improving plant thermotolerance2,18,20,25,28. HSFA4b is a member of class A HSFs; and the molecular pathway underlying its role in the response to heat stress remains unclear32. Based on our data, both PbHSFA4b and PbHSFA1b respond to heat stress in pear leaves (Supplementary Figs. 7c and 17d), which is consistent with the findings in other species2,32,38. Overexpression or silencing PbHSFA4b had no effect on PbHSFA1b expression (Supplementary Fig. 21b), and the regulation of PbHSFA1b expression also did not influence PbHSFA4b (Supplementary Fig. 21c), implying that there is no transcriptional regulation existed between PbHSFA1b and PbHSFA4b. Nonetheless, PbHSFA4b could regulate the expression of PbMBF1c (Fig. 6A), a direct target of PbHSFA1b, for which there are two possible explanations. One is that PbHSFA4b binds to PbMBF1c promoter and directly regulates its transcription. The second is that PbHSFA4b takes control of PbMBF1c indirectly through its TFs, such as PbHSFA1b. Further studies found that the fluorescence signal was barely observed when pPbMBF1c::LUC was co-expressed with PbHSFA4b (Supplementary Fig. 21d). It is, therefore, reasonable to speculate that PbHSFA4b modulates PbMBF1c via another pathway, comprising more regulatory factors, rather than directly activating the transcription of PbMBF1c.
In the current study, HILinc1, a heat-induced lincRNA in pear, was identified through high-throughput sequencing. The expression of HILinc1 was directly regulated by PbHSFA4b. PbHILT1 is located upstream of HILinc1, and is the target gene of this lincRNA. Notably, overexpressing or silencing HILinc1 or PbHILT1 led to an expression change in PbMBF1c. Given the findings above, we conjectured that PbMBF1c was regulated by PbHSFA4b via the HILinc1–PbHILT1 regulatory module. Although PbHILT1 was shown to accumulate in the nucleus under heat stress, it showed no transcriptional auto-activation capability, which indicated that it was unable to activate the transcription of PbMBF1c independently. Further investigation demonstrated that PbHILT1 was able to interact with PbHSFA1b and enhance its transcriptional activity, resulting in the increased expression of PbMBF1c (Fig. 7). PbHILT1, first characterized in this study, thus functions to activate PbHSFA1b activity, which is different from the HSF-binding protein (AtHSBP), a negative regulator of HSFA1b previously reported in Arabidopsis39. Overexpression of PbHILT1 improved the thermotolerance of ‘Hongbaoshi’, while PbHILT1-silenced plants showed more serious injury under heat stress. This illustrated that PbHILT1 plays a dominant role in positively regulating pear thermostolerance. We have also performed analysis in other species, such as apple, tobacco and Arabidopsis etc., and found that only apple has homologous HILinc1, while lacking of homologous of target gene PbHILT1. Thus, the HILinc1-PbHILT1 regulatory pathway is unique in pears. These findings reveal a new heat-response signaling pathway between PbHSFA4b and PbHSFA1b. PbHSFA4b–HILinc1–PbHILT1–PbHSFA1b is likely to be a crucial regulatory module regulating PbHSFA1b and heat tolerance special in pear.
Based on genome location and context, lncRNAs can be classified as overlapping lncRNAs, natural antisense transcripts, lincRNAs, and intronic noncoding RNAs12,40. HILinc1 belongs to lincRNA. Natural antisense transcripts are the most widely studied lncRNAs in plants, which usually function through regulating their corresponding sense transcripts;12,17,41,42,43 however, studies on the regulatory mechanisms of lincRNAs are limited due to the uncertainty of their target genes. In general, there are three approaches to predict the target genes of lincRNAs. First, lincRNAs are likely to regulate neighboring genes37, so these can be explored as potential targets. The second way is to identify a specific association with the sequences of protein-coding genes, such as the existence of complementary base fragments44. The third is to examine correlations in expression patterns between lincRNAs and protein-coding genes45,46. To reveal the potential target gene of HILinc1, we analyzed its neighboring genes and found two ORFs, one located upstream and one downstream of HILinc1 (Fig. 4). PbHILT1 exhibited similar tissue expression specificity to HILinc1 and was positively regulated by the lincRNA, which was confirmed in several pear cultivars. HILinc1 contained a fragment that reverse-complemented partial sequences of PbHILT1, which was shown to be responsible for forming RNA duplexes with PbHILT1 transcripts to stabilize them. This type of regulatory mechanism has never been identified in plants; however, similar examples have been reported in animals and microbes, such as BACE1-AS and PTENpg1 asRNA β in human cells47,48, and NfiS in Pseudomonas stutzeri49,50. The accumulation of PbHILT1 proteins was observed in HILinc1-overexpressing plants, which might be explained by two possibilities. On one hand, HILinc1 increased PbHILT1 expression by stabilizing its mRNA, raising the efficiency of ribosome binding and translation. On the other hand, HILinc1 might not only regulate the transcript level of PbHILT1, but also affect the translation efficiency of PbHILT1 mRNA, similar to the function of NfiS;50 however, this hypothesis requires further exploration. Furthermore, research in mammals showed that nuclear-localized lncRNAs can interact with DNA, RNAs, and proteins to modulate nucleosome incorporation, chromatin structure, and gene transcription, while cytoplasmic lncRNAs are more likely to function in posttranscriptional gene regulation, such as mRNA degradation and translation, or signaling transduction51. HILinc1 was found mainly in the cytoplasm (Fig. 1e), and was shown to participate in heat-responsive signaling pathway by stabilizing the transcripts of its target gene, PbHILT1 (Fig. 7), which is consistent with the findings in mammals. In addition, there may be other proteins involved in the formation or unwinding of the RNA duplex between HILinc1 and PbHILT1 transcripts, as their bond appears much stronger than general hydrogen bonding. Further investigations are needed to explore the binding and unwinding mechanisms of this special RNA duplex.
Like protein-coding genes, the transcription of lncRNAs is under the control of their promoters. PbHILT1 was found to be located upstream of HILinc1, overlapping with the crucial fragment in the HILinc1 promoter required for heat responsiveness. PbHSFA4b bound to the HSE contained in the key fragment and enhanced the transcription of HILinc1 in response to heat stress (Fig. 3). It is very rarely reported in plants that a DNA fragment can be transcribed as a protein-coding gene and simultaneously act as a promoter to control the transcription of downstream genes. A previous study revealed that the expression of the lincRNA ELENA1 was induced by both elf18 and flg22 in Arabidopsis, with the region containing the CBL6-coding locus in the ELENA1 promoter being responsible for elf18 and flg22 responsiveness52, which bore a resemblance to our study.
Pear belongs to perennial woody fruit tree, and its genetic transformation has been reported only a few times in the ‘Conforence’ variety with low transformation efficiency53. In this study, Agrobacterium tumetobacter vacuum infiltration method was used to overexpress or silence related genes for functional research, and it was found that the transformation efficiency of this instantaneous transformation method could reach about 80%, which was54. However, we also admit that used transformation system was not stable and lasted for a short time. Therefore, in this study, the stable transformation system of Arabidopsis was used for further verification, and the same conclusion was obtained as that in pears.
In summary, we identified a heat-responsive lincRNA, HILinc1, which was directly regulated by PbHSFA4b and could promote PbHSFA1b activity through its target gene, PbHILT1; however, there are still some mysteries to be investigated. First, it cannot be excluded that other TFs might also take control of HILinc1 expression under heat stress. Second, there is a high probability that several regulators may be involved in the formation and unwinding of the RNA duplex between HILinc1 and PbHILT1 transcripts. Third, it is unknown whether PbHILT1 can activate TFs other than PbHSFA1b. All these unknown aspects are worth further exploration.
Methods
Plant materials and growth conditions
All pears used in this study, including crossbreeds ‘Hongbaoshi’ (Pyrus spp.), ‘Zaojinsu’ (Pyrus spp.) and ‘Jinshuisu’ (Pyrus spp.), ‘Akizuki’ (Pyrus pyrifolia), and ‘Conference’ (Pyrus communis), were tissue-cultured on Murashige and Skoog (MS) medium containing 6-benzylaminopurine (0.8 mg/L) and 1-naphthylacetic acid (0.1 mg/L) at 24 ± 1 °C under long-day conditions (16 h light/8 h dark). The plantlets were transferred to fresh medium every 40 d.
Heat treatment and thermotolerance assay
Pear plantlets subcultured for 40 d were transferred to 38 °C (heat treatment) or 25 °C (controls). After being treated for different time periods (0, 2, 4, 6, 12, 24, or 48 h), the plant was observed and the leaves were harvested for RNA isolation. Physiological indexes were measured at 24 HPHT. The relative chlorophyll contents of leaves were examined using a SPAD 502 device (Konica Minolta, Osaka, Japan). Electrolyte leakage and MDA contents of the leaves were measured as reported previously54,55.
After growing at 21 °C under long-day conditions (16 h light/8 h dark) for 4 weeks, wild type (Columbia) and transgenic Arabidopsis thaliana were treated at 38 °C (heat treatment) or 21 °C (controls) for 4 d, followed by 7-d-recovery at 21 °C, and the death rates were calculated.
Sequencing and analysis for the identification of lncRNAs
An EASYspin RNA Rapid Plant Kit (Biomed Gene Technology, Beijing, China) was used to isolate total RNAs from the leaves of ‘Hongbaoshi’ at 6 HPHT, and were then treated with DNase I (Biomed Gene Technology, Beijing, China). Samples grown at 25°C served as controls. High-purity and high-integrity RNA samples were sent to Gooal Gene Corporation (Wuhan, China) for the RNA library construction and sequencing on an Illumina HiSeq 2500 sequencing platform (Illumina Inc., San Diego, CA, USA). Three biological repeats were performed. The low-quality bases and adapter sequences were discarded from the raw sequencing reads, and the remaining clean reads were mapped to the pear (Pyrus bretschneideri) reference genome (http://peargenome.njau.edu.cn/default.asp?d=4&m=2) using STAR version 2.5.3 with default parameters.
The pipeline in Supplementary Fig. 3a was employed to identify heat-responsive lncRNA candidates in pear, based on a previous report12. The transcripts with a low abundance (FPKM ≤ 10), short length (length < 200 nt), or those that overlap with known mRNAs were removed. Moreover, the remaining transcripts were subjected to a coding potential calculation using the Coding Potential Assessment Tool (CPAT, version 1.2.2, http://lilab.research.bcm.edu/cpat)56 and the coding–noncoding index (CNCI)57. Only transcripts with both negative CPAT and CNCI scores were annotated as lncRNAs and used for a further expression analysis.
5′ and 3′ RACE
RNA samples were isolated from pear leaves after 6 h treatment at 38 °C. The 5′ RACE was performed with a 5′-Full RACE Kit (Takara Bio, Shiga, Japan) and the 3′ RACE was carried out with a 3′-Full RACE Core Set using PrimeScriptTM RTase (Takara Bio). The 5′ and 3′ PCR products were amplified using gene-specific primers (listed in Supplementary Data 1) and cloned into the pMD18-T vector for sequencing.
RNA isolation and digestion
Poly(A)+ and Poly(A)− RNAs were isolated from the total RNAs of heat-treated pear leaves using a polyA SpinTM mRNA Isolation Kit (New England Biolabs, Ipswich, MA, USA). T4 polynucleotide kinase (New England Biolabs), RNA 5′ pyrophosphohydrolase (New England Biolabs), and 5′–3′ exoribonuclease (New England Biolabs) were used for the RNA digestion, according to a previous study58. After digestion, the RNAs were purified using the modified cetyltrimenthyl ammonium bromide (CTAB) method59 and subjected to RT-PCR. Primer sequences are provided in Supplementary Data 1.
Nuclear and cytosolic fractionation
The fractionation of nuclear and cytosolic components was performed as previously reported12. Leaves of pear plantlets were ground to a fine powder after a 6 h heat treatment and mixed with 2 volumes of lysis buffer (250 mM sucrose, 20 mM Tris–HCl [pH 7.4], 20 mM KCl, 2.5 mM MgCl2, 2 mM EDTA, 5 mM DTT, 25% glycerol, and 40 U/mL RNase inhibitor). A double layer of Miracloth (Merck, Darmstadt, Germany) was used to filter the homogenate. After centrifugation at 13,000 g for 10 min at 4 °C, the supernatant was collected as the cytoplasmic fraction. The pellet was washed with nuclear resuspension buffer (20 mM Tris–HCl [pH 7.4], 2.5 mM MgCl2, 5 mM DTT, 25% glycerol, 2% Triton X-100, and 160 U/mL RNase inhibitor) and resuspended in 500 μL Extraction Buffer II (250 mM sucrose, 10 mM MgCl2, 10 mM Tris–HCl [pH 8.0], 5 mM β-mercaptoethanol, 1% Triton X-100, 350 U/mL RNase inhibitor, and 1× protease inhibitor) after centrifugation at 1500 g for 2 min at 4 °C. The suspension was then overlaid on top of 500 μL Extraction Buffer III (1.7 M sucrose, 2 mM MgCl2, 10 mM Tris–HCl [pH 8.0], 5 mM β-mercaptoethanol, 0.15% Triton X-100, 350 U/mL RNase inhibitor, and 1× protease inhibitor) and centrifuged at 13,000 g for 20 min at 4 °C. The pure nuclear pellet was resuspended in lysis buffer. RNAs in the cytosolic and nuclear fractions were obtained using the modified CTAB method59 and subjected to RT-PCR analyses. U6 and tRNA were used as nuclear and cytosolic RNA markers, respectively. The primers used in RT-PCR were shown in Supplementary Data 1.
The isolation of nuclear and cytosolic proteins was performed using the Plant Nuclear/Cytosolic Protein Extraction Kit (Bestbio, Shanghai, China), according to the manufacturer’s protocol.
Transient transformation assay
To evaluate the influences of HILinc1 and PbHILT1 in pear thermotolerance, they were cloned into pFGC5941. For their overexpression, the intron region of pFGC5941 was replaced by the full-length sequence of HILinc1 or PbHILT1. For their silencing, the specific fragments of HILinc1 or PbHILT1 were cloned into the two flanks of the intron in pFGC5941 in sense and antisense orientations. The empty vector of pFGC5941 was used as the control. Agrobacterium tumefaciens cells were transformed with the different constructs. After being cultivated overnight in selection medium, the cells were resuspended in injection buffer (10 mM MgCl2, 10 mM MES-KOH [pH 5.2], 100 μM acetosyringone). The 40-day-old tissue-cultured pear was completely immersed in the infection solution for infiltrating under a vacuum of 65 kPa for 20 min. The transformed plantlets were cultivated under 25 °C for 3 d then exposed to 38 °C for different time periods, with plants continuously grown at 25 °C used as controls.
RNase protection assay
Pear leaves were collected for RNA extraction at 6 HPHT. The RNA was treated with RNase A/T1 mix (Thermo Fisher Scientific, Waltham, MA, USA) at 37 °C for 30 min, followed by digestion with proteinase K. The RNA was purified using the modified CTAB method59, and cDNA was synthesized for RT-PCR. The primer sequences are provided in Supplementary Data 1.
RNA decay assay
After a 6 h treatment at 38 °C, the plantlets were vacuum-infiltrated for 20 min at 65 kPa in a solution containing 20 μg/mL actinomycin D (Merck). Leaves were harvested before (0 h) and 4, 8, and 16 h after the treatment, and were used for RNA extraction and RT-qPCR assays. The primer sequences are provided in Supplementary Data 1.
Total RNA extraction and Northern blot analysis
Total RNA was isolated from ‘Hongbaoshi’ leaves using a modified cetyltrimeth- ylammonium bromide (CTAB) method60 and treated with DNase I (Invitrogen) to remove DNA contamination. RNA integrity was verified by electrophoresis on a 1.2% agar gel, and the concentration was measured using an ND-1000 NanoDrop spectrophotometer (Thermo Fisher Scientific). RNA gel blot analysis was performed using a Digoxin Hybridization Detection Kit following the manufacturer’s instructions (Mylab; DIGD-120). Approximately 60 μg of RNA was separated in a 15% polyacrylamide gel and electrically transferred to Hybond-N + membranes (GE Healthcare). HILinc1 and PbHILT1 probes, including antisense and sense probes, were synthetized with a DIG RNA Labeling Kit (SP6/T7) (Roche) using the primers in Supplementary Data 1.
Electrophoretic mobility shift assay
PbHSFA4b was cloned into pET-30a to produce the His-PbHSFA4b fusion protein, while PbHSFA1b was cloned into pGEX-4T for GST-PbHSFA1b purification. Complementary pairs of 5′ biotin-labeled and unlabeled oligonucleotides (sequences shown in Supplementary Data 1) were annealed in 10× buffer solution (100 mM Tris–HCl [pH 7.5], 10 mM EDTA, and 1 M NaCl) at 75 °C for 30 min and used as probes. The EMSAs were performed using a LightShiftTM chemiluminescent EMSA Kit (Thermo Fisher Scientific). The reaction mixture was mixed with loading buffer and subjected to gel electrophoresis on a 6% polyacrylamide gel at 100 V for 1 h, then transferred to a Hybond-N+ membrane (GE Healthcare, Chicago, IL, USA). After being UV cross-linked, the signal on the membrane was detected according to the manufacturer’s protocol.
Yeast one- and two-hybrid assay
For the Y1H assays, DNA fragments from the HILinc1 promoter containing the HSE were amplified and cloned into the pHIS2 vector, serving as the bait construct. For the prey construct, the coding region of PbHSFA4b was introduced into the pGADT7 vector. The constructs were transformed into yeast strain Y187 using the LiAc/SSDNA/PEG method61. The transformants were grown on synthetic defined (SD)/–Trp–Leu medium and then spotted onto SD/–Trp–Leu–His plates supplemented with 30 mM 3-amino-1,2,4-triazole (3-AT) for high-stringency screening.
For the Y2H assays, PbHSFA1b and PbHILT1 were cloned into pGADT7 and pGBKT7, respectively, and transformed into yeast strain AH109. The transformation method and screening strategy were the same as those used in the Y1H assays.
GUS staining
Fragments of different lengths from the HILinc1 promoter (−1 to −848 or −1190 bp) were cloned into pCAMBIA1305.1 to drive the expression of the β-glucuronidase (GUS) reporter. The pHILinc848::GUS and pHILinc1190::GUS constructs were transformed into the leaves of 40-day-old ‘Hongbaoshi’ plantlets via Agrobacterium. Three days after infiltration, the plants were exposed to 38 °C for 6 h. Leaves were collected before and after the treatment for histochemical GUS staining and an expression analysis by RT-qPCR. The GUS staining was performed as previously described62. Briefly, the leaves were incubated with X-gluc solution followed by decoloration using 75% ethanol. The primers used in the RT-qPCR are listed in Supplementary Data 1.
Split-luciferase assay
The PbMBF1c promoter (1.5 kb upstream of the translation start site) was cloned into pGreenII 0080-LUC to drive the expression of the firefly luciferase reporter. PbHSFA1b and PbHSFA4b were under the control of the 35 S promoter in pFGC5941. For the interaction analysis between PbHILT1 and PbHSFA1b, pCAMBIA1300-nLUC and pCAMBIA1300-cLUC were employed. The constructs were transformed into Agrobacterium and transiently expressed in Nicotiana benthamiana leaves by co-infiltration. Two days later, split-luciferase assays were carried out as previously described63. The fluorescence signal was detected on a Tanon 5200 Multi system (Tanon Science and Technology, Shanghai, China).
Bimolecular fluorescence complementation
A BiFC was carried out using pCAMBIA1300-YFPn and pCAMBIA1300-YFPc to confirm the interaction between PbHILT1 and PbHSFA1b. Yellow fluorescent protein signals in transformed tobacco leaves were observed using confocal laser microscopy on the Leica TCS SP8 device (Leica Microsystems, Wetzlar, Germany) 2 d after infiltration.
Semi-in vivo pulldown assay
PbHILT1 was cloned into pGEX4T-1, and PbHILT1-GST was purified in a prokaryotic system. Before the elution, the recombinant protein was incubated with total protein extracted from ‘Hongbaoshi’ leaves at 6 HPHT using a Plant Protein Extraction Kit (Huaxingbio, Beijing, China). The final eluent was collected and sent to the QLBio Corporation (Beijing, China) for mass spectrometry.
Statistics and reproducibility
Statistical analyses of data other than transcriptome data were performed with GraphPad Prism 9 software. The number of samples per independent experiment (N) and the specific statistical hypothesis testing method (t-test) are described in the legends of the corresponding figures. P < 0.05 was considered statistically significant for these comparisons. Data are expressed as mean ± standard deviation (s.d.) values.
Reporting summary
Further information on research design is available in the Nature Research Reporting Summary linked to this article.
Data availability
The RNA-seq data generated in this study are available in the NCBI SRA under accession PRJNA702636. The ID of newly generated plasmids in Addgene were available in Supplementary Data 1. Source data are provided in Supplementary Data 2, 3 and uncropped blots are shown at the end of Supplementary data information. Any other data associated with the findings of this study are available from the corresponding author upon request.
References
Janni, M. et al. Molecular and genetic bases of heat stress responses in crop plants and breeding for increased resilience and productivity. J. Exp. Bot. 71, 3780–3802 (2020).
Li, B. et al. Molecular mechanisms governing plant responses to high temperatures. J. Integr. Plant Biol. 60, 757–779 (2018).
Liu, G. T. et al. Differential proteomic analysis of grapevine leaves by iTRAQ reveals responses to heat stress and subsequent recovery. BMC Plant Biol. 14, 110 (2014).
Xie, W. et al. Decreases in global beer supply due to extreme drought and heat. Nat. Plants 4, 964–973 (2018).
Anderson, W. B. et al. Synchronous crop failures and climate-forced production variability. Sci. Adv. 5, eaaw1976 (2019).
Chen, C. et al. Global warming and shifts in cropping systems together reduce China’s rice production. Global Food Security 24, 100359 (2020).
Sage, T. L. et al. The effect of high temperature stress on male and female reproduction in plants. Field Crops Res. 182, 30–42 (2015).
Zhao, J. et al. Regulation of Non-coding RNAs in Heat Stress Responses of Plants. Front Plant Sci. 7, 1213 (2016).
Song, Y. et al. High-Temperature-Responsive Poplar lncRNAs Modulate Target Gene Expression via RNA Interference and Act as RNA Scaffolds to Enhance Heat Tolerance. Int. J. Mol. Sci. 21, 6808 (2020).
Ben Amor, B. et al. Novel long non-protein coding RNAs involved in Arabidopsis differentiation and stress responses. Genome Res. 19, 57–69 (2009).
Qin, T. et al. A Nucleus-Localized Long Non-Coding RNA Enhances Drought and Salt Stress Tolerance. Plant Physiol. 175, 1321–1336 (2017).
Zhao, X. et al. Global identification of Arabidopsis lncRNAs reveals the regulation of MAF4 by a natural antisense RNA. Nat. Commun. 9, 5056 (2018).
Franco-Zorrilla, J. M. et al. Target mimicry provides a new mechanism for regulation of microRNA activity. Nat. Genet. 39, 1033–1037 (2007).
Shin, S. Y. et al. Transcriptomic analyses of rice (Oryza sativa) genes and non-coding RNAs under nitrogen starvation using multiple omics technologies. BMC Genom. 19, 532 (2018).
Fukuda, M. et al. Genome-Wide Analysis of Long Intergenic Noncoding RNAs Responding to Low-Nutrient Conditions in Arabidopsis thaliana: Possible Involvement of Trans-Acting siRNA3 in Response to Low Nitrogen. Plant Cell Physiol. 60, 1961–1973 (2019).
Wunderlich, M. et al. Heat shock factor HSFB2a involved in gametophyte development of Arabidopsis thaliana and its expression is controlled by a heat-inducible long non-coding antisense RNA. Plant Mol. Biol. 85, 541–550 (2014).
Li, Y. et al. Natural antisense transcripts of MIR398 genes suppress microR398 processing and attenuate plant thermotolerance. Nat. Commun. 11, 5351 (2020).
Scharf, K. D. et al. The plant heat stress transcription factor (Hsf) family: structure, function and evolution. Biochim. Biophys. Acta 1819, 104–119 (2012).
Hahn, A. et al. Crosstalk between Hsp90 and Hsp70 Chaperones and Heat Stress Transcription Factors in Tomato. Plant Cell 23, 741–55 (2011).
Ohama, N. et al. Transcriptional Regulatory Network of Plant Heat Stress Response. Trends Plant Sci. 22, 53–65 (2017).
Liu, H. C. et al. The role of class A1 heat shock factors (HSFA1s) in response to heat and other stresses in Arabidopsis. Plant Cell Environ. 34, 738–751 (2011).
Yoshida, T. et al. Arabidopsis HsfA1 transcription factors function as the main positive regulators in heat shock-responsive gene expression. Mol. Genet Genom. 286, 321–332 (2011).
Baniwal, S. K. et al. Heat stress response in plants: a complex game with chaperones and more than twenty heat stress transcription factors. J. Biosci. 29, 471–487 (2004).
Suzuki, N. et al. Identification of the MBF1 heat-response regulon of Arabidopsis thaliana. Plant J. 66, 844–851 (2011).
Ding, Y. et al. Molecular Regulation of Plant Responses to Environmental Temperatures. Mol. Plant 13, 544–564 (2020).
Jingyu, Z. et al. Crop Improvement Through Temperature Resilience. Ann. Rev. Plant Biol. 70, 753–780 (2019).
Liu, H. T. et al. The calmodulin-binding protein kinase 3 is part of heat-shock signal transduction in Arabidopsis thaliana. Plant J. 55, 760 (2010).
Ulrike, B. et al. Arabidopsis HEAT SHOCK TRANSCRIPTION FACTORA1b overexpression enhances water productivity, resistance to drought, and infection. J. Exp. Bot. 64, 3467–3481 (2013).
Suzuki, N. et al. The transcriptional co-activator MBF1c is a key regulator of thermotolerance in Arabidopsis thaliana. J. Biol. Chem. 283, 9269–9275 (2008).
Suzuki, N. et al. Enhanced tolerance to environmental stress in transgenic plants expressing the transcriptional coactivator multiprotein bridging factor 1c. Plant Physiol. 139, 1313–1322 (2005).
Qin, D. et al. Overexpression of heat stress-responsive TaMBF1c, a wheat (Triticum aestivum L.) Multiprotein Bridging Factor, confers heat tolerance in both yeast and rice. Plant Mol. Biol. 87, 31–45 (2015).
Busch, W. et al. Identification of novel heat shock factor-dependent genes and biochemical pathways in Arabidopsis thaliana. Plant J. 41, 1–14 (2005).
Baniwal, S. K. et al. Role of heat stress transcription factor HsfA5 as specific repressor of HsfA4. J. Biol. Chem. 282, 3605–3613 (2007).
Andrasi, N. et al. The mitogen-activated protein kinase 4-phosphorylated heat shock factor A4A regulates responses to combined salt and heat stresses. J. Exp. Bot. 70, 4903–4918 (2019).
Giesguth, M. et al. Redox-dependent translocation of the heat shock transcription factor AtHSFA8 from the cytosol to the nucleus in Arabidopsis thaliana. FEBS Lett. 589, 718–725 (2015).
Kong, L. et al. CPC: assess the protein-coding potential of transcripts using sequence features and support vector machine. Nucleic Acids Res. 35, W345–W349 (2007).
Guttman, M. et al. Modular regulatory principles of large non-coding RNAs. Nature 482, 339–346 (2012).
Albihlal, W. S. et al. Arabidopsis HEAT SHOCK TRANSCRIPTION FACTORA1b regulates multiple developmental genes under benign and stress conditions. J. Exp. Bot. 69, 2847–2862 (2018).
Hsu, S. F. et al. Cytosol-Localized Heat Shock Factor-Binding Protein, AtHSBP, Functions as a Negative Regulator of Heat Shock Response by Translocation to the Nucleus and Is Required for Seed Development in Arabidopsis. Plant Physiol. 153, 773–784 (2010).
Iyer, M. K. et al. The landscape of long noncoding RNAs in the human transcriptome. Nat. Genet. 47, 199–208 (2015).
Henriques, R. et al. The antiphasic regulatory module comprising CDF5 and its antisense RNA FLORE links the circadian clock to photoperiodic flowering. N. Phytol. 216, 854–867 (2017).
Swiezewski, S. et al. Cold-induced silencing by long antisense transcripts of an Arabidopsis Polycomb target. Nature 462, 799–802 (2009).
Liu, X. et al. A novel antisense long noncoding RNA, TWISTED LEAF, maintains leaf blade flattening by regulating its associated sense R2R3-MYB gene in rice. N. Phytol. 218, 774–788 (2018).
Deforges, J. et al. Prediction of regulatory long intergenic non-coding RNAs acting in trans through base-pairing interactions. Bmc Genom. 20, 601 (2019).
Xu, J. et al. Third-Generation Sequencing Reveals LncRNA-Regulated HSP Genes in the Populus x canadensis Moench Heat Stress Response. Front. Genet. 11, 249 (2020).
Song, X.M. et al. Temperature expression patterns of genes and their coexpression with LncRNAs revealed by RNA-Seq in non-heading Chinese cabbage. Bmc Genom. 17, 297 (2016).
Faghihi, M. A. et al. Expression of a noncoding RNA is elevated in Alzheimer’s disease and drives rapid feed-forward regulation of beta-secretase. Nat. Med. 14, 723–730 (2008).
Johnsson, P. et al. A pseudogene long-noncoding-RNA network regulates PTEN transcription and translation in human cells. Nat. Struct. Mol. Biol. 20, 440–446 (2013).
Zhang, H. et al. The Pseudomonas stutzeri-Specific Regulatory Noncoding RNA NfiS Targets katB mRNA Encoding a Catalase Essential for Optimal Oxidative Resistance and Nitrogenase Activity. J. Bacteriol. 201, e00334–19 (2019).
Zhan, Y. et al. The novel regulatory ncRNA, NfiS, optimizes nitrogen fixation via base pairing with the nitrogenase gene nifK mRNA in Pseudomonas stutzeri A1501. Proc. Natl Acad. Sci. USA 113, E4348–A4356 (2016).
Statello, L. et al. Gene regulation by long non-coding RNAs and its biological functions. Nat. Rev. Mol Cell Biol. 22, 96–118 (2020).
Seo, J. S. et al. ELF18-INDUCED LONG-NONCODING RNA Associates with Mediator to Enhance Expression of Innate Immune Response Genes in Arabidopsis. Plant Cell 29, 1024–1038 (2017).
Charrier, A. et al. Efficient Targeted Mutagenesis in Apple and First Time Edition of Pear Using the CRISPR-Cas9 System. Front. Plant Sci. 10, 40 (2019).
Hao, L. et al. A constitutive and drought-responsive mRNA undergoes long-distance transport in pear (Pyrus betulaefolia) phloem. Plant Sci. 293, 110419 (2020).
Zhang, H. et al. Enhanced Vitamin C Production Mediated by an ABA-Induced PTP-like Nucleotidase Improves Plant Drought Tolerance in Arabidopsis and Maize. Mol. Plant 13, 760–776 (2020).
Wang, L. et al. CPAT: Coding-Potential Assessment Tool using an alignment-free logistic regression model. Nucleic Acids Res. 41, e74 (2013).
Luo, H. et al. De novo approach to classify protein-coding and noncoding transcripts based on sequence composition. Methods Mol. Biol. 1182, 203–207 (2014).
Zhu, B. et al. RNA sequencing and functional analysis implicate the regulatory role of long non-coding RNAs in tomato fruit ripening. J. Exp. Bot. 66, 4483–4495 (2015).
Gambino, G. et al. A Rapid and effective method for RNA extraction from different tissues of grapevine and other woody plants. Phytochem Anal. 19, 520–525 (2008).
Li, M. F. et al. Molecular analysis of two Chinese pear (Pyrus bretschneideri Rehd.) spontaneous self-compatible mutants, Yan Zhuang and Jin Zhui. Plant Biol. (Stuttg.) 11, 774–783 (2009).
Ye, Y. et al. Docking of acetyl-CoA carboxylase to the plastid envelope membrane attenuates fatty acid production in plants. Nat. Commun. 11, 6191 (2020).
Mudunkothge, J. S. et al. The GUS reporter system in flower development studies. Methods Mol. Biol. 1110, 295–304 (2014).
Chen, H. et al. Firefly luciferase complementation imaging assay for protein-protein interactions in plants. Plant Physiol. 146, 368–376 (2008).
Acknowledgements
We are grateful to Dr. Lijun Wang and Hongliang Zhu for their suggestion to improve the work. This work was supported by the National Key Research and Development Program of China (2018YFD1000103), Natural Science Foundation of China (32272659), the Earmarked Fund for the China Agriculture Research System (CARS-28-08), the 2115 Talent Development Program of China Agricultural University and the Construction of Beijing Science and Technology Innovation and Service Capacity in Top Subjects (CEFF-PXM2019_014207_000032).
Author information
Authors and Affiliations
Contributions
Y.Z. and T.L. conceived the project; Y.Z., S.N.W., and L.H. designed the experiments; Y.Z., S.N.W., and S.Y.W. performed the experiments; C.X., Y.Y, C.Z., and L.X. analyzed the data; Yi Y.Z., F.J., and W.L. wrote and modified the paper.
Corresponding authors
Ethics declarations
Competing interests
The authors declare no competing interests.
Peer review
Peer review information
Communications Biology thanks Biao Jin, Andrzej Pacak and the other, anonymous, reviewer(s) for their contribution to the peer review of this work. Primary Handling Editors: Gracjan Michlewski and Eve Rogers. Peer reviewer reports are available.
Additional information
Publisher’s note Springer Nature remains neutral with regard to jurisdictional claims in published maps and institutional affiliations.
Supplementary information
Rights and permissions
Open Access This article is licensed under a Creative Commons Attribution 4.0 International License, which permits use, sharing, adaptation, distribution and reproduction in any medium or format, as long as you give appropriate credit to the original author(s) and the source, provide a link to the Creative Commons license, and indicate if changes were made. The images or other third party material in this article are included in the article’s Creative Commons license, unless indicated otherwise in a credit line to the material. If material is not included in the article’s Creative Commons license and your intended use is not permitted by statutory regulation or exceeds the permitted use, you will need to obtain permission directly from the copyright holder. To view a copy of this license, visit http://creativecommons.org/licenses/by/4.0/.
About this article
Cite this article
Zhang, Y., Wang, S., Li, W. et al. A long noncoding RNA HILinc1 enhances pear thermotolerance by stabilizing PbHILT1 transcripts through complementary base pairing. Commun Biol 5, 1134 (2022). https://doi.org/10.1038/s42003-022-04010-7
Received:
Accepted:
Published:
Version of record:
DOI: https://doi.org/10.1038/s42003-022-04010-7
This article is cited by
-
Predicted roles of long non-coding RNAs in abiotic stress tolerance responses of plants
Molecular Horticulture (2024)
-
Exploring the hidden hot world of long non-coding RNAs in thermophilic fungus using a robust computational pipeline
Scientific Reports (2024)









