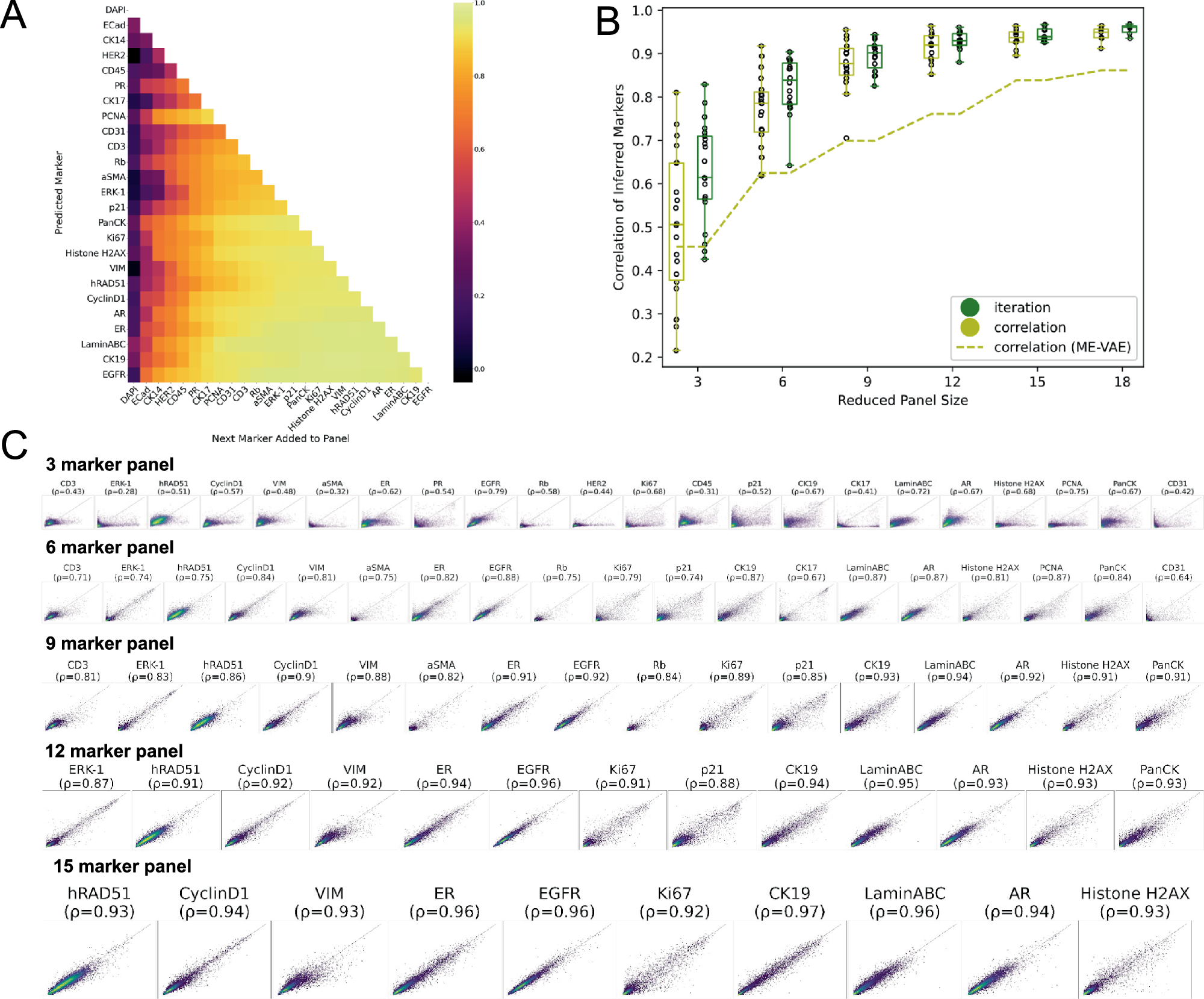
Fig. 2: Model Evaluation.

A Impact of individual markers: Depicting the effect of marker selection on the prediction of specific marker intensities. Each row tracks the improvement in prediction for a specific marker as new markers are added to the reduced panel. A heatmap illustrates the mean Spearman correlation between actual and predicted mean intensities. B Comparison to prior work15: The yellow dashed line shows the mean Spearman correlation achieved for predicted marker intensities utilizing ME-VAE. The corresponding yellow violin plot demonstrates the performance of MAE on the same reduced panels that showed the optimal results in Ternes et al.15. Green violin plot showcases MAE performance using reduced panels selected using the iterative panel selection approach. C Real versus predicted single-cell mean intensity values. Plots of actual versus predicted single-cell mean intensity values are presented for reduced panel sizes of 3,6,9,12, and 15 markers, respectively. A random subset of 10,000 cells is shown. The Spearman correlation for each marker is indicated.