Abstract
Cyclic Immunofluorescence (CyCIF) can quantify multiple biomarkers, but panel capacity is limited by technical challenges. We propose a computational panel reduction approach that can impute the information content from 25 markers using only 9 markers, learning co-expression and morphological patterns while concurrently increasing speed and panel content and decreasing cost. We demonstrate strong correlations in predictions and generalizability across breast and colorectal cancer, illustrating applicability of our approach to diverse tissue types.
Similar content being viewed by others
Introduction
Emerging Multiplexed Tissue Imaging (MTI) platforms1,2,3,4,5 produce rich, spatially resolved protein expression information that enables analysis of tissue samples at single cell resolution6,7,8,9,10,11,12. However, the broad application of existing MTI platforms in cancer research and clinical diagnosis is hindered by high material costs, data storage requirements, and the need for specialized equipment and technical expertise to mitigate experimental variabilities. Moreover, the number of markers within MTI panels is limited by cost and time constraints encompassing image acquisition, marker selection, and validation. Tissue degradation through repeated staining and removal cycles adds to this challenge4. Thus, the selection of markers for the panel becomes crucial to interrogate a wide spectrum of cell states and phenotypes5,13,14.
Previous studies computationally optimized MTI panel reduction and marker prediction. Ternes et al.15 pioneered Cyclic Immunofluorescence (CyCIF) panel reduction and imputation using a two-step approach: exploring multiple strategies for marker selection and training a multi-encoder variational autoencoder (ME-VAE)11 to reconstruct the full 25-plex CyCIF images at the single cell level. Wu et al. proposed a three-step method using a concrete autoencoder and convolution neural network to reduce CODEX markers and predict intensity via a regression model16. Sun et al. iteratively trained a U-Net to reconstruct patch-level images, aiding marker selection for a reduced panel17. In contrast to prior research, where panel selection is separate from full panel reconstruction, our method integrates iterative marker selection within a pre-trained model, streamlining panel reduction and reconstruction. Unlike fixed-size reduced panels, our method optimizes marker selection during inference, enhancing efficiency, reliability, and practicality for model training.
Inspired by the success of masked language modeling in natural language processing18, the concept of masked image modeling (MIM) has gained traction in computer vision19,20. MIM-based models resemble denoising autoencoders21, utilized for data restoration and model pre-training. Nevertheless, the utilization of masked image modeling for missing data imputation tasks has been minimally investigated.
Results
Employing a self-supervised trained masked autoencoder (MAE), we reconstruct masked CyCIF image channels at the single-cell level and identify optimal reduced panel sets for complete panel reconstruction. Through the architecture and masked token prediction task outlined in Fig. 1A, we demonstrate successful imputation of CyCIF image channels at the single-cell level through ‘channel in-painting’. Our model takes in a collection of single-cell images, each containing 25 channels representing individual CyCIF marker stains. During training, we set a fixed ratio of channels that will undergo random masking for each sample (Fig. 1B left). Our model is then tasked with reconstructing these masked channels (Fig. 1B right). After model training, the selection of masked channels becomes feasible to determine the optimal unmasked channel combination for accurate reconstruction of masked counterparts. This strategy is harnessed to progressively curate an enhanced marker panel (Fig. 1C).
A Model architecture: CyCIF image-derived single cells undergo channel-wise masking followed by the encoding of unmasked channels using a Vision Transformer (ViT). A distinct mask token represents masked channels. A ViT decoder then reconstructs the masked channels, completing the image reconstruction process. B CyCIF channel-wise masking (left) and reconstruction (right): 25-channel images arranged into a 5 × 5 grid format, facilitating conversion from a patch-wise masking strategy into a channel-wise masking strategy. C Iterative marker selection: leveraging the trained model, an optimal marker order is established by gradually increasing the panel size. Each step selects the next marker based on its ability to maximize the Spearman correlation between actual and predicted mean intensity for masked channels. This refines marker panel ordering, enhancing prediction accuracy. Parts of Fig. 1A were created using BioRender (www.biorender.com).
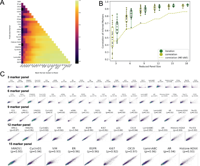
In each iteration, the marker selection is the one maximizing the Spearman correlation between actual and predicted mean intensities for the remaining held-out markers (Methods: Iterative Panel Selection). Subsequently, this iterative process of refining panels establishes an order of markers that roughly represents predictive value regarding other markers (Fig. 2A). Visualized in columns, the chosen markers’ influence on predicting withheld markers is depicted, while rows illustrate the corresponding improvements in prediction for each withheld marker.
A Impact of individual markers: Depicting the effect of marker selection on the prediction of specific marker intensities. Each row tracks the improvement in prediction for a specific marker as new markers are added to the reduced panel. A heatmap illustrates the mean Spearman correlation between actual and predicted mean intensities. B Comparison to prior work15: The yellow dashed line shows the mean Spearman correlation achieved for predicted marker intensities utilizing ME-VAE. The corresponding yellow violin plot demonstrates the performance of MAE on the same reduced panels that showed the optimal results in Ternes et al.15. Green violin plot showcases MAE performance using reduced panels selected using the iterative panel selection approach. C Real versus predicted single-cell mean intensity values. Plots of actual versus predicted single-cell mean intensity values are presented for reduced panel sizes of 3,6,9,12, and 15 markers, respectively. A random subset of 10,000 cells is shown. The Spearman correlation for each marker is indicated.
In our prior study15, we pre-selected optimally reduced panels comprising 3, 6, 9, 12, 15, and 18 markers through Spearman Correlation. The subset of markers exhibiting the highest correlation with the remaining withheld markers was chosen as the reduced panel. Figure 2B illustrates the enhancement in prediction resulting from the replacement of ME-VAE with MAE. With the same 9-marker reduced panel, MAE improves the average correlation of withheld marker predictions by 0.22 (yellow violin plot). A further enhancement is achieved by utilizing the reduced panel generated via iterative selection, yielding an additional 0.01 improvement (green violin plot). Figure 2C describes the comparison between real and predicted single-cell mean intensity values across different panel sizes (3, 6, 9, 12, and 15 markers) using plots. As the reduced panel size increases, we observe an increase in prediction correlation. We also evaluate the structural similarity index measure (SSIM) (Methods: Model’s Performance Evaluation), a widely adopted metric capturing image similarity as perceived by the human visual system22, between real and predicted single-cell expression at the pixel level (Fig. 3A). Example reconstructions of image channels are depicted in Fig. 3B, C.
A The structural similarity index for the BC TMA. B Example reconstruction of a single-cell image using a 9-marker reduced panel. Top row shows the image channels for the markers in the reduced panel. Bottom two rows show real and predicted pixel values for the imputed marker channels. C Examples show multiple predicted channels overlaid.
In addition, we demonstrate similar effectiveness on the colorectal cancer (CRC) tissue microarray (TMA) dataset (Supplementary Figs. 1 and 2). Moreover, the model generalizes well to unseen data within the same batch, demonstrated by conducting 5-fold cross-validation across the CRC TMA cores. Cross-validation was performed on the CRC TMA dataset to evaluate model performance on unseen data. We divide the dataset at the TMA core level by separating the cores into 5 sets of 64 TMA cores for the test sets and the remaining TMA cores are used to train 5 separate models. As TMAs typically encompass multiple patients, this test effectively demonstrates the model’s generalizability. The performance of the 5 models on different reduced panel sizes is shown in Supplementary Fig. 3. By splitting the data at the core level, we show that our model generalizes well across different patient samples.
To further demonstrate model generalizability to samples stained in a different batch, we test the CRC model on a whole-slide image (WSI) stained using the same panel. Because three of the cores in the TMA were derived from the tissue section in the WSI, we can directly assess the model’s robustness to batch effect while preserving intra-patient intensity distributions. Supplementary Fig. 4 shows the performance of the model, trained on the CRC TMA with reduced panels selected from the TMA, on this dataset. Although the model exhibits a modest performance reduction (0.26 reduction in Spearman correlation using the same 9 marker panel), these results hold promise, particularly given potential limitations in generalizability stemming from ROI selection bias and a single TMA reference for batch correction. A histopathologist would heavily favor tumor regions for core punchouts, whereas the full WSI contains a more heterogeneous tissue region. Therefore, markers that are not expressed in tumor cells are potentially underrepresented in our training set. This finding aligns with prior findings on small TMA cores, emphasizing the enhanced representation provided by randomly selected multiple TMA cores in capturing tumor or immune contexture as compared to WSI23,24,25.
Discussion
Our study highlights the efficacy of utilizing MAE to generate high-plex CyCIF data from only a few experimental measurements, significantly reducing the required biomarkers to interrogate a sample. The ability to identify a biomarker subset and perform in silico prediction offers several advantages. Our method empowers users to access a more extensive set of biomarkers beyond those experimentally measured. Additionally, it enables the allocation of resources for the exploration of novel biomarkers, thereby enhancing cell type differentiation and disease characterization. Furthermore, it can manage instances of assay failures such as low-quality markers, technical noise, and/or potential tissue loss in later CyCIF rounds. It also can artificially up-sample and incorporate additional panel markers.
In this current study, we present advancements in upstream performance that are anticipated to yield downstream benefits, specifically enhancing population-scale assessment and spatial interaction. We avoid directly comparing and classifying cell types in subsequent analysis to avoid oversimplifying complex cellular phenotypes. This improvement stems from a reduction in modeling errors at the single-cell level within our proposed approach. It is important to note that cell type determination in MTI settings involves diverse methodologies and can be influenced by factors like imperfect cell segmentation, marker selection, data preprocessing and normalization26,27,28, and algorithm choice29. It is also noteworthy that a recent investigation by Wu et al.16 achieved promising outcomes, exhibiting an average Pearson correlation coefficient (PCC) of 0.534 for all predicted biomarkers. Their study emphasized the significance of imputed biomarkers in accurately classifying cell types, as evidenced by an F1 score of 0.727, and predicting patient survival outcomes. Our objective is to further elevate our model’s performance, aiming for a correlation score of 0.9, surpassing existing standards. This aspiration is grounded in our results, which have already demonstrated performance that exceeds accepted benchmarks for biomarker prediction accuracy.
While our work demonstrates a promising framework for unifying panel reduction and marker imputation into a single model, we emphasize that our results serve as a proof-of-concept study and acknowledge the limitations that may prevent our method from being incorporated into traditional biological studies, such as error propagation from single-cell intensities down to population-scale assessments. Another limitation is that we only evaluate our model on one MTI platform (CyCIF). Assessing the generalizability of our trained model to other platforms is an important step toward leveraging our model to democratize MTI. In future work, we will address these limitations by exploring different normalization strategies26,27,28 to reduce marker intensity variability across batches. Additionally, we will explore a more diverse training dataset, incorporating WSIs in different batches, effectively mitigating TMA sampling bias and batch effects. This expanded dataset will also allow for a rigorous analysis of downstream performance.
Methods
CyCIF image dataset
Our data consists of CyCIF images from two TMA datasets, one containing breast cancer (BC) tissue and the other containing colorectal cancer (CRC) tissue. The tissue microarrays (TMAs) CyCIF imaging data are available via HTAN (https://humantumoratlas.org/). The breast cancer (BC) TMA contains 88 cores representing 6 cancer subtypes. The colorectal cancer (CRC) TMA contains 332 cores. Biomarker panels for the two TMAs are shown in Supplementary Table 1.
Image preprocessing
The original CyCIF marker intensities (16 bit) were rescaled to the 8 bit image ([0,255] range). For the BC TMA, we simply used preprocessed data in our previous work15. For the CRC TMA, any core containing a channel with a mean intensity beyond 2 standard deviations from the mean intensity of the entire TMA for that channel was dropped. This resulted in 12 cores being removed. For the CRC WSI, to mitigate batch-to-batch staining variations, the intensity distributions for each channel in the WSI were normalized using histogram matching with 3 cores from the CRC TMA - obtained from the same tissue section as the WSI. Individual cores and the WSI were then segmented using MESMER30. We use the whole cell masks generated using the max projection of the PanCK and CD45 channels as the membrane marker to crop each cell down to a 32 × 32 pixel region. The background of each single-cell image is then zeroed out, and the polar axis and center of mass are aligned. This resulted in 742,169 cells for the CRC TMA, 742,799 cells for the CRC WSI, and 691,893 cells for the BC TMA. We use 90% of the cells randomly selected as the training set and withhold 5% for validation/panel selection and 5% for testing.
Masked image modeling
We modify the patch-wise masking strategy in MAE19 to a channel-wise masking strategy. This involves resizing the 32 × 32 × 25 multichannel single-cell image (32 × 32) to a 5 × 5 grid format (Fig. 1B), creating a resulting image size of 160 × 160 (i.e., (32 × 5) × (32 × 5)) with a single channel. Consequently, the patch size for MAE is adjusted to 32 × 32, where each patch now corresponds to an individual channel within the original multi-channel image.
We use a Vision Transformer (ViT) encoder and a ViT decoder as in MAE, both set to 8 heads and 6 layers, and a 2048-dimension multilayer perceptron layer. The embedding dimensions were 1024 for the encoder and 512 for the decoder. We train the model using 8 Nvidia A40 GPUs for 300 epochs using a batch size of 4096, Adam optimizer and a learning rate of 1e-3.
Although the trained model works on a range of reduced panel sizes, during training the number of channels to be masked is set to a fixed ratio. We evaluate different masking ratios for training by assessing the performance of different reduced panel sizes in inference on the BC TMA dataset. For testing, we choose the optimal reduced panels identified in Ternes et al.15, which have sizes of 3,6,9,12,15, and 18 markers (88%, 76%, 64%, 52%, 40%, and 28% masking ratios, respectively). We train three models using a fixed masking ratio of 25%, 50%, and 75%, and find that the 50% masking ratio results in the best overall performance across different panel sizes in inference (Supplementary Fig. 5).
Iterative panel selection
To obtain optimal reduced panel sets, we leverage the trained model to determine which markers are most informative. To do this, we iteratively determine an ordering of markers such that the first \(k\) markers result in the best reconstruction of the remaining \(n-k\) markers, measured by the Spearman correlation of the predicted mean intensity at the single cell level. We start with \(k=2\), setting the first marker to be DAPI, as nuclear staining is important for downstream analysis such as registration as well as determining cell morphology. We then iterate through the remaining 24 markers to determine which marker, along with DAPI, results in the best reconstruction of the remaining 24 markers (Figs. 1C and 2A). We repeat this process until we find the best \(k=24\) marker panel:
Where c is the marker channel being considered for inclusion into \({{{{{{\rm{Panel}}}}}}}_{k}\), Y is the set of ground truth masked channels, X is the set of unmasked channels, f is the trained MAE model parameterized by θ, which returns the reconstructed masked channels, and \(\rho\) is the Spearman correlation between the mean intensities of Y and the output of f.
Model’s performance evaluation
We evaluate the model’s performance using Spearman correlation. We assess the agreement between actual and the predicted mean marker intensities within the cell boundaries. This analysis is crucial as it quantifies specific cellular component expression levels across markers, characterizing cellular phenotypes. To address potential concerns about the sensitivity of Spearman correlation to differences in predicted intensities, we computed the correlation variance across stains. This approach allows us to assess the consistency of stain predictions, ensuring that the model performs well across all stains rather than excelling in some while performing poorly in others. By considering correlation variance, we aim to provide a more nuanced understanding of the model’s predictive capabilities.
In addition to Spearman correlation, we incorporated the Structural Similarity Index Measure (SSIM) to assess the quality of reconstructed CyCIF images. SSIM is a standard metric for tasks such as image translation, denoising, and restoration, as it evaluates both intensity and spatial information. This dual evaluation approach enhances the comprehensiveness of our assessment, addressing concerns about potential noise, background interference, or extreme outliers influencing the results.
Statistics and reproducibility
We calculate the mean of the Structural Similarity Index (SSIM) and Pearson correlation coefficients for each marker. This approach ensures a robust statistical evaluation of the dataset, providing insights into the consistency and reliability of the observed trends across different markers. We also provide all the code necessary to ensure reproducibility of our results.
Reporting summary
Further information on research design is available in the Nature Portfolio Reporting Summary linked to this article.
Data availability
As part of this paper all images at full resolution, all derived image data (e.g. segmentation masks), and all cell count tables will be publicly released via the NCI-recognized repository for Human Tumor Atlas Network (HTAN; https://humantumoratlas.org/) at Sage Synapse (associated Identifiers: HTAN TNP – TMA, OHSU_TMA1_004-XX) where XX represents TMA core ID. For CRC TMA, see source publication24 (https://doi.org/10.1016/j.cell.2022.12.028). All the source data for graphs and figures are available at the following link31: https://doi.org/10.5281/zenodo.10724928.
Code availability
All software used in this manuscript is detailed in the article’s Methods section and its Supplementary Information. The associated scripts32,33 are freely available via GitHub as described at https://github.com/zacsims/IF_panel_reduction (https://doi.org/10.5281/zenodo.10835282).
References
Goltsev, Y. et al. Deep profiling of mouse splenic architecture with CODEX multiplexed imaging. Cell 174, 968–981.e15 (2018).
Angelo, M. et al. Multiplexed ion beam imaging of human breast tumors. Nat. Med. 20, 436–442 (2014).
Tsujikawa, T. et al. Quantitative multiplex immunohistochemistry reveals myeloid-inflamed tumor-immune complexity associated with poor prognosis. Cell Rep. 19, 203–217 (2017).
Lin, J.-R. et al. Highly multiplexed immunofluorescence imaging of human tissues and tumors using t-CyCIF and conventional optical microscopes. Elife 7, e31657 (2018).
Jackson, H. W. et al. The single-cell pathology landscape of breast cancer. Nature 578, 615–620 (2020).
Mi, H. et al. Quantitative spatial profiling of immune populations in pancreatic ductal adenocarcinoma reveals tumor microenvironment heterogeneity and prognostic biomarkers. Cancer Res. 82, 4359–4372 (2022).
Mi, H. et al. Predictive models of response to neoadjuvant chemotherapy in muscle-invasive bladder cancer using nuclear morphology and tissue architecture. Cell Rep. Med. 2, 100382 (2021).
Sorin, M. et al. Single-cell spatial landscapes of the lung tumour immune microenvironment. Nature 614, 548–554 (2023).
Keren, L. et al. A structured tumor-immune microenvironment in triple negative breast cancer revealed by multiplexed ion beam imaging. Cell 174, 1373–1387.e19 (2018).
Kim, E. N. et al. Dual-modality imaging of immunofluorescence and imaging mass cytometry for whole-slide imaging and accurate segmentation. Cell Rep. Methods 3, 100595 (2023).
Ternes, L. et al. A multi-encoder variational autoencoder controls multiple transformational features in single-cell image analysis. Commun. Biol. 5, 255 (2022).
Spitzer, H., Berry, S., Donoghoe, M., Pelkmans, L. & Theis, F. J. Learning consistent subcellular landmarks to quantify changes in multiplexed protein maps. Nat. Methods 20, 1058–1069 (2023).
Burlingame, E. A. et al. Toward reproducible, scalable, and robust data analysis across multiplex tissue imaging platforms. Cell Rep. Methods 1, 100053 (2021).
Radtke, A. J. et al. IBEX: A versatile multiplex optical imaging approach for deep phenotyping and spatial analysis of cells in complex tissues. Proc. Natl Acad. Sci. USA 117, 33455–33465 (2020).
Ternes, L., Lin, J.-R., Chen, Y.-A., Gray, J. W. & Chang, Y. H. Computational multiplex panel reduction to maximize information retention in breast cancer tissue microarrays. PLoS Comput. Biol. 18, e1010505 (2022).
Wu, E. et al. 7-UP: Generating in silico CODEX from a small set of immunofluorescence markers. PNAS Nexus 2, gad171 (2023).
Sun, H., Li, J. & Murphy, R.F. Expanding the coverage of spatial proteomics: a machine learning approach. Bioinformatics 40, btae062 (2024).
Devlin, J., Chang, M.-W, Lee, K. & Toutanova, K. BERT: pre-training of deep bidirectional transformers for language understanding. In Proc. of the 2019 Conference of the North {A}merican Chapter of the Association for Computational Linguistics: Human Language Technologies, Vol. 1 (Long and Short Papers) 4171–4186 (NACACL-HLT, 2019).
He, K. et al. Masked autoencoders are scalable vision learners. In Proc. of the IEEE/CVF conference on computer vision and pattern recognition. 16000–16009 (2022).
Chen, M. et al. Generative pretraining from pixels. In International Conference on Machine Learning. 1691–1703 (PMLR, 2020).
Zhang, C., Zhang, C., Song, J., Yi, J. S. K. & Kweon, I. S. A survey on masked autoencoder for visual self-supervised learning. In Proc. of the Thirty-Second International Joint Conference on Artificial Intelligence. 6805–6813 (IJCAI, 2023).
Brunet, D., Vrscay, E. R. & Wang, Z. On the mathematical properties of the structural similarity index. IEEE Trans. Image Process 21, 1488–1499 (2012).
Liudahl, S. M. et al. Leukocyte heterogeneity in pancreatic ductal adenocarcinoma: phenotypic and spatial features associated with clinical outcome. Cancer Discov. 11, 2014–2031 (2021).
Lin, J.-R. et al. Multiplexed 3D atlas of state transitions and immune interaction in colorectal cancer. Cell 186, 363–381.e19 (2023).
Burlingame, E. et al. 3D multiplexed tissue imaging reconstruction and optimized region of interest (ROI) selection through deep learning model of channels embedding. Front Bioinf. 3, 1275402 (2023).
Chang, Y. H. et al. RESTORE: Robust intEnSiTy nORmalization mEthod for multiplexed imaging. Commun. Biol. 3, 111 (2020).
Graf, J. et al. FLINO: a new method for immunofluorescence bioimage normalization. Bioinformatics 38, 520–526 (2022).
Harris, C. R. et al. Quantifying and correcting slide-to-slide variation in multiplexed immunofluorescence images. Bioinformatics 38, 1700–1707 (2022).
Hickey, J. W., Tan, Y., Nolan, G. P. & Goltsev, Y. Strategies for accurate cell type identification in CODEX multiplexed imaging data. Front Immunol. 12, 727626 (2021).
Greenwald, N. F. et al. Whole-cell segmentation of tissue images with human-level performance using large-scale data annotation and deep learning. Nat. Biotechnol. 40, 555–565 (2022).
Chang Y. H. Raw dataset and corresponding images 2024. https://doi.org/10.5281/ZENODO.10724928.
IF_panel_reduction: A ViT-MAE for inferring biomarker channels from cyclic immunofluorescence images. Github: https://github.com/zacsims/IF_panel_reduction.
Chang, Y. H. A Masked Image Modelling Approach to Multiplex Tissue Imaging Panel Reduction. Zenodo. https://doi.org/10.5281/zenodo.10835282 (2024).
Acknowledgements
We thank Jerry Lin, Yu-An Chen, and Peter K. Sorger (Harvard Medical School) for sharing data and providing useful feedback. This work was carried out with major support from the National Cancer Institute (NCI) Human Tumor Atlas Network (HTAN) Research Centers at OHSU (U2CCA233280). Y.H.C. is supported by R01 CA253860 and Kuni Foundation Imagination Grants. The resources of the Exacloud high-performance computing environment developed jointly by OHSU and Intel and the technical support of the OHSU Advanced Computing Center are gratefully acknowledged.
Author information
Authors and Affiliations
Contributions
Conceptual development: Z.S., G.B.M, Y.H.C. Data analysis and computational implementation: Z.S. Manuscript writing: Z.S., Y.H.C.
Corresponding author
Ethics declarations
Competing interests
The authors declare the following competing interests: G.B.M. is a SAB member or Consultant: for Amphista, Astex, AstraZeneca, BlueDot, Chrysallis Biotechnology, Ellipses Pharma, GSK, ImmunoMET, Infinity, Ionis, Leapfrog Bio, Lilly, Medacorp, Nanostring, Nuvectis, PDX Pharmaceuticals, Qureator, Roche, Signalchem Lifesciences, Tarveda, Turbine, Zentalis Pharmaceuticals. G.B.M. has Stock/Options/Financial relationships with: Bluedot, Catena Pharmaceuticals, ImmunoMet, Nuvectis, SignalChem, Tarveda, and Turbine. G.B.M. has Licensed Technology: HRD assay to Myriad Genetics, DSP patents with Nanostring. G.B.M. has Sponsored research with AstraZeneca. The other authors declare no competing interests.
Peer review
Peer review information
Communications Biology thanks Jia-Ren Lin and the other, anonymous, reviewer(s) for their contribution to the peer review of this work. A peer review file is available.
Additional information
Publisher’s note Springer Nature remains neutral with regard to jurisdictional claims in published maps and institutional affiliations.
Rights and permissions
Open Access This article is licensed under a Creative Commons Attribution 4.0 International License, which permits use, sharing, adaptation, distribution and reproduction in any medium or format, as long as you give appropriate credit to the original author(s) and the source, provide a link to the Creative Commons licence, and indicate if changes were made. The images or other third party material in this article are included in the article’s Creative Commons licence, unless indicated otherwise in a credit line to the material. If material is not included in the article’s Creative Commons licence and your intended use is not permitted by statutory regulation or exceeds the permitted use, you will need to obtain permission directly from the copyright holder. To view a copy of this licence, visit http://creativecommons.org/licenses/by/4.0/.
About this article
Cite this article
Sims, Z., Mills, G.B. & Chang, Y.H. MIM-CyCIF: masked imaging modeling for enhancing cyclic immunofluorescence (CyCIF) with panel reduction and imputation. Commun Biol 7, 409 (2024). https://doi.org/10.1038/s42003-024-06110-y
Received:
Accepted:
Published:
Version of record:
DOI: https://doi.org/10.1038/s42003-024-06110-y





