Fig. 7: The differences of immune characteristics between the VLIDPA and VLIDPI subtypes.
From: Intestinal microbiota homeostasis analysis in riboflavin-treated alcoholic liver disease

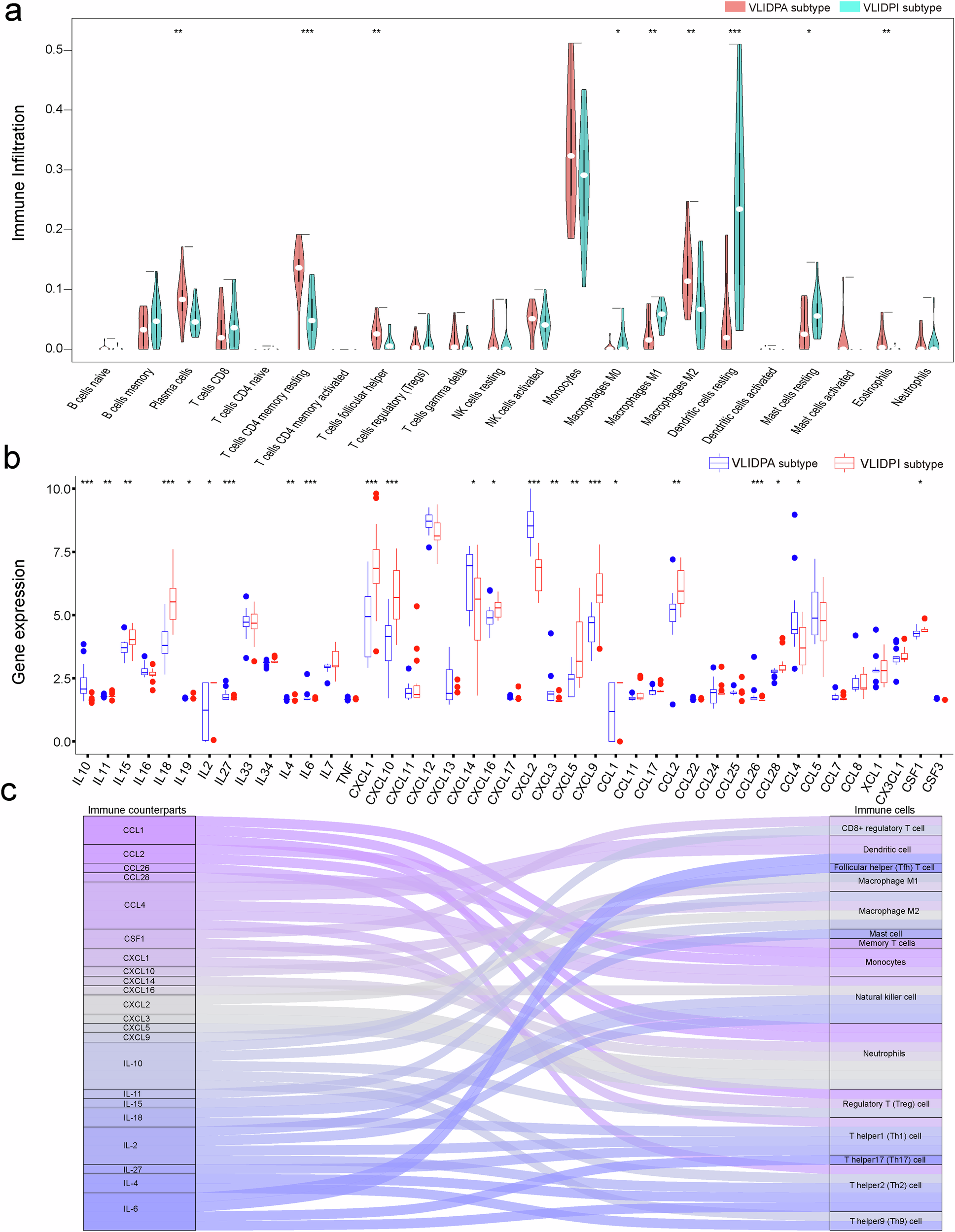
a Violin diagram of the immune infiltration difference between the VLIDPA and VLIDPI subtypes. b Box diagram of differentially expressed cytokines between the VLIDPA and VLIDPI subtypes. c Sankey diagram of the distribution relationship between immune cytokines and immune cells. *P < 0.05,**P < 0.01,***P < 0.001. AR Alcohol + riboflavin, ALD Alcoholic liver disease.