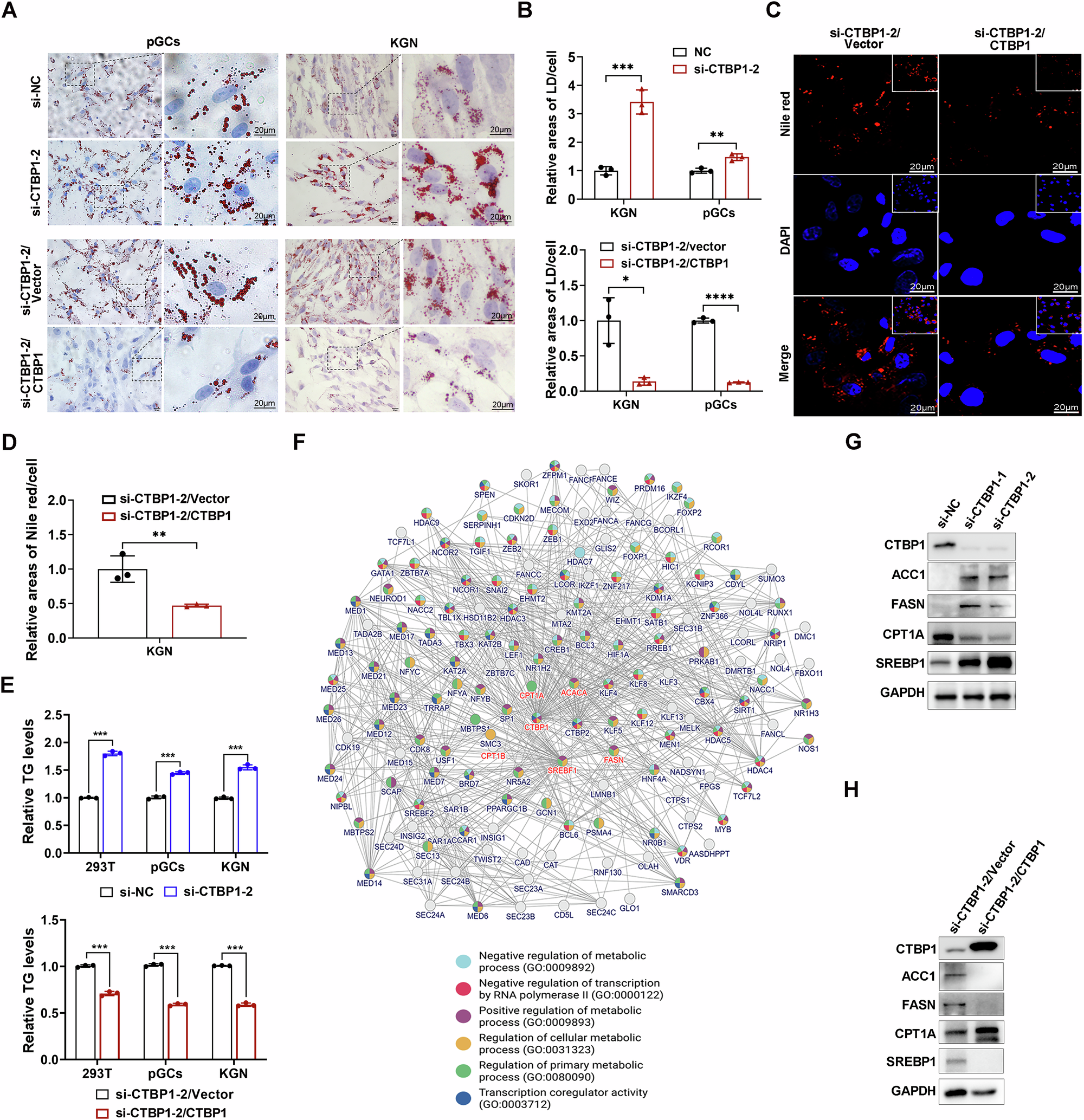
Fig. 4: CTBP1 inhibits lipid droplet formation.

A Detection of lipid droplets by oil red O staining in pGCs and KGN cells treated with or without CTBP1-siRNA (control siRNA as si-NC) (upper panel), and in cells further transfected with CTBP1 cDNA or vector. Scale bars, 20 µm. B Quantification of lipid droplets in cells from A. C. Detection of lipid droplets by Nile red staining in cells pretreated with CTBP1 siRNA and further transfected with CTBP1 cDNA. Scale bars, 20 µm. D Quantification of Nile red/cell from (C). E Relative TG levels detected in of 293T cells, pGCs and KGN cells expressing control (si-NC)/CTBP1 siRNA (upper panel) and vector/CTBP1 cDNA (lower panel). F Signal network analyzed by the inbio-discover protocol from https://inbio-discover.com/#search to predict the interconnecting signal networks between proteins. G, H Expression of ACC1, FASN, CPT1A, and SREBP1 detected by WB in KGN cells overexpressing control or CTBP1 siRNA (G), and in cells expressing vector or CTBP1 cDNA following control/CTBP1 siRNA treatment (H). Quantification results are presented as mean ± SD and analyzed by using two-tailed t-test. *p < 0.05, **p < 0.01, ***p < 0.001 and ****p < 0.0001 are considered statistically significant. LD Lipid droplet, pGCs Primary granulosa cell, TG Triglyceride, WB Western blot.