Abstract
Cas12 and Cas13 are extensively utilized in molecular diagnostics for their trans-cleavage activities, yet their activation characteristics remain partially understood. Here, we conduct an in-depth investigation of Cas12a, Cas12f1, and Cas13a, uncovering the characteristics of their trans-DNase and trans-RNase activities with noncanonical activators. Our findings reveal that DNA can serve as a direct target for CRISPR-Cas13a, markedly increasing the detection sensitivity for single-base mismatches. Moreover, the trans-cleavage activities of Cas12a and Cas13a can be activated by diverse RNA:DNA and RNA:RNA duplexes, respectively, indicating that the presence of stem–loop structures in crRNAs is not essential for their activation. Notably, Cas12f1, unlike Cas12a, exhibits intrinsic RNase activity independently of activation. Leveraging these insights, we have improved the accuracy of a dual-gene target detection approach that employs the CRISPR-Cas12f1 and Cas13a systems. Our research advances the understanding of the noncanonical activation characteristics of Cas12 and Cas13a, contributing to the field of CRISPR-based diagnostics.
Similar content being viewed by others
Introduction
The clustered regularly interspaced short palindromic repeats (CRISPR)-Cas systems, fundamental to bacteria and archaea for adaptive immunity, harness guide RNA (gRNA) sequences from the CRISPR locus to navigate CRISPR-associated (Cas) endonucleases towards the identification and cleavage of specific foreign nucleic acid sequences1,2,3,4. In biotechnology, CRISPR-Cas9, Cas12, and Cas13 have revolutionized gene editing and molecular diagnostics due to their high specificity and versatility. Although the molecular detection capacities of Cas9 have been previously explored5, a significant breakthrough occurred with the integration of Cas12 (specifically Cas12a, Cas12b, and Cas12f1)6,7,8,9 and Cas13 (particularly Cas13a)10,11,12 into molecular detection platforms. This progress stems primarily from elucidating their target-activated trans-cleavage mechanisms, representing a significant advancement in CRISPR-based diagnostics.
The canonical trans-cleavage activity of Cas12 necessitates gRNA for precise DNA identification (cis-recognition) and targeted cleavage (cis-cleavage). This process triggers the nonspecific trans-cleavage of single-stranded DNA (ssDNA), termed DNA target-activated trans-DNase activity6,7,8,13,14,15,16. In contrast, Cas13 targets RNA, and its cis-cleavage following cis-recognition leads to nonspecific trans-cleavage of RNA, known as RNA target-activated trans-RNase activity10,11,12,17. Cis-recognition, through precise gRNA:DNA interactions in the CRISPR-Cas12 system and gRNA:RNA interactions in the CRISPR-Cas13 system, is critical for achieving the high specificity necessary for precise molecular diagnostics.
However, several studies have revealed that Cas12 possesses noncanonical characteristics. Notably, Cas12a is capable of directly detecting both DNA and RNA targets18,19 and possesses target-activated trans-RNase activity, enabling it to nonspecifically cleave collateral RNA20,21. These discoveries suggest Cas12a harbours functionalities for both DNA and RNA target-activated trans-DNase and trans-RNase activity, challenging the traditional view of it as solely a DNA target-activated trans-DNase activity. Overlooking these unique characteristics may compromise the efficacy of diagnostic systems. For example, leveraging Cas12a’s canonical DNA-target activated trans-DNase activity along with Cas13a’s RNA-target activated trans-RNase activity facilitated the development of a portable dual-gene detection platform that integrates both systems into a single assay22,23,24,25,26,27,28,29. However, Cas12a’s atypical DNA target-activated trans-RNase activity may interfere with Cas13a’s trans-RNase activity. Given that both enzymes can cleave RNA reporters, such overlap could lead to inaccurate diagnostic outcomes. Therefore, a comprehensive understanding of Cas12 and Cas13’s trans-cleavage characteristics is crucial for ensuring the reliability of CRISPR-based diagnostics and enabling these innovative tools to reach their full potential in practical applications.
Here, through trans-cleavage reporter assays, we unveiled several noncanonical trans-cleavage characteristics of the CRISPR-Cas systems most commonly employed in molecular diagnostics: Lachnospiraceae bacterium ND2006 Cas12a (LbCas12a, also known as LbCpf1), uncultured archaeon Cas12f1 (Un1Cas12f1, also known as Un1Cas14a1), and Leptotrichia buccalis Cas13a (LbuCas13a, also known as LbuC2c2). Furthermore, by integrating the newly identified DNA target-activated trans-RNase activity of Cas13a with an RNase-deactivated variant of Cas12f1 (the Cas12f1/K173A mutant, referred to as drCas12f1), and employing multiplex recombinase polymerase amplification (RPA), we have developed a more precise CRISPR-drCas12f1/Cas13a system for dual-target detection. This detection system enabled the reliable identification of the influenza A virus subtype H1N1 (IVA/H1N1) and the human Ribonuclease P protein subunit p20 gene POP7, achieving 100% sensitivity and specificity in 30 clinical throat swab samples. This outcome underscores the enhanced accuracy of CRISPR-based diagnostics, arising from our revelations of the noncanonical trans-cleavage characteristics of Cas12 and Cas13a.
Results
DNA targets activate Cas13a trans-RNase activity
Researchers commonly use T7 transcription to convert DNA into RNA, thereby enabling the CRISPR-Cas13a system to detect DNA through RNA intermediates12,22,30. However, through trans-cleavage reporter assays, we discovered that Cas13a crRNA can effectively recognize and bind to both ssDNA and double-stranded DNA (dsDNA), thereby initiating the trans-RNase activity of Cas13a, which leads to the collateral cleavage of fluorophore/quencher-labelled RNA reporters (FAM-rUrUrUrUrUrUrUrUrU-BHQ1) (Fig. 1), as demonstrated in the study by Liu et al. (Preprint)31. The minimum detectable DNA concentration was 0.1 nM. Notably, ssDNA demonstrated a more rapid and pronounced increase in fluorescence intensity upon activation compared to dsDNA. Furthermore, we employed electrophoretic mobility shift assay (EMSA) to assess the Cas13a:crRNA complex’s ability to recognize and bind ssDNA targets (Supplementary Fig. 1). After incubating His-tagged Cas13a protein and crRNA with 5’ and 3’ biotin-labelled ssDNA targets, native polyacrylamide gel electrophoresis (PAGE) revealed a labelled ssDNA target “shift band” (Supplementary Fig. 1, lane 6). This band was eliminated upon co-incubation with unlabelled ssDNA targets (Supplementary Fig. 1, lane 7), but not with unlabelled scrambled ssDNA targets, which cannot pair complementarily with crRNA (Supplementary Fig. 1, lane 8). Moreover, an anti-His antibody binding to the His-tagged Cas13a protein resulted in a “supershift band” of the labelled ssDNA target (Supplementary Fig. 1, lane 9). These EMSA results confirm the Cas13a:crRNA complex’s capability to recognize and bind ssDNA targets.
a The schematic illustrates Cas13a crRNA’s recognition of ssDNA and dsDNA, initiating the trans-cleavage of a FAM/quencher-labelled RNA reporter by Cas13a. Created in BioRender (Wu, Q., 2024, BioRender.com/u87g001). b–e Evaluation of the effect of varying concentrations of ssDNA (b, c) and dsDNA (d, e) on the activation of Cas13a’s trans-cleavage activity. The ssDNA and dsDNA sequences, derived from the Hemagglutinin (H1) gene of the Influenza A virus subtype H1N1 (IVA/H1N1), can be complementarily paired and recognized by Cas13a crRNA with a 28-nucleotide spacer. Shown are the raw fluorescence intensities measured over 2 h (b, d) and the endpoint fluorescence intensities at 120 min (c, e). a.u. arbitrary units. n = 3 biologically independent experiments. In line graphs, the connecting lines represent mean values, and each circle represents an individual data point. In bar charts, error bars indicate mean ± SEM. Statistical significance was determined using unpaired two-tailed Student’s t-tests: ns (not significant, p > 0.05); *(p < 0.05); ***(p < 0.001); ****(p < 0.0001).
Liu et al. determined the crystal structure of LbuCas13a bound to crRNA and its target RNA32, identifying that the target RNA strand primarily interacts with the Helical-2, Linker, and HEPN1 domains of LbuCas13a through the sugar–phosphate backbone of nucleotides 2’–5’ and 11’–21’. Given the primary distinction between RNA and DNA lies in the sugar component, our study focused on the specific interactions between the target RNA strand and the Helical-2 (nucleotides 4’, 5’, 16’, 18’), Linker (nucleotides 13’, 20’, 21’), HEPN2 (nucleotide 11’), and HEPN1 (nucleotide 20’) domains via the sugar backbone of nucleotides 4’, 5’, 11’, 13’, 16’, 18’, 20’, and 21’. To evaluate the impact of these nucleotide positions on the trans-RNase activity of LbuCas13a, we designed and synthesized nucleic acid targets (NNT) with varied chemical compositions, substituting specific or multiple nucleotide positions in the ssDNA target (ssDNA-PM) with ribonucleotides (Supplementary Fig. 2a). The trans-cleavage reporter assay revealed that substituting a single nucleotide position (either 5’ or 13’) in the ssDNA target (ssDNA-PM) was sufficient to fully restore the ability to activate the trans-RNase activity of LbuCas13a, yielding results comparable to those with the RNA target (RNA-PM) (Supplementary Fig. 2b).
The Cas13a crRNA typically includes a spacer region that matches the target RNA sequence, and a direct repeat sequence with a stem–loop structure necessary for crRNA stability and Cas13a interaction32. Typical spacer lengths of Cas13a crRNAs for gene knockdown and nucleic acid detection range from 20 to 28 nucleotides (nt)10,12,32. To evaluate the effect of spacer length on Cas13a’s ability to detect DNA targets, we synthesized crRNAs with varying spacer lengths (17 nt, 20 nt, 23 nt, and 28 nt) (Fig. 2a). Cas13a showed significant activation targeting RNA at various concentrations (100 nM, 10 nM, and 1 nM) with these crRNAs (Fig. 2b). In contrast, spacer length markedly influenced its trans-RNase activity towards DNA targets, with shorter lengths diminishing the enzyme’s activity. Importantly, crRNAs with a 17 nt spacer did not trigger Cas13a’s trans-RNase activity (Fig. 2c).
a The RNA and ssDNA target sequences, paired with Cas13a crRNAs of varying spacer lengths (17 nt, 20 nt, 23 nt, and 28 nt), are presented. Complementary pairings are highlighted in sky blue and orange, respectively. Sequences of RNA-MM and ssDNA-MM, each containing a single-base mismatch at position +7, are highlighted in purple. b, c The impact of varying concentrations of RNA (b) and ssDNA (c) targets on the efficiency of Cas13a’s trans-RNase activity activation, utilizing Cas13a crRNAs with different spacer lengths. Raw fluorescence intensities at 120 min are presented. d The ratios of fluorescence intensity between single-base mismatched (MM) RNA or ssDNA targets (RNA-MM and ssDNA-MM) and their corresponding PM counterparts (RNA-PM and ssDNA-PM) are presented at 120 min. Numerical values represent the mean of ratios from three biologically independent experiments. b–d a.u. arbitrary units. n = 3 biologically independent experiments. Error bars represent mean ± SEM. Statistical significance was determined using unpaired two-tailed Student’s t-tests: ns (not significant, p > 0.05); ***(p < 0.001); ****(p < 0.0001).
We further investigated the impact of DNA targets on the sensitivity of Cas13a’s trans-RNase activity to single-base mismatches. Recent studies have identified position 7 (+7) within the crRNA spacer:RNA target duplexes as the most sensitive mismatch hotspot for Cas13a33. To ascertain the effects of varying target concentrations (10 nM, 1 nM) and crRNA spacer lengths (23 nt, 28 nt) on Cas13a’s trans-RNase activity, identical sequences of RNA and ssDNA targets, each with a single-base mismatch at position 7 (+7), were synthesized (Fig. 2a). This assessment involved measuring the fluorescence intensity ratio of single-base mismatch (MM) targets to perfectly matched (PM) targets (Fig. 2d). We discovered that a single-base mismatch within RNA targets minimally impacts Cas13a’s trans-RNase activity, as evidenced by the nearly equivalent ratio of endpoint fluorescence intensities (time = 120 min), ranging from 0.85 to 0.97. In contrast, Cas13a exhibited pronounced sensitivity to single-base mismatches in ssDNA targets (ssDNA-MM), especially when paired with crRNAs of a 23 nt spacer length. This setup led to a reduction in Cas13a’s trans-RNase activity by over 79% compared to perfectly matched ssDNA (ssDNA-PM) targets. These findings demonstrate that employing ssDNA as detection targets significantly enhances CRISPR-Cas13a’s sensitivity to single-base mismatches.
Intrinsic RNase activity of Cas12f1 independent of activation
The CRISPR-Cas12a system demonstrates non-specific cleavage of both DNA and RNA (trans-DNase and trans-RNase activities) upon activation by crRNA:DNA target and crRNA:RNA target duplexes6,7,18,19,20,21 (Supplementary Fig. 3). Employing RNA reporters with various sequences (rCrCrCrCrCrC, rArArArArArA, rUrUrUrUrUrU, rArArUrUrUrA, rUrUrUrUrUrUrUrUrU) (Supplementary Fig. 4a), we noted that the trans-RNase activity of Cas12a efficiently cleaved a wide range of RNA reporter sequences, notably including polyU sequences, which are commonly targeted by CRISPR-Cas13a’s trans-RNase activity (Supplementary Fig. 4b, c). Motivated by these findings in Cas12a, we sought to determine whether Cas12f1 exhibits a similar DNA and RNA target-activated trans-RNase and trans-DNase activity.
Cas12a and Cas13a gRNAs consist solely of short crRNA sequences11,34. In contrast, Cas12f1’s gRNA comprises not only crRNA but also an elongated trans-activating crRNA (tracrRNA), engineered together into a single-guide RNA (sgRNA)9. The standard sgRNA length for Un1Cas12f1 is 220 nt9, which exceeds the capabilities of traditional chemical synthesis. As a result, we adopted a streamlined sequence featuring a 20 nt target-complementary region and a 100 nt scaffold35. Furthermore, Cas12f1 has been identified as the most compact Class 2 CRISPR-Cas effector to date, with sizes ranging from 400 to 700 amino acids9. Cas12f1’s functionality necessitates sgRNA-mediated dimerization14,15. The requirement for dimerization is thought to compensate for its relatively small size.
It is widely recognized that Cas12f1 exhibits DNA and RNA-target-activated trans-DNase activity9,36,37. In our trans-cleavage reporter assays, we found that Cas12f1 displays intrinsic RNase activity, independent of activation by sgRNA:ssDNA duplex activators (Fig. 3a, b and Supplementary Fig. 5). This finding contrasts with Cas12a, which necessitates duplex activators for its trans-RNase activity (Supplementary Fig. 3d, e). Furthermore, our analysis indicated that Cas12f1 RNase more efficiently cleaves polyrC (rCrCrCrCrCrC) sequences compared to polyA (rArArArArArA), polyU (rUrUrUrUrUrU), and rArU (rArArUrUrUrA) sequences of identical length (Supplementary Fig. 4d, e). However, this efficiency is consistent with that observed for longer polyU sequences (rUrUrUrUrUrUrUrUrU), which are predominantly used in CRISPR-Cas13a assays in this study.
a, b The RNase activity of Cas12f1 is shown to be unaffected by activation through sgRNA:DNA duplexes. The cleavage of FAM/quencher-labelled ssDNA reporters by both Cas12f1 alone and the Cas12f1:sgRNA:DNA nucleoprotein complex is demonstrated. Both Cas12f1 and the nucleoprotein complex were evaluated at a final concentration of 100 nM. c–f The impact of altering each of the five residues on the intrinsic RNase activity (c, d) and on the ssDNA target-activated trans-DNase activity (e, f) of Cas12f1. a, c, and e Raw fluorescence intensities measured over a period of 2 h are displayed. The connecting lines represent mean values, and each circle represents an individual data point. Illustrations were created in BioRender (Wu, Q. (2024) BioRender.com/w31t558). b, d, and f Data from a, c, and e, respectively. Raw fluorescence intensities at 120 min are presented. a–f a.u. arbitrary units. n = 3 biologically independent experiments. Error bars represent mean ± SEM. Statistical significance was determined using unpaired two-tailed Student’s t-tests: ns (not significant, p > 0.05); *(p < 0.05); **(p < 0.01); ***(p < 0.001); ****(p < 0.0001).
We further sought to identify key residues critical for the trans-RNase activity of Cas12a and Cas12f1. Cas12a possesses RNase activity, cleaving precursor CRISPR RNA (pre-crRNA) adjacent to a stem–loop structure in the direct repeats (DR), thus producing intermediate crRNAs that are further processed into mature crRNAs13. Moreover, the key residues of Cas12a involved in this process have been elucidated38. We hypothesized that the RNase domain might also facilitate target-activated non-specific RNA cleavage. To test this hypothesis, we aligned the amino acid sequences of 16 Cas12a orthologs and introduced mutations at three conserved residues within the RNase domain (H759A, K768A, and K785A) in LbCas12a (Supplementary Fig. 6). Mutations in each residue resulted in a significant reduction in trans-RNase activity (Supplementary Fig. 7b, c), without affecting the endpoint fluorescence intensity of trans-DNase activity after 120 min, despite a lower initial enzymatic rate (Supplementary Fig. 7d, e).
To elucidate key residues affecting Cas12f1’s RNase activity, we aligned the amino acid sequences of three proteins: Un1Cas12f1, FnCas12a, and LbCas12a (Supplementary Fig. 8), and performed point mutations at four amino acid sites (K173, K186, K196, and K198). Additionally, we mutated D326, a residue previously verified to be crucial for Cas12f1’s DNase activity14,15. The results indicated that mutations in each residue (K173A, K186A, K196A, and K198A) substantially reduced Cas12f1’s intrinsic RNase activity. Conversely, mutating D326 in Cas12f1 enhanced its intrinsic RNase activity (Fig. 3c, d). Furthermore, these alterations (K173A, K186A, K196A, and K198A) slowed the trans-DNase reaction rate in Cas12f1, with mutations at K173 and K198 notably diminishing the final intensity of Cas12f1’s trans-DNase activity after 120 min (Fig. 3e, f).
Non-conservative activation of Cas12a and Cas13a trans-cleavage activity
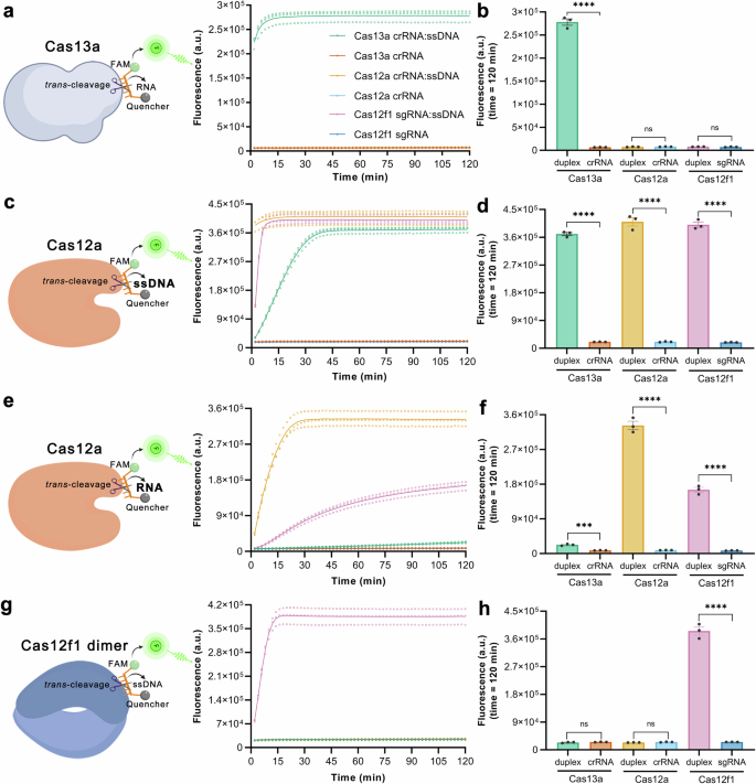
A number of studies have sought to integrate various CRISPR-Cas systems, targeting multiplexed detection22,23,24,25,26,27,28,29 or eliminating the need for pre-amplification prior to detection39. A fundamental condition for integrating CRISPR-Cas systems into a single detection assay is avoiding the cross-activation of Cas enzymes by gRNA:DNA/RNA target duplexes from differing systems. To investigate this, we assessed the cross-activation potential among CRISPR-LbuCas13a, LbCas12a, and Un1Cas12f1 systems using ssDNA as the detection target. We observed that the trans-cleavage activities of Cas13a and Cas12f1 were specifically activated by their respective systems’ gRNA:ssDNA duplexes, demonstrating significant specificity (Fig. 4a, b, g, h). In contrast, both the trans-DNase and trans-RNase activities of Cas12a were triggered by gRNA:ssDNA duplexes from all three systems, indicating a less activation specificity (Fig. 4c–f).
a, c, e, and g This assessment evaluates the activation efficacy of three duplexes, each consisting of gRNAs (crRNA for Cas12a and Cas13a; sgRNA for Cas12f1) paired with their respective ssDNA targets, in initiating the trans-cleavage activity of the three Cas proteins. Reactions without ssDNA targets were used as background controls. The final concentrations of gRNA, ssDNA target, and Cas protein in the reactions were uniformly maintained at 100 nM. Identical colours of lines and bars indicate the same gRNA:ssDNA duplex or gRNA, a consistent scheme applied across all panels (a–h). Raw fluorescence intensities measured over a 2-h period are displayed. The connecting lines represent mean values, and each circle represents an individual data point. Illustrations were created in BioRender (Wu, Q. (2024) BioRender.com/g89p764). b, d, f, and h Data from a, c, e, and g, respectively. Raw fluorescence intensities at 120 min are presented. a–h a.u. arbitrary units. n = 3 biologically independent experiments. Error bars represent mean ± SEM. Statistical significance was determined using unpaired two-tailed Student’s t-tests: ns (not significant, p > 0.05); ***(p < 0.001); ****(p < 0.0001).
The stem–loop structures within the DR sequences of crRNAs play a pivotal role in the functional efficiency and fidelity of both Cas12a21,40 and Cas13a41. The similarity in lengths and stem–loop structures of crRNAs across these systems suggests that Cas13a crRNA:ssDNA duplexes could initiate Cas12a’s trans-cleavage activity (Fig. 4c–f and Supplementary Fig. 9a, e). To explore this, we modified the DR sequences in Cas13a crRNA to remove the stem–loop structures and evaluated modified Cas13a crRNA’s (Cas13a crRNAmt) ability to activate Cas12a’s trans-DNase activity (Supplementary Fig. 9a). The results showed that removing stem–loop structures from Cas13a crRNA did not reduce its ability to activate Cas12a’s trans-DNase activity (Supplementary Fig. 9b, c). Additionally, EMSA data demonstrated that Cas13a crRNAmt, lacking stem–loop structures, could recognize and bind ssDNA targets and, when incubated with Cas12a protein, produced the same “shift band” as the wild-type Cas13a crRNA (Supplementary Fig. 9d). We hypothesize that heteroduplexes formed by the pairing of the spacer region (28 nt) of Cas13a crRNA or crRNAmt with the ssDNA target are essential for triggering Cas12a’s trans-DNase activity, suggesting that nucleic acid duplexes of diverse sequence could trigger this activity. To verify this hypothesis, we synthesized RNA random sequences (RS/RNA) of various lengths (30 nt, 25 nt, 20 nt, and 18 nt) without stem–loop structures, which were paired with fully complementary ssDNA and RNA sequences to form RS/RNA:DNA heteroduplexes and RS/RNA:RNA homoduplexes of different lengths (Fig. 5a). Trans-cleavage reporter analysis showed that RS/RNA-DNA heteroduplexes, 30 base pairs in length, effectively activated Cas12a’s trans-DNase activity. Conversely, RS/RNA-RNA homoduplexes, irrespective of their length, did not exhibit this capability (Fig. 5b). Similarly, mutations were introduced into the DR sequence of Cas12a crRNA to dismantle its stem–loop structure (Supplementary Fig. 9e). The mutated Cas12a crRNA (Cas12a crRNAmt), upon pairing with complementary RNA, effectively activated Cas13a’s trans-RNase activity (Supplementary Fig. 9f, g). EMSA data further showed that Cas12a crRNAmt, incubated with RNA targets and Cas13a protein, yielded the same “shift band” as the wild-type Cas12a crRNA (Supplementary Fig. 9h). Additionally, RS/RNA:RNA homoduplexes comprising 30, 25, and 20 base pairs significantly induced Cas13a’s trans-RNase activity. In contrast, RS/RNA:DNA heteroduplexes, regardless of their length, did not demonstrate this ability (Fig. 5c).
a This panel depicts duplexes formed by random RNA sequences (RS/RNA) of various lengths (30 nt, 25 nt, 20 nt, 18 nt) paired with complementary ssDNA or RNA. Duplexes and oligonucleotides are denoted using Roman numerals (I–XII). The secondary structure of RS30/RNA, is predicted with the RNAfold algorithm. b, c The effect of each duplex and oligonucleotide (I–XII) on activating the trans-cleavage activity of Cas12a (b) and Cas13a (c) was assessed. All duplexes and oligonucleotides were tested at a final concentration of 100 nM. Raw fluorescence intensities at 120 min are presented. Illustrations were created with BioRender.com (Wu, Q. (2024) BioRender.com/p33h705). a.u., arbitrary units. n = 3 biologically independent experiments. Error bars represent mean ± SEM. Statistical significance was determined using unpaired two-tailed Student’s t-tests: ns (not significant, p > 0.05); **(p < 0.01); ****(p < 0.0001).
The presented data reveal that the trans-cleavage activities of Cas12a and Cas13a exhibit non-conservative activation, where Cas12a exhibits significant tolerance for RNA:DNA heteroduplex sequences, and Cas13a for RNA:RNA homoduplexes. However, despite the stem–loop structure of crRNA not being essential for activating their trans-cleavage functions, it is pivotal in determining the specificity towards the types of nucleic acids that can be detected. Specifically, while Cas12a and Cas13a are capable of utilizing RNA and DNA as detection targets, respectively, this is contingent upon the presence of their respective crRNAs (Supplementary Fig. 10).
CRISPR-drCas12f1/Cas13a-based dual-gene detection of IVA/H1N1 virus and human POP7 gene
The results presented above indicate that: (1) The CRISPR-Cas13a system can directly target DNA, thereby eliminating the need for additional reagents or steps to transcribe DNA into RNA. (2) Cas12a’s trans-DNase and trans-RNase activities can be initiated by CRISPR-Cas13a crRNA:DNA heteroduplexes. Furthermore, the wild-type Cas12a protein exhibits activatable trans-RNase activity, which conflicts with the trans-RNase activity of Cas13a. These interactions render the combination of Cas12a and Cas13a unsuitable for a single-tube reaction system. To confirm this concern, we combined the reaction components of both the CRISPR-Cas12a and Cas13a systems, including the Cas proteins and their specific crRNAs, into a single reaction tube (Supplementary Fig. 11). In experiments limited to Cas12a’s DNA target, without Cas13a’s RNA target, cleavage of the RNA reporter (FAM-rUrUrUrUrUrUrUrUrU-BHQ1) was observed, resulting in detectable fluorescent signals (Supplementary Fig. 11c). This confirms unintended activation of Cas12a’s trans-RNase activity, leading to false-positive indications of Cas13a’s RNA target presence. This experimental evidence further supports the conclusion that a single-tube approach combining the CRISPR-Cas12a and CRISPR-Cas13a systems for dual-gene detection is not feasible. (3) The trans-DNase activation of Cas12f1 is notably conserved compared to Cas12a. Despite its intrinsic RNase activity, mutating certain key residues inactivates this RNase activity while retaining trans-DNase functionality. Specifically, the Cas12f1/K173A mutant (drCas12f1) exhibited a maximal reduction of its intrinsic RNase activity. Leveraging these findings, we devised a CRISPR-drCas12f1/Cas13a-based method for dual-gene detection (Fig. 6a). This approach employs CRISPR-drCas12f1 to target the human POP7 gene as an internal control, ensuring the validity of clinical sample collection and nucleic acid extraction methods. Simultaneously, the CRISPR-Cas13a system is utilized for the detection of the Hemagglutinin (H1) gene of the IVA/H1N1 virus in clinical throat swab specimens.
a Schematic of the dual-gene detection method utilizing the CRISPR-drCas12f1/Cas13a system. Isothermal amplification of two genes is achieved through multiplexed RT-RPA, employing two specific primer sets. One primer in each set is modified with PT to protect the target strand from T7 exonuclease degradation. Specific gRNAs target these PT-modified ssDNA, initiating drCas12f1 and Cas13a’s trans-cleavage activities, respectively cleaving ssDNA reporters (VIC-TTTTTTTTTTTT-BHQ1) and RNA reporters (FAM-rUrUrUrUrUrUrUrUrU-BHQ1), resulting in the emission of fluorescence signals at distinct wavelengths. Created in BioRender (Wu, Q. (2024) BioRender.com/l69i026). b Demonstrates the four potential outcomes of the CRISPR-drCas12f1/Cas13a-based dual-gene detection strategy. The final concentration of the ssDNA targets was: POP7 (5 nM), and H1 (1 nM). “VIC” and “FAM” indicate different fluorescence channels. Raw fluorescence intensities over 10 min are shown. The connecting lines represent mean values, and each circle represents an individual data point. c Determination of the detection limit for the CRISPR-drCas12f1/Cas13a system targeting human POP7 RNA and IVA/H1N1 standard RNA. d Specificity assessment of the CRISPR-drCas12f1/Cas13a system for detecting human POP7 RNA and IVA/H1N1 standard RNA against other influenza viruses. The final concentration of human POP7 RNA was 10 nM, and all influenza viruses were at a concentration of 10,000 copies per μL. “VIC” and “FAM” indicate different fluorescence channels. e, f Utilization of the CRISPR-drCas12f1/Cas13a system for detection of the human POP7 gene (e) and the H1 gene of IVA/H1N1 virus (f) in 30 throat swab clinical samples. A blue threshold line indicates the mean of fluorescence intensity from a non-target control (NTC). RT-qPCR detected 25 clinical IVA/H1N1 positive samples and 5 negative samples, with “Sample ID” and “Ct” values provided. Purple asterisks mark samples verified as IVA/H1N1 negative by RT-qPCR. Un, Undetermined. b–f Raw fluorescence intensities at 10 min are presented. NTC, no target control. a.u., arbitrary units. n = 3 biologically independent experiments. Error bars represent mean ± SEM. Statistical significance was determined using unpaired two-tailed Student’s t-tests: ns (not significant, p > 0.05); **(p < 0.01); ***(p < 0.001); ****(p < 0.0001).
In the dual-gene CRISPR-based diagnostic strategy, we extracted nucleic acids from clinical throat swab samples and selectively pre-amplified the POP7 and H1 genes using a specific primer through multiplex reverse transcription-recombinase polymerase amplification (RT-RPA). Subsequently, the amplified DNA products of POP7 and H1 were accurately detected using the CRISPR-drCas12f1 and CRISPR-Cas13a systems, respectively. Notably, while the CRISPR-Cas13a system integrates well with the RPA reaction30(Supplementary Fig. 12c, d), we observed that RT-RPA reagents inhibit the CRISPR-drCas12f1 system’s trans-DNase reaction rate and efficiency (Supplementary Fig. 12a, b). However, heating the RT-RPA reagents above 70 °C for 1 min before incorporating them into the CRISPR detection systems effectively mitigated these effects. Furthermore, both CRISPR-Cas12f1 and Cas13a systems exhibited a preference for single-stranded nucleic acids9,12 (Fig.1 and Supplementary Fig. 13). To this end, during the RT-RPA process, dsDNA targets were amplified using a phosphorothioate (PT)-modified primer to protect the target strand against T7 exonuclease degradation9. Following T7 exonuclease treatment in the CRISPR detection setup, the unprotected strand was degraded, leaving the ssDNA targets detectable by both drCas12f1 and Cas13a. We conducted detection using distinct fluorescent ssDNA (VIC-TTTTTTTTTTTT-BHQ1) and RNA (FAM-rUrUrUrUrUrUrUrUrU-BHQ1) reporters for drCas12f1 and Cas13a, respectively. The CRISPR-drCas12f1/Cas13a diagnostic approach resulted in four potential outcomes (Fig. 6b): (1) the absence of both target genes (POP7 and H1) resulted in no detectable fluorescence; (2) the presence of a single target gene triggered fluorescence emission from either the VIC or FAM reporter; and (3) the simultaneous presence of both target genes enabled the concurrent detection of VIC and FAM fluorescence signals.
To evaluate the sensitivity of the CRISPR-drCas12f1/Cas13a system, serial dilutions of POP7 RNA and standard IVA/H1N1 virus RNA were employed. The system was capable of detecting as few as 40 attomoles of the POP7 gene and 200 copies per μL of the IVA/H1N1 virus (Fig. 6c). In testing specificity, RNA from other influenza A virus subtypes (H3N2, H5N1, and H7N9) and influenza B viruses (Yamagata, Victoria) was subjected to analysis, observing no cross-reactivity (Fig. 6d). Clinical efficacy was validated by analysing viral RNA extracted from 30 throat swab samples. The internal control gene, POP7, was detected in all 30 clinical samples (Fig. 6e). Importantly, the system accurately identified all 25 RT-qPCR positive samples (Ct values ranging from 20.1 to 38), while the 5 RT-qPCR confirmed negative samples showed no detection (Fig. 6f and Supplementary Fig. 14). Given the system’s accurate identification of all 30 clinical samples, the CRISPR-drCas12f1/Cas13a-based dual-gene detection method is very reliable and effective in detecting the IVA/H1N1 virus.
Discussion
The CRISPR-Cas12 and Cas13 systems are extensively applied in molecular diagnostics due to their robust trans-cleavage activities. While the noncanonical trans-cleavage characteristics of these systems have been partially mentioned, implying the potential for erroneous diagnostic outcomes, especially in multi-system single-tube approaches, this issue has not been thoroughly addressed. This study examined the CRISPR-LbCas12a, Un1Cas12f1, and LbuCas13a systems, uncovering several noncanonical trans-cleavage characteristics that expand their application potential. Importantly, incorporating these noncanonical characteristics into consideration for future diagnostic methods is crucial to prevent inaccurate results.
This study, along with findings from Liu et al. (ref. 31), demonstrates the CRISPR-Cas13a system’s capability to directly target DNA, contradicting the common belief that Cas13a can only directly detect RNA. This discovery expands the diagnostic applications of Cas13a, providing a more direct and efficient approach for DNA detection without the need for RNA intermediaries. Liu et al. discovered that DNA target sequences influence the trans-cleavage activity of LbuCas13a31. Our study further indicates that while targeting DNA rather than RNA may diminish the intensity of CRISPR-Cas13a’s trans-RNase activity and necessitate longer spacer lengths in crRNA, it substantially enhances the system’s proficiency in detecting single nucleotide polymorphisms (SNPs). This advancement augments the range of SNP detection strategies, serving as a complement to current methods that utilize engineered Cas13a variants33 and specialized crRNA designs41.
Engineering crRNA modifications have aimed at lowering detection thresholds40,42 and improving SNP detection sensitivity41,43, focusing particularly on altering the DR sequence’s stem–loop structure. Nguyen et al. demonstrated the necessity of the stem region for Cas12a’s functionality, in contrast to the dispensable loop region. Truncated crRNAs, lacking either the left or right stem, failed to initiate trans-cleavage activity21. Contrary to these findings, our study reveals that Cas13a crRNAs devoid of the stem–loop structure are capable of activating Cas12a trans-DNase activity upon forming duplexes with ssDNA targets. Furthermore, we demonstrate that the trans-cleavage activities of Cas12a and Cas13a can be initiated by diverse RNA:DNA heteroduplexes and RNA:RNA homoduplex sequences, respectively, indicating a high tolerance for duplex activators. However, the trans-cleavage activities of Cas12a and Cas13a are unlikely to be activated by RNA:RNA homoduplexes and RNA:DNA heteroduplexes, respectively, unless the duplex includes their respective crRNA. Our results highlight the specificity of their activation mechanisms towards the chemical properties of nucleic acid duplexes and underscore the importance of further exploration of their activation processes.
The trans-DNase activity of Cas12f1 exhibits high specificity, not being activated by crRNA:DNA duplexes from CRISPR-Cas12a or CRISPR-Cas13a systems. This specificity may arise from its shorter protein structure and extended sgRNA sequences. Cas12f1’s function depends on sgRNA-mediated dimerization14,16, compensating for its compact size. It is speculated that Cas12a’s and Cas13a’s shorter crRNA sequences are insufficient for the dimerization needed for Cas12f1’s trans-DNase activity. Notably, Cas12f1 exhibits intrinsic RNase activity, independent of the gRNA-mediated DNA target recognition required for most Cas12 enzymes’ trans-RNase activities, including Cas12a20,21 and Cas12g44.
Several studies have demonstrated that integrating Cas12a and Cas13a systems within a single-tube reaction system achieves the goal of multiplex detection22,23. However, our research suggests that relying solely on their canonical trans-cleavage activities for dual-target detection may result in inaccurate outcomes. After validation with clinical samples, we have confirmed the effectiveness of a CRISPR-drCas12f1/Cas13a dual-gene detection system. This system utilizes the direct DNA targeting capability of Cas13a for enhanced specificity, alongside the deactivated RNase activity of drCas12f1. Furthermore, through various methods including employing RT-RPA pre-amplification, transient high-temperature treatment, and T7 exonuclease digestion, we have enhanced the system’s detection sensitivity. Ultimately, in all 30 clinical samples tested, this detection system achieved 100% concordance with traditional RT-PCR tests.
In conclusion, this study highlights the noncanonical trans-cleavage activities of Cas12 and Cas13a, demonstrating their potential to develop more precise CRISPR-based diagnostics. Nevertheless, significant research gaps remain. Specifically, a thorough investigation into the mechanisms underlying these noncanonical characteristics could significantly enhance the sensitivity and specificity of detection technologies. Future enhancements to the detection system will include integrating pre-amplification, transient high-temperature treatment, and CRISPR-Cas13a/drCas12f1 detection into a single closed-tube reaction to minimize aerosol contamination risks. Additionally, applying automation and microfluidics will streamline laboratory operations, allowing for the multiplexed recognition of multiple targets and achieving the ‘sample to answer’ objective. Leveraging the exceptional sensitivity of the CRISPR-Cas12f1 and Cas13a systems for detecting single nucleotide mutations will facilitate the diagnosis of SNPs. These advancements will improve the sustainability of CRISPR-based multiplex detection, facilitating its transition from laboratory research to clinical applications, particularly in point-of-care settings that require high-quality molecular assays in decentralized, resource-constrained environments.
Methods
Preparation of influenza A/H1N1 viral RNA and ethics statement
Thirty throat swab samples stored in viral transport media were collected from individuals displaying influenza-like symptoms throughout the 2022–2023 influenza season (November–February). The QIAamp Viral RNA Mini Kit (Qiagen, Catalogue #52904) was used for RNA extractions, following the manufacturer’s instructions. People’s Liberation Army (PLA) Strategic Support Force Medical Center (The 306th Hospital of PLA) (Beijing, China) provided these samples. Informed consent was obtained from all participants involved in the study. The Ethics Committee of the PLA Strategic Support Force Medical Center evaluated and approved all procedures (approval number: LL-LCSY-2023-09). All ethical regulations relevant to human research participants were followed.
Clinical sample analysis via RT-qPCR
The RT-qPCR analysis employed the Seasonal Influenza A H1N1 Virus Nucleic Acid Detection Kit (Mabsky, China, Catalogue #SKY-82136). Reactions were performed in a StepOne™ real-time PCR System (Applied Biosystems, USA), with thermal cycling conditions set to: reverse transcription at 50 °C for 15 min, polymerase activation at 95 °C for 3 min, followed by 45 cycles of denaturation at 95 °C for 5 s, and annealing/elongation at 50 °C for 30 s. The Applied Biosystems software’s St0andard Curve module was used for data analysis. Samples with a Ct (cycle threshold) value below 40 were considered positive.
Protein expression and purification
Plasmids encoding LbCas12a (Addgene #113431), Un1Cas12f1 (Addgene #112500), and LbuCas13a (Addgene #172488) were sourced from Addgene, and were PCR amplified with 2× Phanta Flash Master Mix (Vazyme Biotech, Nanjing, China, Catalogue #P520). These were then subcloned into the pET28a vector with N-terminal 6× His tags for bacterial expression. Oligonucleotides used for creating site-directed mutants of LbuCas13a, LbCas12a and Un1Cas12f1 are detailed in Supplementary Data 1. Mutant plasmids, pET28a-LbuCas13a, pET28a-LbCas12a and pET28a-Un1Cas12f1 were generated through amplification with specific primer pairs and transformed into DMT chemically competent cells (TransGen Biotech, Beijing, China, Catalogue #CD511). Complete sequences of LbuCas13a, LbCas12a and Un1Cas12f1 were confirmed by DNA sequencing prior to protein expression and purification. Transformed into BL21(DE3) competent cells (TIANGEN, Beijing, China, Catalogue #CB105) per manufacturer’s guidelines, these plasmids were cultured in LB at 37 °C and expression induced at 25 °C for 16 h with 0.4 mM IPTG. Cell disruption was performed using a high-pressure homogenizer, followed by chromatographic purification. Purification utilized HisTrap FF (Ni Sepharose 6 Fast Flow) (Cytiva, Catalogue #17525501) and HiLoad Superdex® columns (Cytiva, Catalogue #28989335), with the proteins dialysed, concentrated in 20 mM Tris-HCl (pH 7.4), 500 mM NaCl, 1 mM DTT, 0.1 mM EDTA, and 50% glycerol, and stored at −80 °C.
RNA and DNA preparation
RNA standards for human influenza A viruses (H1N1, H3N2, H5N1, and H7N9) and influenza B viruses (Yamagata, Victoria) for specificity validation were obtained from Gene-Well Co., Ltd. (Shenzhen, China). HPLC-purified RNA oligonucleotides and biotin- or fluorophore/quencher-labelled oligonucleotides were purchased from Bioligo Biotech Co., Ltd. (Shanghai, China) and Sangon Biotech Co., Ltd. (Shanghai, China), respectively. DNA oligonucleotides and gene fragments (H1 and POP7) were acquired using PAGE from Xianghong Biotech Co., Ltd. (Beijing, China). Both DNA and RNA were dissolved in DNase/RNase-free water to prepare 100 µM stock solutions.
The human POP7 gene fragments, featuring a T7 promoter sequence at their 5’ ends, were synthesized by Xianghong Biotech Co., Ltd. (Beijing, China). These dsDNA fragments were then transcribed in vitro using T7 RNA polymerase with the HiScribe T7 High Yield RNA Synthesis Kit (New England Biolabs, Catalogue #E2050), according to the manufacturer’s guidelines. The transcription products underwent DNase I treatment (New England Biolabs, Catalogue #M0303) and were purified with the Monarch® RNA Cleanup Kit (New England Biolabs, Catalogue #T2040), before being eluted in RNase-free water.
Quantification of dsDNA and RNA was performed using the Qubit dsDNA HS Assay (Thermo Fisher Scientific, Catalogue #Q32851) and the Qubit RNA HS Assay (Thermo Fisher Scientific, Catalogue #Q32852), respectively, utilizing the Qubit Fluorometer 3.0 (Thermo Fisher Scientific, Eugene, OR, USA).
Trans-cleavage reporter assay
Fluorescence intensity assays were performed using the StepOne™ real-time PCR System (Applied Biosystems, USA) on a 48-well plate. To maintain a low temperature of 4 °C, reagents and reaction mixtures were placed in an ice-water bath. The reaction mixture, unless specified otherwise, comprised the following: Cas protein (100 nM), gRNA (100 nM), fluorophore/quencher-labelled reporter (500 nM), buffer (50 mM potassium acetate, 20 mM Tris-acetate, 10 mM magnesium acetate, 100 µg/mL BSA, pH 7.9@25°C), RNase inhibitor (4 U, Vazyme Biotech, Nanjing, China, Catalogue #DD4102-PA), ROX Reference Dye (500 nM, Sangon Biotech, Shanghai, China, Catalogue #B541010), and varying concentrations of nucleic acid targets as required. The reaction volume was adjusted to 20 μL with RNase/DNase-free H2O. The 48-well plate was then incubated at 37 °C for 2 h or 10 min in the StepOne™ real-time PCR System. Fluorescence intensity for the FAM or VIC was measured at 2-min intervals. Upon completion, raw fluorescence intensity data were exported from the instrument for analysis and visualization using GraphPad Prism 9.
EMSA
The EMSA was conducted using the chemiluminescent EMSA kit (Beyotime, China, Catalogue #GS009) in accordance with the manufacturer’s instructions. Based on the figure legends (Supplementary Fig. 1 and Supplementary Fig. 9), binding reactions were prepared with specified components in EMSA/Gel-Shift binding buffer, agitated thoroughly, and incubated for 30 min at 37 °C. Subsequently, the reactions were separated by electrophoresis on a 6% non-denaturing polyacrylamide gel using 0.5× TBE running buffer. DNA/RNA-protein complexes were transferred to nylon membranes (Beyotime, China, Catalogue #FFN10) and crosslinked for 10 min using a 254 nm UV crosslinker. Biotin end-labelled DNA or RNA was detected with streptavidin-horseradish peroxidase conjugate and chemiluminescent substrate. In the competition assay, Cas protein and crRNA were pre-incubated with unlabelled oligonucleotide for 15 min at 37 °C prior to adding biotin-labelled oligonucleotide. For the supershift assay, protein-DNA/RNA complexes were incubated with 100 ng/μL of an antibody specific to the His-tag (Transgen, China, Catalogue #HT501) for 15 min at 37 °C before electrophoresis. Oligonucleotide sequences used in the EMSA are listed in Supplementary Data 1.
Multiplex RT-RPA amplification of POP7 and H1 genes
A multiplex RT-RPA assay was designed for simultaneous amplification of the POP7 and H1 genes using a commercial RT-RPA kit (Amplification Future, China, Catalogue #WLRB8207KIT) following the manufacturer’s guidelines. The 50 μL RT-RPA reaction contained two primer pairs, each at 200 nM concentration (Supplementary Data 1), and was incubated at 37 °C for 30 min.
CRISPR-drCas12f1/Cas13a-based dual-gene detection
This method is adapted from the “Trans-cleavage reporter assay” section, with modifications to the reaction setup as follows: Cas13a protein (100 nM), Cas12f1/K173A protein (100 nM), Cas13a crRNA (100 nM), Cas12f1 sgRNA (100 nM), FAM/BHQ1-labelled RNA reporter (500 nM), VIC/BHQ1-labelled ssDNA reporter (500 nM), buffer (50 mM potassium acetate, 20 mM Tris-acetate, 10 mM magnesium acetate, 100 µg/mL BSA), RNase inhibitor (4 U), ROX Reference Dye (500 nM), T7 exonuclease (10 U, NEB, Catalogue #M0263), and 1/10 volume of briefly heat-treated (70 °C for 1 min) RT-RPA amplification products.
Statistics and reproducibility
All the statistical data were calculated using GraphPad Prism 9 (GraphPad Prism Software Corporation, San Diego, CA). Data from at least three biologically independent experiments were presented as the mean ± standard error mean (SEM). The statistical significance of differences between the two groups was determined using unpaired two-tailed Student’s t-tests. Statistical significance was set at p < 0.05.
Reporting summary
Further information on research design is available in the Nature Portfolio Reporting Summary linked to this article.
Data availability
All nucleic acid sequences corresponding to the Figures, Supplementary Figs., and Primers are listed in Supplementary Data 1. The source data and original blot images underlying the graphs and charts in the manuscript are shown in Supplementary Data 2. Plasmid sequences generated in this study can be obtained from Addgene (Addgene IDs: #227788 to #227797). Other data supporting the findings of this study are available from the corresponding author, Qing Wu (qwu@implad.ac.cn), upon reasonable request.
References
Mojica, F. J., Díez-Villaseñor, C., García-Martínez, J. & Soria, E. Intervening sequences of regularly spaced prokaryotic repeats derive from foreign genetic elements. J. Mol. Evol. 60, 174–182 (2005).
Makarova, K. S. et al. Evolution and classification of the CRISPR-Cas systems. Nat. Rev. Microbiol. 9, 467–477 (2011).
Makarova, K. S. et al. Evolutionary classification of CRISPR-Cas systems: a burst of class 2 and derived variants. Nat. Rev. Microbiol. 18, 67–83 (2020).
Makarova, K. S. et al. An updated evolutionary classification of CRISPR-Cas systems. Nat. Rev. Microbiol. 13, 722–736 (2015).
Pardee, K. et al. Rapid, low-cost detection of zika virus using programmable biomolecular components. Cell 165, 1255–1266 (2016).
Chen, J. S. et al. CRISPR-Cas12a target binding unleashes indiscriminate single-stranded DNase activity. Science 360, 436–439 (2018).
Li, S. Y. et al. CRISPR-Cas12a has both cis- and trans-cleavage activities on single-stranded DNA. Cell Res. 28, 491–493 (2018).
Teng, F. et al. CDetection: CRISPR-Cas12b-based DNA detection with sub-attomolar sensitivity and single-base specificity. Genome Biol. 20, 132 (2019).
Harrington, L. B. et al. Programmed DNA destruction by miniature CRISPR-Cas14 enzymes. Science 362, 839–842 (2018).
East-Seletsky, A. et al. Two distinct RNase activities of CRISPR-C2c2 enable guide-RNA processing and RNA detection. Nature 538, 270–273 (2016).
Abudayyeh, O. O. et al. C2c2 is a single-component programmable RNA-guided RNA-targeting CRISPR effector. Science 353, aaf5573 (2016).
Gootenberg, J. S. et al. Nucleic acid detection with CRISPR-Cas13a/C2c2. Science 356, 438–442 (2017).
Swarts, D. C., van der Oost, J. & Jinek, M. Structural basis for guide RNA processing and seed-dependent DNA targeting by CRISPR-Cas12a. Mol. Cell 66, 221–233.e224 (2017).
Xiao, R., Li, Z., Wang, S., Han, R. & Chang, L. Structural basis for substrate recognition and cleavage by the dimerization-dependent CRISPR-Cas12f nuclease. Nucleic Acids Res. 49, 4120–4128 (2021).
Takeda, S. N. et al. Structure of the miniature type V-F CRISPR-Cas effector enzyme. Mol. cell 81, 558–570.e553 (2021).
Wu, Z. et al. Structure and engineering of miniature Acidibacillus sulfuroxidans Cas12f1. Nat. Catal. 6, 695–709 (2023).
Abudayyeh, O. O. et al. RNA targeting with CRISPR-Cas13. Nature 550, 280–284 (2017).
Rananaware, S. R. et al. Programmable RNA detection with CRISPR-Cas12a. Nat. Commun. 14, 5409 (2023).
Zhang, J. et al. Intrinsic RNA targeting triggers indiscriminate DNase activity of CRISPR-Cas12a. Angew. Chem. 63, e202403123 (2024).
Li, J. et al. Discovery of the Rnase activity of CRISPR-Cas12a and its distinguishing cleavage efficiency on various substrates. Chem. Commun. 58, 2540–2543 (2022).
Nguyen, L. T. et al. Harnessing noncanonical crRNAs to improve functionality of Cas12a orthologs. Cell Rep. 43, 113777 (2024).
Gootenberg, J. S. et al. Multiplexed and portable nucleic acid detection platform with Cas13, Cas12a, and Csm6. Science 360, 439–444 (2018).
Tian, T., Qiu, Z., Jiang, Y., Zhu, D. & Zhou, X. Exploiting the orthogonal CRISPR-Cas12a/Cas13a trans-cleavage for dual-gene virus detection using a handheld device. Biosens. Bioelectron. 196, 113701 (2022).
Wang, Y. et al. Development of a naked eye CRISPR-Cas12a and -Cas13a multiplex point-of-care detection of genetically modified swine. ACS Synth. Biol. 12, 2051–2060 (2023).
Liu, Y. et al. One-tube RPA-CRISPR Cas12a/Cas13a rapid detection of methicillin-resistant Staphylococcus aureus. Analytica Chim. Acta 1278, 341757 (2023).
Zhu, Y. et al. Dual-gene detection in a single-tube system based on CRISPR-Cas12a/Cas13a for severe fever thrombocytopenia syndrome virus. Front. Microbiol. 13, 977382 (2022).
Zheng, X. et al. Rapid detection of HPV16/18 based on a CRISPR-Cas13a/Cas12a dual-channel system. Anal. Methods 14, 5065–5075 (2022).
Cao, G. et al. Simultaneous detection of CaMV35S and T-nos utilizing CRISPR/Cas12a and Cas13a with multiplex-PCR (MPT-Cas12a/13a). Chem. Commun. 58, 6328–6331 (2022).
Zhou, S. et al. Target-mediated rolling circle transcription coupling with CRISPR/Cas12a-Cas13a for simultaneous detection of HPV16 and HPV18. Chem. Commun. 59, 11987–11990 (2023).
Kellner, M. J., Koob, J. G., Gootenberg, J. S., Abudayyeh, O. O. & Zhang, F. SHERLOCK: nucleic acid detection with CRISPR nucleases. Nat. Protoc. 14, 2986–3012 (2019).
Y. Liu, et al. From RNA to DNA: CRISPR/LbuCas13a demonstrates exceptional single-nucleotide specificity (Research Square Platform LLC, 18 February 2024). Preprint at https://doi.org/10.21203/rs.3.rs-3920513/v1.
Liu, L. et al. The molecular architecture for RNA-guided RNA cleavage by Cas13a. Cell 170, 714–726.e710 (2017).
Molina Vargas, A. M. et al. New design strategies for ultra-specific CRISPR-Cas13a-based RNA detection with single-nucleotide mismatch sensitivity. Nucleic Acids Res. 52, 921–939 (2024).
Zetsche, B. et al. Cpf1 is a single RNA-guided endonuclease of a class 2 CRISPR-Cas system. Cell 163, 759–771 (2015).
Kim, D. Y. et al. Efficient CRISPR editing with a hypercompact Cas12f1 and engineered guide RNAs delivered by adeno-associated virus. Nat. Biotechnol. 40, 94–102 (2022).
Karvelis, T. et al. PAM recognition by miniature CRISPR-Cas12f nucleases triggers programmable double-stranded DNA target cleavage. Nucleic Acids Res. 48, 5016–5023 (2020).
Wei, Y. et al. Trans single-stranded DNA cleavage via CRISPR/Cas14a1 activated by target RNA without destruction. Angew. Chem. 60, 24241–24247 (2021).
Fonfara, I., Richter, H., Bratovič, M., Le Rhun, A. & Charpentier, E. The CRISPR-associated DNA-cleaving enzyme Cpf1 also processes precursor CRISPR RNA. Nature 532, 517–521 (2016).
Sha, Y. et al. Cascade CRISPR/cas enables amplification-free microRNA sensing with fM-sensitivity and single-base-specificity. Chem. Commun. 57, 247–250 (2021).
Nguyen, L. T., Smith, B. M. & Jain, P. K. Enhancement of trans-cleavage activity of Cas12a with engineered crRNA enables amplified nucleic acid detection. Nat. Commun. 11, 4906 (2020).
Ke, Y. et al. Hairpin-spacer crRNA-enhanced CRISPR/Cas13a system promotes the specificity of single nucleotide polymorphism (SNP) identification. Adv. Sci. 8, 2003611 (2021).
Chen, Y. et al. Foldback-crRNA-enhanced CRISPR/Cas13a system (FCECas13a) enables direct detection of ultrashort sncRNA. Anal. Chem. 95, 15606–15613 (2023).
Chen, K. et al. Single-molecule assay guided crRNA optimization enhances specific microRNA detection by CRISPR-Cas12a. Sens. Actuators B Chem. 406, 135389 (2024).
Yan, W. X. et al. Functionally diverse type V CRISPR-Cas systems. Science 363, 88–91 (2019).
Acknowledgements
This work was supported by the CAMS Fundamental Research Funds for the Central Universities (no.: 3332022048) and grants from the Innovation Team and Talents Cultivation Programme of the National Administration of Traditional Chinese Medicine (no.: ZYYCXTD-C-202210).
Author information
Authors and Affiliations
Contributions
Qing Wu conceived this work, performed most of the experiments, analysed the data, and wrote the manuscript; Zhengfei Yi, Haoran Li, and Jianyong Du expressed and purified Cas proteins, analysed the data, and contributed to the writing of the manuscript; Guoxin Han collected and extracted clinical samples; Jingwei Xiong supervised this work; and Keping Hu and Hai Gao supervised this work and wrote the manuscript. All authors read and approved the final manuscript.
Corresponding authors
Ethics declarations
Competing interests
The authors declare the following competing interests: Qing Wu and Keping Hu have been listed as inventors on three patent applications related to the content of this work, which are currently pending. These include: (1) the application of the CRISPR-Cas13a system in DNA detection (CN patent app. 202311768005.4), (2) Cas12a mutants and their applications (CN patent app. 202311790309.0), and (3) Cas12f1 mutants and their applications (CN patent app. 202311790565.X), all filed by the Institute of Medicinal Plant Development, Chinese Academy of Medical Sciences.
Peer review
Peer review information
Communications Biology thanks Xiaoming Zhou, and the other anonymous reviewers for their contribution to the peer review of this work. Primary Handling Editors: Laura Rodriguez Perez and Ophelia Bu. A peer review file is available.
Additional information
Publisher’s note Springer Nature remains neutral with regard to jurisdictional claims in published maps and institutional affiliations.
Rights and permissions
Open Access This article is licensed under a Creative Commons Attribution-NonCommercial-NoDerivatives 4.0 International License, which permits any non-commercial use, sharing, distribution and reproduction in any medium or format, as long as you give appropriate credit to the original author(s) and the source, provide a link to the Creative Commons licence, and indicate if you modified the licensed material. You do not have permission under this licence to share adapted material derived from this article or parts of it. The images or other third party material in this article are included in the article’s Creative Commons licence, unless indicated otherwise in a credit line to the material. If material is not included in the article’s Creative Commons licence and your intended use is not permitted by statutory regulation or exceeds the permitted use, you will need to obtain permission directly from the copyright holder. To view a copy of this licence, visit http://creativecommons.org/licenses/by-nc-nd/4.0/.
About this article
Cite this article
Wu, Q., Yi, Z., Li, H. et al. Harnessing noncanonical trans-cleavage characteristics of Cas12 and Cas13a to enhance CRISPR-based diagnostics. Commun Biol 7, 1312 (2024). https://doi.org/10.1038/s42003-024-07000-z
Received:
Accepted:
Published:
Version of record:
DOI: https://doi.org/10.1038/s42003-024-07000-z
This article is cited by
-
Synthetic and systems biology strategies for enhanced plant secondary metabolite production
Environmental Sustainability (2025)








