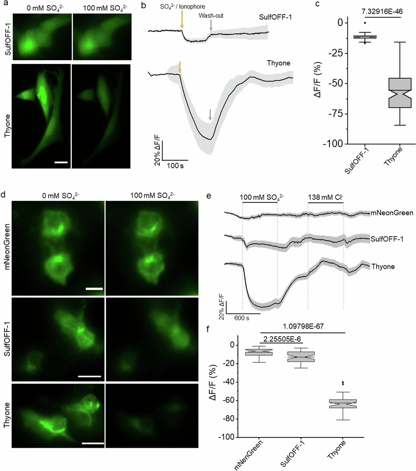
Fig. 5: Characterization of SulfOFF-1 and Thyone sensitivity to sulfate and chloride in cultured mammalian cells.

a Representative fluorescence images of live CHO cells expressing untagged SulfOFF-1 (top) and Thyone (bottom) in sulfate-free and sulfate-containing extracellular solution containing sulfate ionophore (n = 61, 112 cells for SulfOFF-1 and Thyone, respectively, from 1 transfection each). Scale bar, 10 μm. b Average single-trial traces of SulfOFF-1 (top) and Thyone (bottom) fluorescence upon adding and washing out sulfate-containing buffer (n = 61, 112 cells for SulfOFF-1 and Thyone, respectively, from 1 transfection each). Solid line, mean; shaded area, s.d. c Quantification of SulfOFF-1 and Thyone fluorescence response for the experiments shown in panel (b) (n = 61, 112 cells from 1 transfection). Box plots with notches are used throughout this paper: narrow part of notch, median; top and bottom of the notch, 95% confidence interval for the median; top and bottom horizontal lines, 25% and 75% percentiles for the data; whiskers extend 1.5 × the interquartile range from the 25th and 75th percentiles; horizontal line, mean; outliers, dots. One-way ANOVA with 95% confidence intervals (alpha = 5%, one-sided) was performed to calculate reported p value. d Representative fluorescence images of live HEK cells expressing mNeonGreen (top), SulfOFF-1 (middle), and Thyone (bottom) on the extracellular surface of the plasma membrane in sulfate-free and sulfate-containing extracellular solution (n = 58, 47, 46 cells for mNeonGreen, SulfOFF-1, and Thyone, respectively, from 2 to 3 transfections each). Scale bars, 10 μm. e Averaged single-trial optical traces of mNeonGreen (top), SulfOFF-1 (middle), and Thyone (bottom) fluorescence upon adding and washing out sulfate- and chloride-containing buffers (n = 58, 47, 46 cells for mNeonGreen, SulfOFF-1, and Thyone, respectively, from 2 to 3 transfection each). Solid line, mean; shaded area, s.d. f Quantification of fluorescence response for mNeonGreen, SulfOFF-1, and Thyone to sulfate anion for the experiments shown in panel (e) (n = 58, 47, 46 cells for mNeonGreen, SulfOFF-1, and Thyone, respectively, from 2 to 3 transfection each). One-way ANOVA with 95% confidence intervals (alpha = 5%, one-sided) was performed to calculate reported p value.