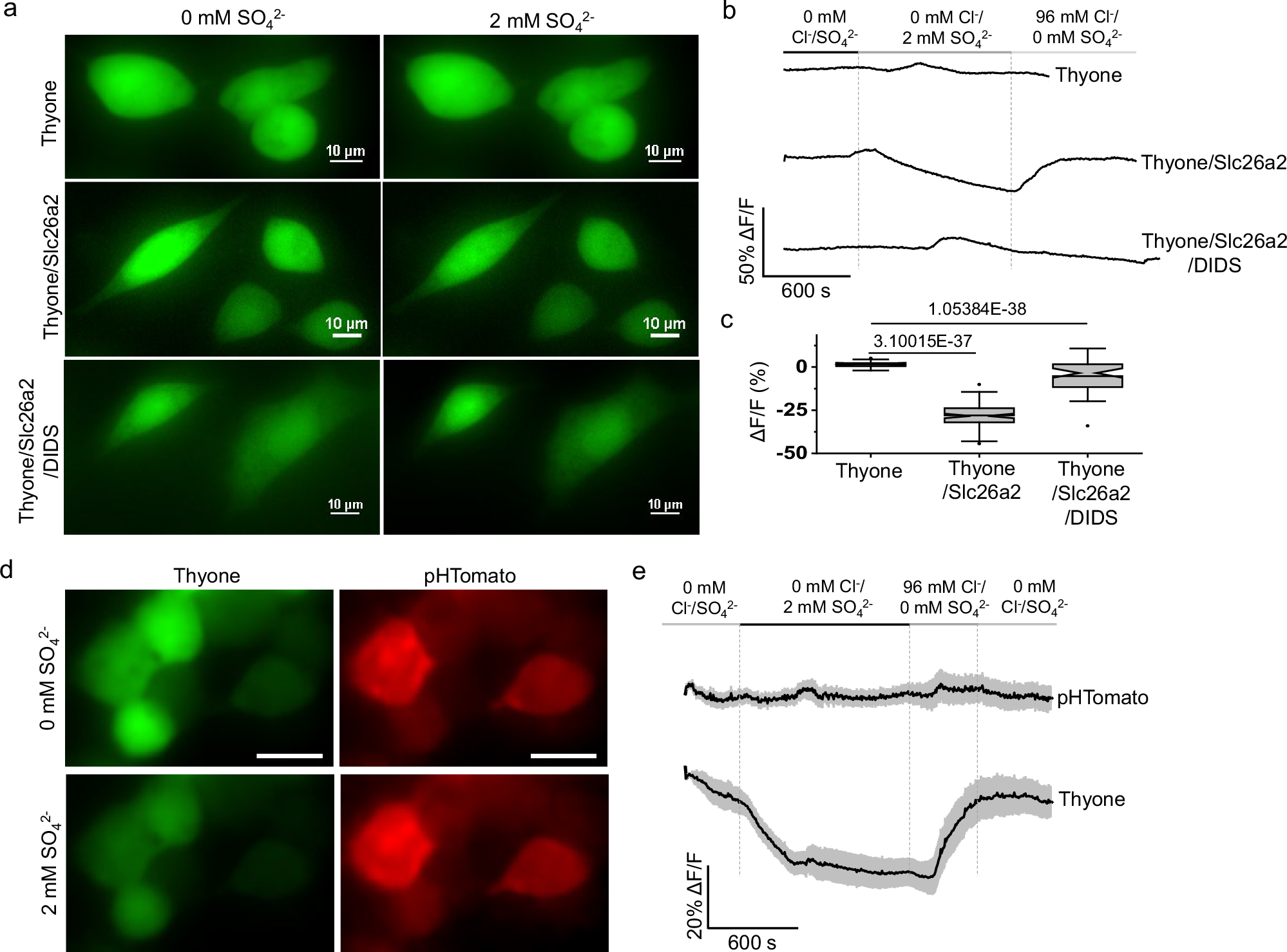
Fig. 7: Monitoring sulfate transients in live mammalian cells using Thyone.

a Representative fluorescence images of CHO cells expression Thyone (top), Thyone/Slc26a2 (middle), and Thyone/Slc26a2 supplemented with DIDS (bottom) in sulfate-free and sulfate-containing extracellular solution (n = 21, 96, 59 cells, respectively, from 2 independent transfections each). Scale bar, 10 μm. b Averaged single-trial traces of Thyone fluorescence in cells expressing only Thyone (top), Thyone/Slc26a2 (middle), and Thyone/Slc26a2 supplemented with DIDS (bottom) upon perfusion of sulfate- and chloride-containing buffers for the cells marked with white dashed lines in panel (a) (n = 21, 96, 59 cells, respectively, from 2 independent transfections each). Solid line, mean; shaded area, s.d. c Quantification of fluorescence response for Thyone, Thyone/Slc26a2, and Thyone/Slc26a2 supplemented with DIDS to sulfate anion for the experiments shown in panel (b) (n = 21, 96, 59 cells, respectively, from 2 independent transfections each). One-way ANOVA with 95% confidence intervals (alpha = 5%, one-sided) was performed to calculate reported p value. d Representative fluorescence images of live HEK cells co-expression Thyone, pHTomato, and Slc26a2 in sulfate-free (top) and sulfate-containing (bottom) extracellular solution (n = 58 cells from 1 transfection). e Averaged single trial traces of pHTomato (top) and Thyone (bottom) fluorescence upon perfusion of sulfate- and chloride-containing buffers (n = 58 cells from 1 transfection). Solid line, mean; shaded area, s.d.