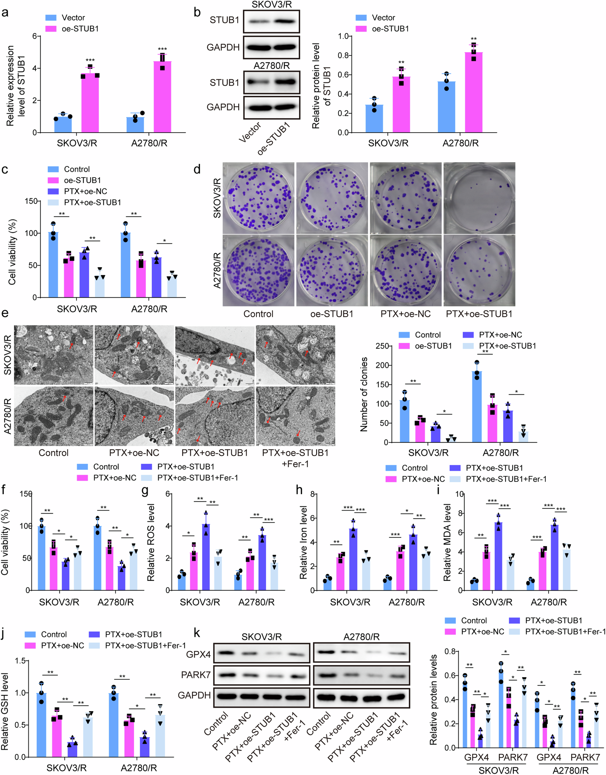
Fig. 2: STUB1 overexpression attenuated PTX resistance in OC cells through suppressing proliferation and promoting ferroptosis.

a, b STUB1 expression was examined in oe-STUB1-transfected PTX-resistant OC cells by RT-qPCR and western blot. SKOV3/R and A2780/R cells were transfected with oe-STUB1 upon PTX treatment. c Cells viability was examined using CCK-8. d Cells proliferation was evaluated using clone formation assay. SKOV3/R and A2780/R cells were transfected with oe-STUB1 upon PTX and Fer-1 treatments. e Mitochondrial morphology was monitored using a TEM. (f ) Cell viability was detected using CCK-8. g–j ROS, iron, MDA, and GSH were detected using suitable kits. k PARK7 and GPX4 levels were determined using western blot. N = 3. *P < 0.05; **P < 0.01, ***P < 0.001.