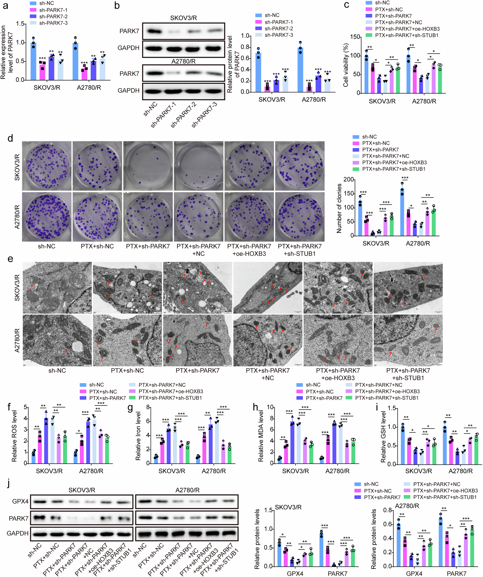
Fig. 6: STUB1 restrained cell proliferation and promoted ferroptosis of PTX-resistant OC cells by regulating HOXB3/PARK7 axis.

a, b PARK7 expression was examined in sh-PARK7-transfected SKOV3/R and A2780/R cells by RT-qPCR and western blot. sh-PARK7 with/without oe-HOXB3 or sh-STUB1 was transfected into PTX-resistant OC cells upon PTX treatment. c Cells viability was examined using CCK-8. d Cells proliferation was evaluated using clone formation assay. e Mitochondrial morphology was monitored using a TEM. f–i ROS, iron, MDA, and GSH were detected using suitable kits. j PARK7 and GPX4 levels were determined using western blot. N = 3. *P < 0.05; **P < 0.01, ***P < 0.001.