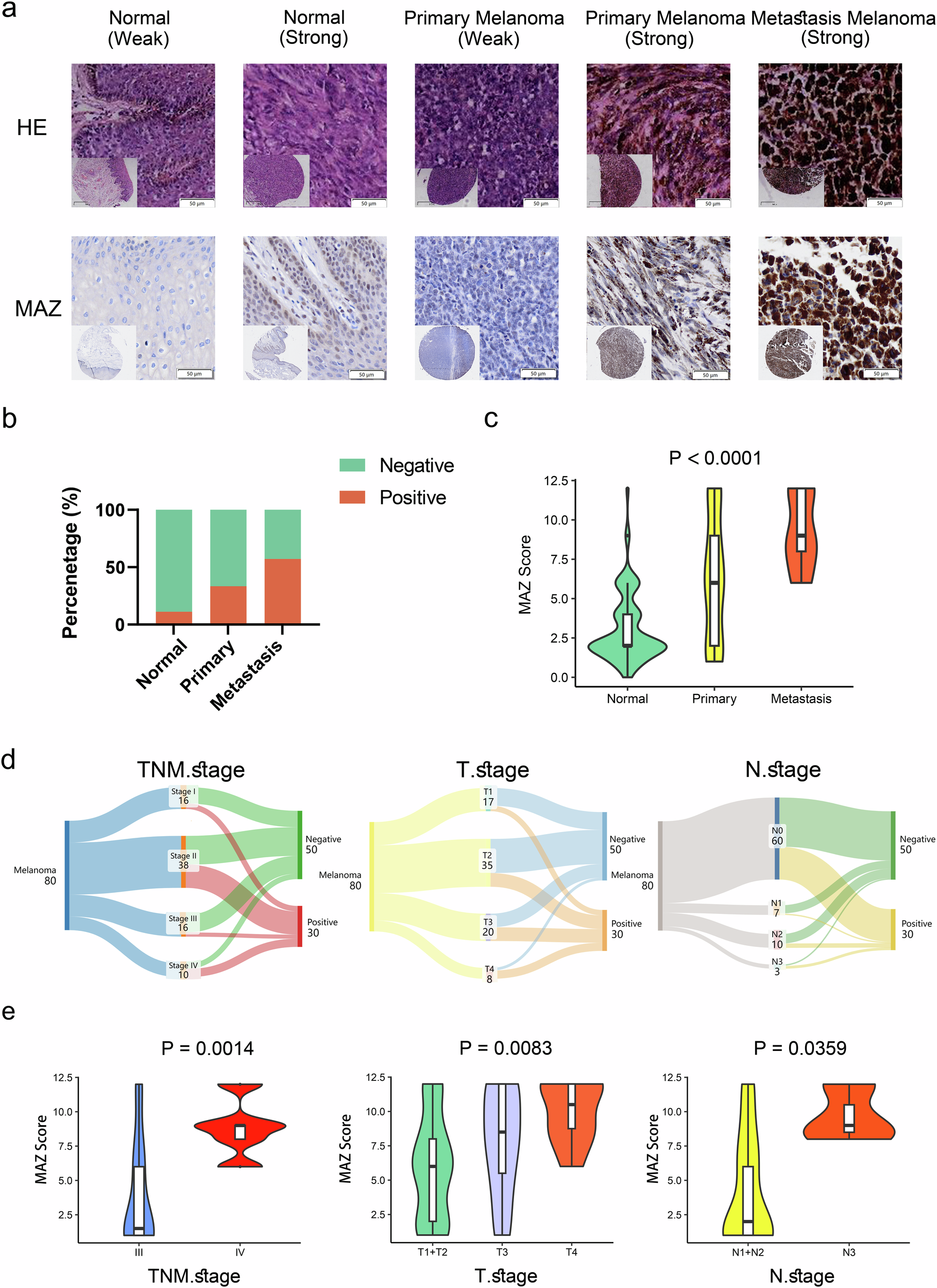
Fig. 2: MAZ is highly expressed in melanoma tissues and promotes malignant progression.

a HE staining and immunohistochemical morphological features of normal and melanoma tissues, scale bars: 50 μm. b Percentage of MAZ negative and positive tumors in normal tissue, primary melanoma, and metastatic melanoma, scale bars: 50 μm. c MAZ scores in normal tissue, primary melanoma and metastatic melanoma. d Number of negative and positive MAZ expressions in different pathological stages. e Differences in MAZ scores at different pathological stages. T stage groupings was analyzed using one-way anova. The grouping of TNM stage and N stage were analyzed by student’s t-test.