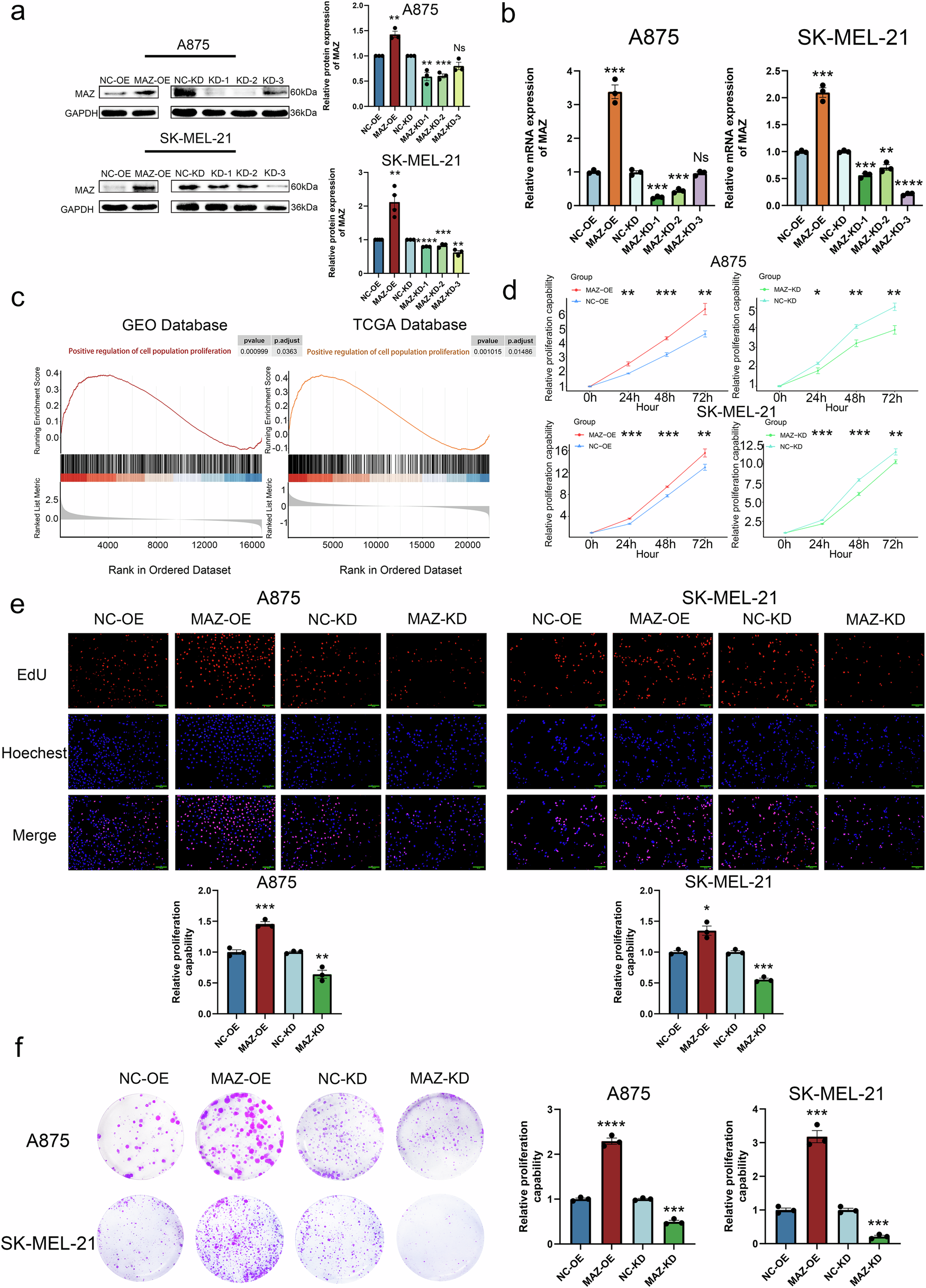
Fig. 3: MAZ promotes melanoma cell proliferation in vitro.

a, b Stable MAZ overexpression and knockdown were established in A875 and SK-MEL-21 cells. Western Blot (a) and RT-qPCR (b) were used to detect MAZ expression. c GSEA analysis of MAZ positive regulation of cell proliferation. d–f Proliferation rates of MAZ overexpressing or knockdown A875 and SK-MEL-21 cells and corresponding control cells were detected using MTS assay (d), EdU assay (e) and plate cloning assay (f), scale bars: 100 μm. The experimental data were normalized. The coordinates on the Y-axis indicate the multiplicity of MAZ-OE and MAZ-KD proliferation relative to control. Student’s t-test was used to analyse the experimental results of the MAZ-OE and MAZ-KD groups with their control groups. (mean ± SEM, n = 3). (****p < 1e-4, ***p < 2e-4, **p < 2e-3, *p < 0.05, Ns means that the results are not statistically significant).