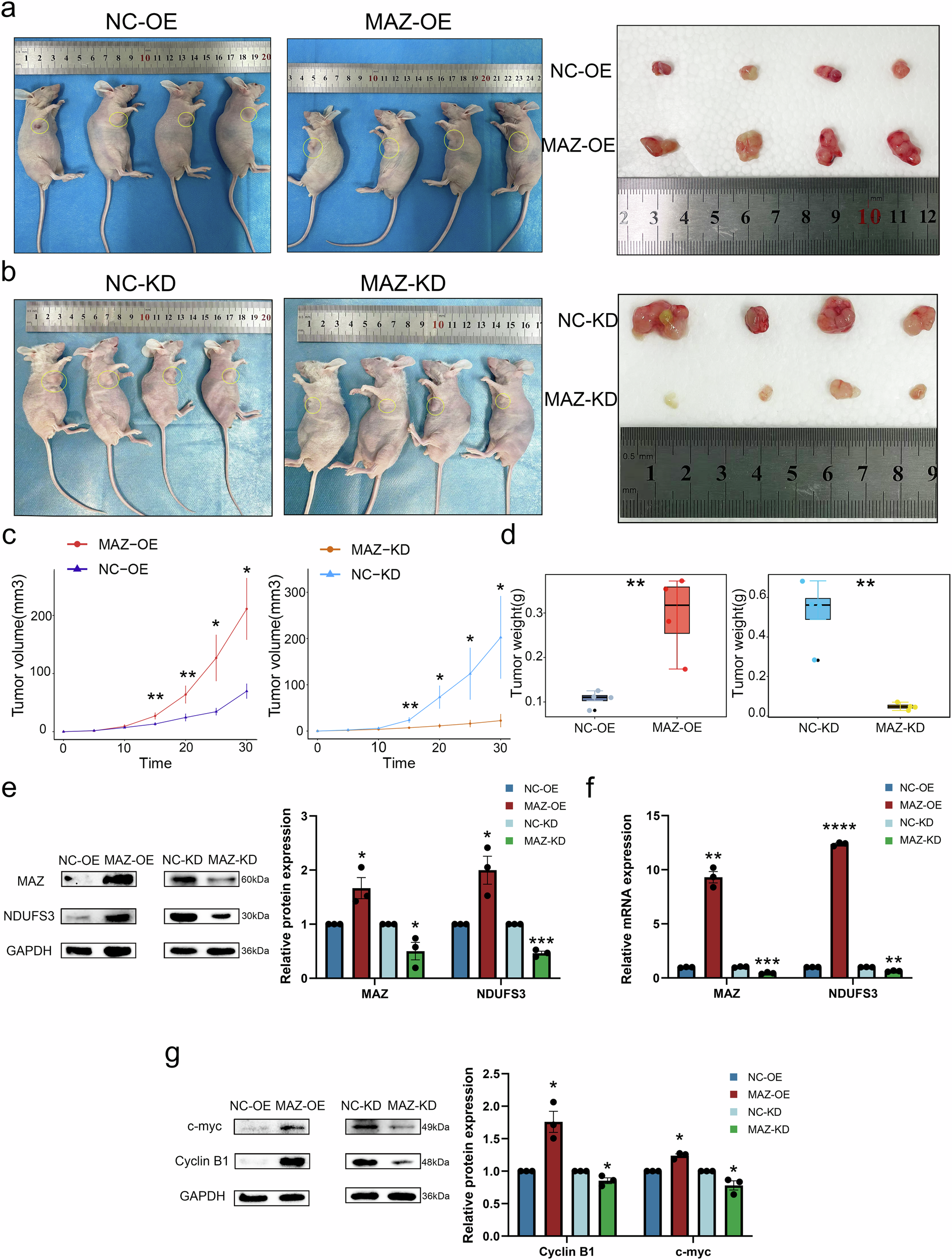
Fig. 8: MAZ promotes melanoma proliferation in vivo.

a, b BALB/c nude mice injected with stably transfected MAZ overexpressing/knockdown and control A875 cells. c Mice tumor volume growth curves were plotted. d Measurement of mice tumor weight. Student’s t-test was used to analyse the experimental results of the MAZ-OE and MAZ-KD groups with their control groups. (mean ± SD, n = 4). (**p < 2e-3, *p < 0.05) e, f Western Blot (e) and RT-qPCR (f) were used to detect the protein expression level and mRNA level expression of MAZ, NDUFS3 in tumor tissues of each group. g The protein expression levels of c-myc and Cyclin B1 were expressed in the tumor tissues of each group using Western Blot. The experimental data were normalized. Student’s t-test was used to analyse the experimental results of the MAZ-OE and MAZ-KD groups with their control groups. (mean ± SEM, n = 3). (****p < 1e-4, ***p < 2e-4, **p < 2e-3, *p < 0.05).