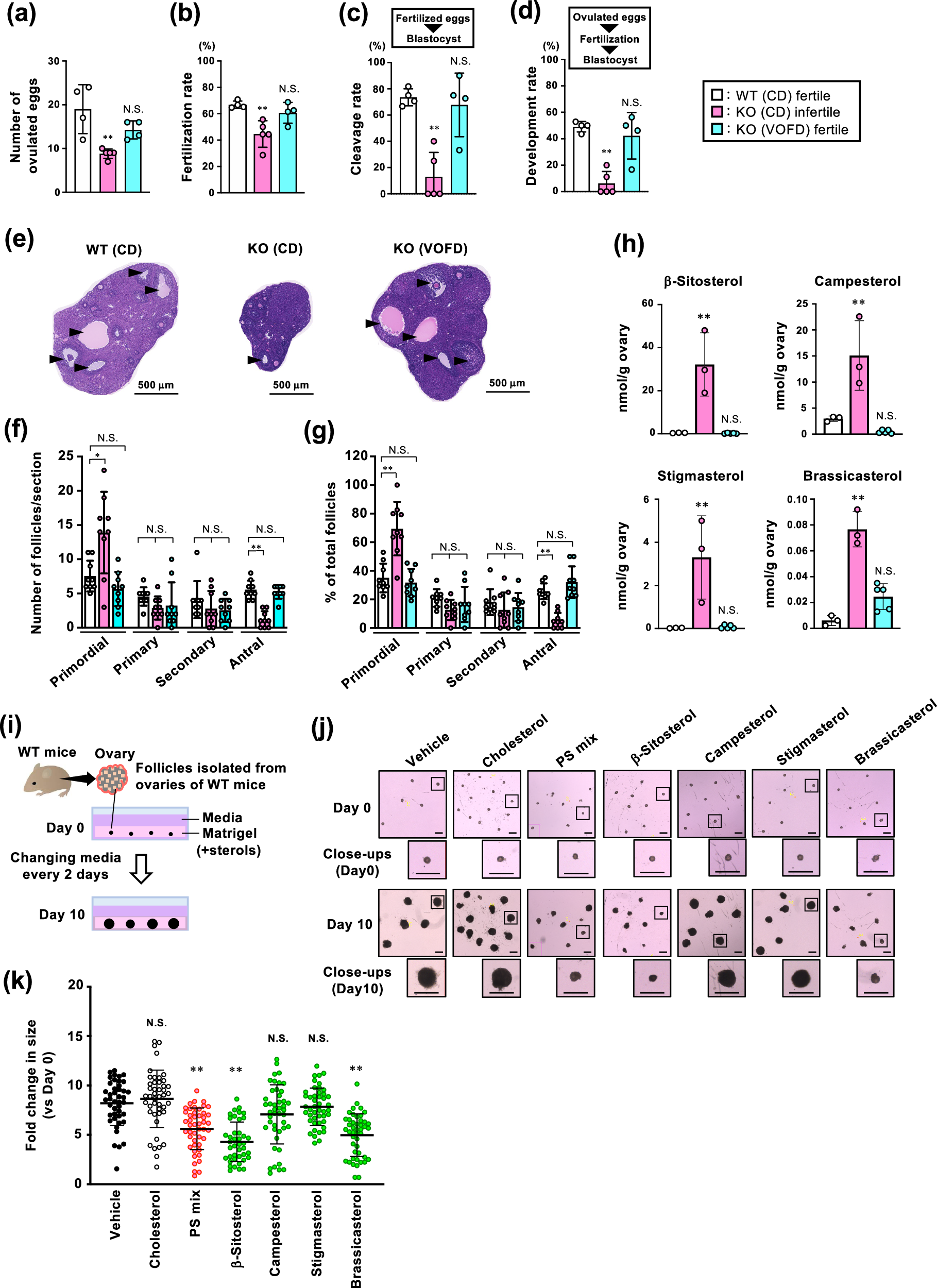
Fig. 2: Reduced quality of eggs and suppression of folliculogenesis by phytosterols.
From: Dietary phytosterols induce infertility in female mice via epigenomic modulations

a Number of ovulations, b fertilization rate, c blastocyst development rate of fertilized eggs, and d blastocyst development rate of ovulated eggs after insemination in control diet (CD)-fed wild-type (WT) mice (n = 4), CD-fed Abcg5/g8 knockout (KO) mice (n = 5), and vegetable oil-free diet (VOFD)-fed KO mice (n = 4). e Representative photographs of ovarian sections stained with hematoxylin and eosin (H&E) in each mouse group. Arrowheads indicate antral follicles. Scale bar indicates 500 µm. Number (f) and percent (g) of follicles at different stages per section in the ovary of each mouse at 48 h after pregnant mare serum gonadotropin (PMSG) treatment. Nine sections from three different mice in each group were analyzed. h Ovarian phytosterol concentration in each group [CD-fed WT (n = 3); CD-fed KO (n = 3); VOFD-fed KO (n = 5)]. Bar graphs in a–d, f–h represent the mean ± S.D. The dots represent individual data points. **p < 0.01, significantly different using Sidak’s multiple comparisons test compared with CD-fed WT mice. N.S. not significantly different. i Schematic illustration of the method for in vitro culture of follicles isolated from WT mice. Representative photographs (j) and fold changes in the size (k) of follicles (n = 41–47: integrated data from at least two independent experiments using 10–25 follicles per group) from baseline (Day 0) to 10 days (Day 10) after starting incubation with the vehicle (n = 43), cholesterol (n = 45), phytosterol mix (PS mix) (n = 47), and each individual phytosterol [β-sitosterol (n = 41); campesterol (n = 45); stigmasterol (n = 46); brassicasterol (n = 46)]. Close-up images of the representative follicle surrounded by squares are shown below each photograph in (j). The scale bar in j indicates 500 µm. Horizontal lines and error bars in k show the mean ± S.D. The dots represent individual data points. **p < 0.01 significantly different using Sidak’s multiple comparisons test compared with vehicle control. N.S. not significantly different.