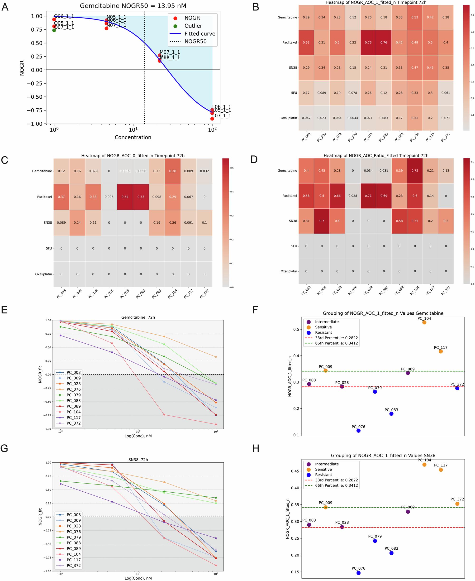
Fig. 6: PDAC organoids have a variable response to standard-of-care chemotherapeutics.

A Example of a fitted dose-response curve for gemcitabine, highlighting automatically determined outliers and the NOGR50 values. Overview of the (B) normalized AOC_1 of the fitted NOGR curves up to y = 1; (C) normalized AOC_0 of the fitted NOGR curves up to y = 0; and (D) AOC ratio of AOC_0 and AOC_1 for gemcitabine, paclitaxel and SN38 (1–100 nM) and 5FU and oxaliplatin (0.1 μM–80 μM) (72 h, n = 3). Fitted dose response curve for (E) gemcitabine and (G) SN38 with the corresponding percentile-based classification for each drug based on AOC_1 values (F–H).