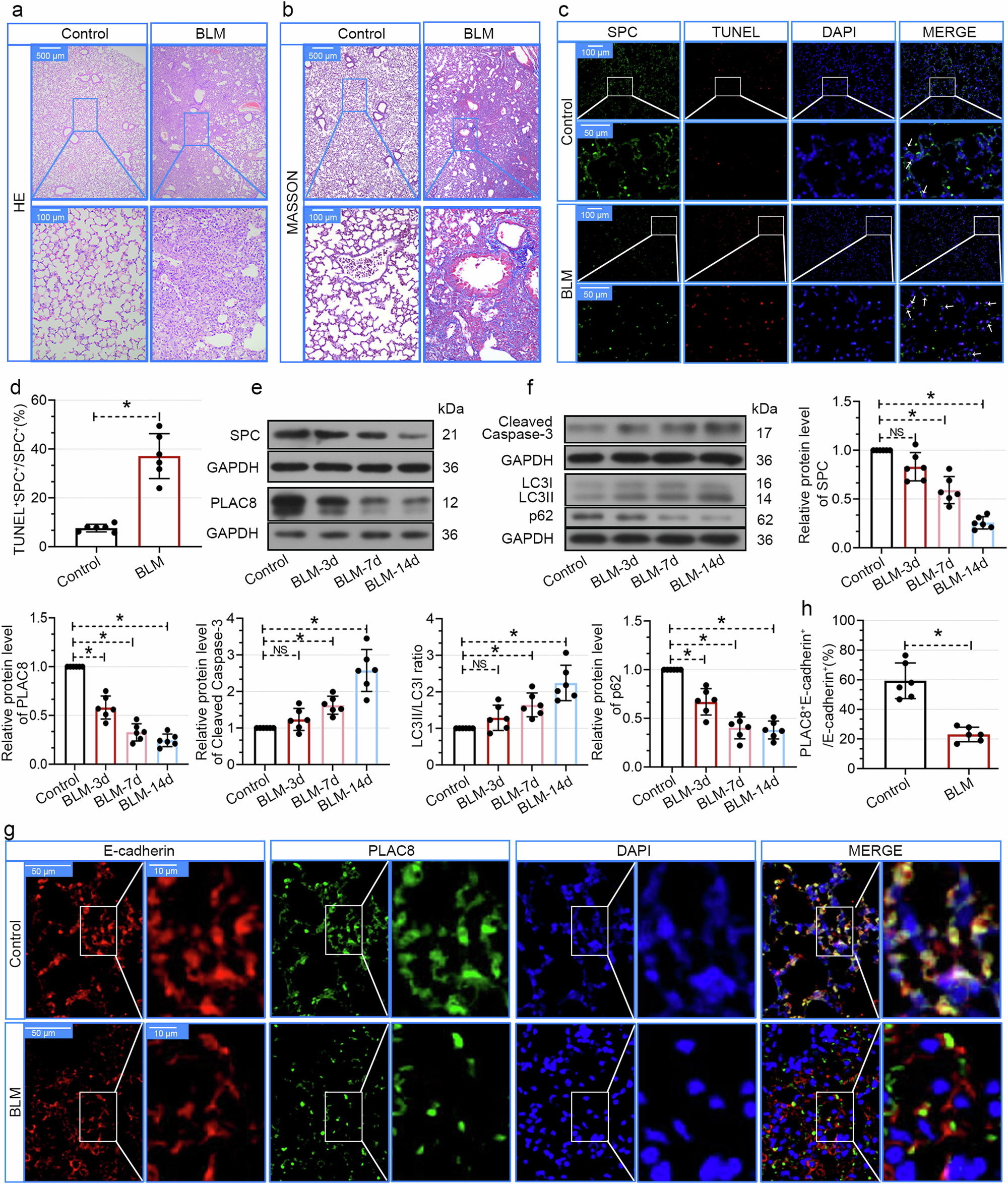
Fig. 2: PLAC8 is decreased in BLM-induced lungs in mice.

a, b Hematoxylin and eosin (HE) and Masson’s trichrome staining of lung tissues on day 14 post-BLM administration. c Immunofluorescence analysis of the Surfactant protein C (SPC, green) and TUNEL (red) in lung tissues. The white arrows were pointing to the double positive cells. d The percentages of double TUNEL + SPC+ positive cells in the SPC+ positive cells were determined. e, f Immunoblotting and semi-quantitative analysis of SPC, PLAC8, cleaved caspase-3, LC3, and p62 protein levels in lungs on indicated days after BLM treatment. g Immunofluorescence analysis of the PLAC8 (green) and E-cadherin (red) in lung tissues on day 3 after BLM treatment. h The percentages of double PLAC8 + E-cadherin + positive cells in the E-cadherin+ positive cells were determined. Data represent the mean ± SD (6 mice per group; representative of three independent experiments). Unpaired t-test applied for (d and h), and Tukey’s multiple comparison test after the one-way ANOVA was conducted for (e, f). *P < 0.05. NS non-significant.