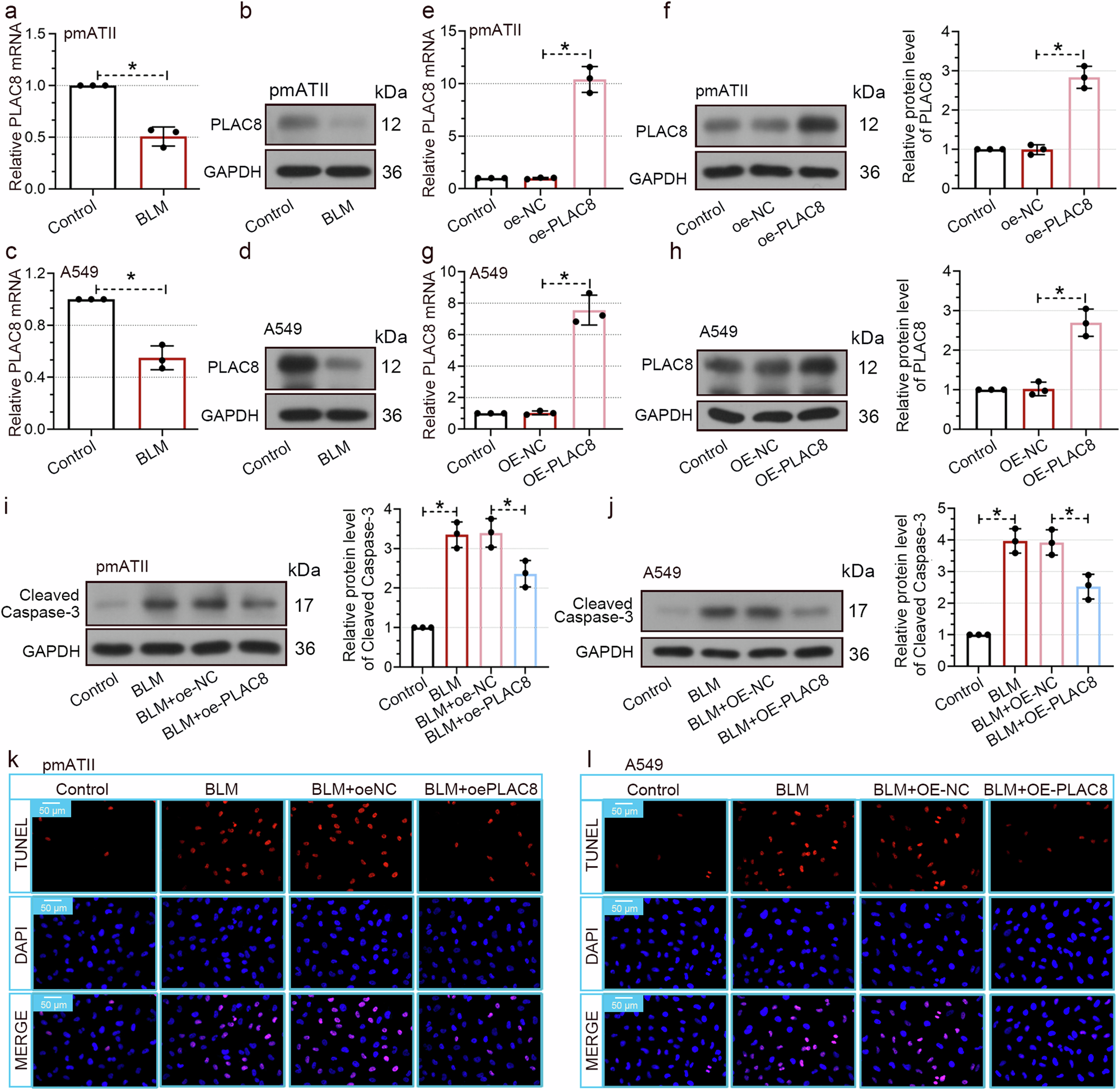
Fig. 3: Overexpression of PLAC8 inhibits BLM-induced apoptosis of pmATII cells and A549 cells.

a–d The pmATII cells and A549 cells were treated with 50 μM BLM for 24 h. RT-qPCR analysis and immunoblotting analysis of PLAC8 levels. e, f The mRNA and protein levels of PLAC8 in pmATII cells after infection of adenovirus containing the mouse PLAC8 overexpression vector (oe-PLAC8) or negative control (oe-NC). g, h The mRNA and protein levels of PLAC8 in A549 cells after transfection of PLAC8 overexpression plasmid (OE-PLAC8) or negative control (OE-NC). Immunoblotting analysis of cleaved caspase-3 protein levels in PLAC8-overexpressing pmATII cells (i) and A549 cells (j) after BLM treatment. Cell apoptosis was detected by TUNEL staining of pmATII cells (k) and A549 cells (l). Data represent the mean ± SD (n = 3 per group; representative of three independent experiments. Unpaired t-test applied for (a and c), and Tukey’s multiple comparison test after the one-way ANOVA was conducted for (e–j). *P < 0.05.