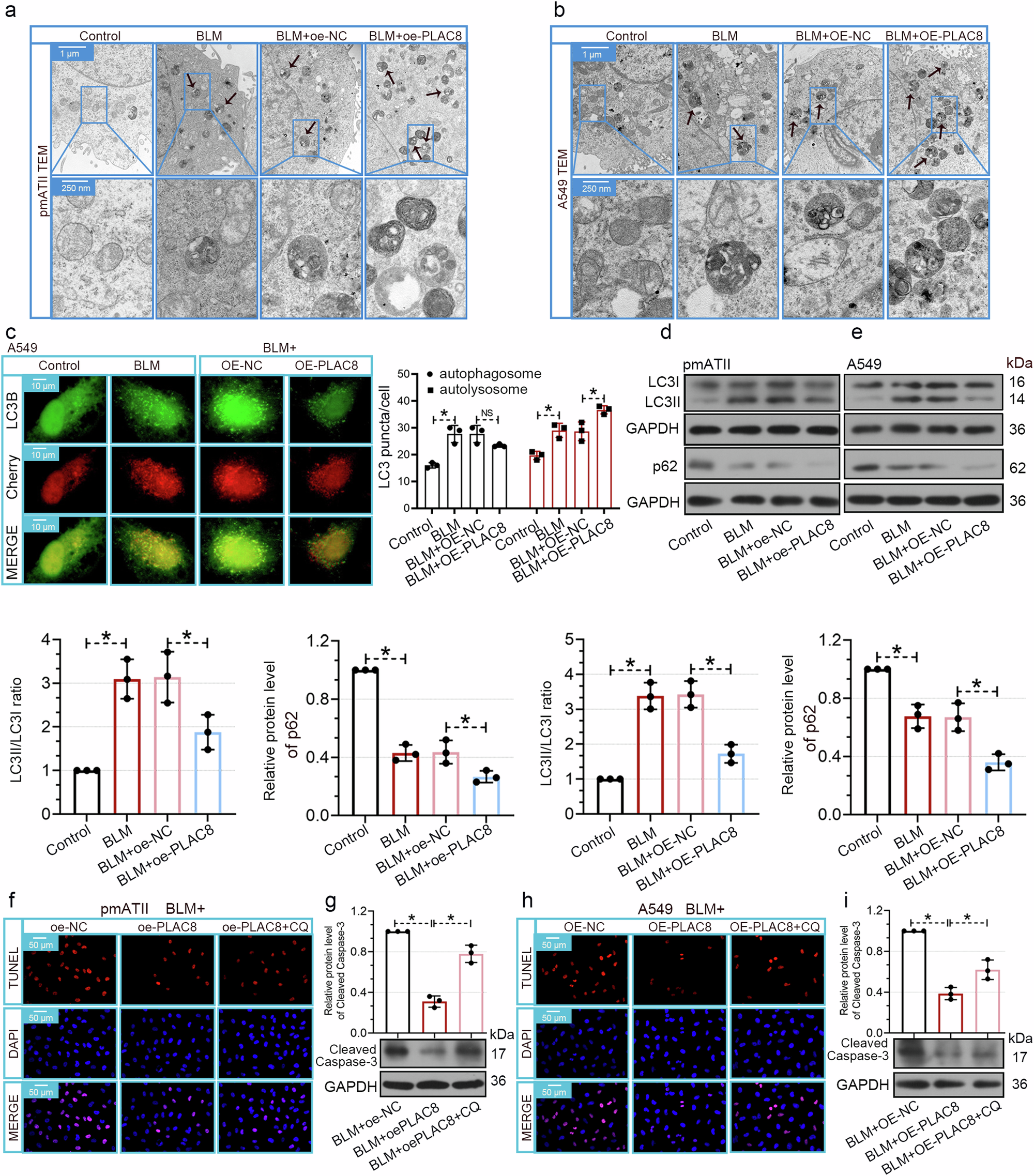
Fig. 4: Overexpression of PLAC8 facilitates autophagy in BLM-treated pmATII cells and A549 cells.

a, b Transmission electron microscopy (TEM) images of PLAC8-overexpressing pmATII cells and A549 cells following BLM treatment. c A549 cells were transfected with OE-PLAC8 or OE-NC and infected with adenovirus-containing a mCherry- EGFP-LC3B reporter, and cells then were treated with BLM for 24 h. Autophagic flux was measured by counting the LC3 puncta including yellow fluorescence dots (autophagosomes) and red fluorescence dots (autolysosomes) under a microscope. Immunoblotting analysis of LC3 and p62 protein levels in pmATII cells (d) and A549 cells (e). The PLAC8-overexpressed pmATII cells (f) and A549 cells (h) were treated with BLM and autophagy inhibitor CQ (20 μM) for 24 h, and cell apoptosis was detected by TUNEL staining. g, i Immunoblotting analysis of cleaved caspase-3 protein levels after BLM and CQ treatment. Data represent the mean ± SD (n = 3 per group; representative of three independent experiments. Tukey’s multiple comparison test after the one-way ANOVA was conducted for (c–i). *P < 0.05. NS non-significant.