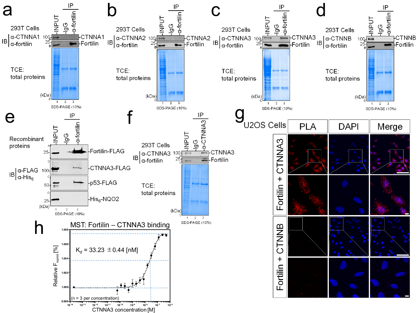
Fig. 1: Fortilin physically binds CTNNA3.

IP immunoprecipitation, IB immunoblot, TCE 2,2,2-trichloroethanol, α-fortilin anti-fortilin antibody (Ab), α-CTNNA1 anti-CTNNA1 Ab, α-CTNNA2 anti-CTNNA2 Ab, α-CTNNA3 anti-CTNNA3 Ab, α-CTNNB anti-CTNNB Ab, α-FLAG anti-FLAG (DYKDDDDK) Ab, α-His6 anti-hexahistidine Ab, PLA proximity ligation assay, DAPI 4’,6-diamidino-2-phenylindole, MST microscale thermophoresis, Fnorml normalized fluorescence value, Kd dissociation constant. In vivo co-IP experiments in which fortilin was immunoprecipitated from 293T total cell lysates by α-fortilin Ab and the presence of co-immunoprecipitated catenin family proteins, namely (a) CTNNA1, (b) CTNNA2, (c) CTNNA3, and (d) CTNNB, was assessed by immunoblot analyses using α-CTNNA1, α-CTNNA2, α-CTNNA3, and α-CTNNB Abs. e Co-IP experiments using recombinant proteins where recombinant human FLAG-tagged fortilin protein was immunoprecipitated by α-fortilin Ab. Successful IP of fortilin as well as successful co-IP of FLAG-tagged CTNNA3 was confirmed by immunoblot analysis using α-FLAG Ab. f Reverse co-IP experiment in which CTNNA3 was immunoprecipitated from 293T total cell lysates by α-CTNNA3 Ab, and the presence of co-immunoprecipitated fortilin was assessed by immunoblot analyses using α-fortilin Ab. In a–d, f, total protein was visualized by incorporating TCE into the gel. g PLA to show the fortilin-CTNNA3 interaction. Top panels: PLA was performed using rabbit α-fortilin and mouse α-CTNNA3 Abs in U2OS cells, and the nuclei were counterstained with DAPI (blue). Red dots indicate that fortilin and CTNNA3 are located within 30 nm of each other. Bottom panels: PLA was performed using rabbit α-fortilin and mouse α-CTNNB mAbs in U2OS cells. No PLA (red) signals were observed. Each panel in rows 2 and 4 shows a magnified view of the white-boxed area in the panel above in rows 1 and 3, respectively, highlighting the specific interaction signals. Scale bar (long): 100 μm. Scale bar (short): 10 μm. h Miscroscale thermophoresis (MST) to characterize the fortilin–CTNNA3 interaction. Red-maleimide-labeled fortilin was mixed with varying concentrations (30 pM to 250 nM) of recombinant human CTNNA3 and loaded to the glass capillaries. Laser-induced, heat-mediated thermophoresis of fortilin, in the presence of varying concentrations of CTNNA3, was assessed using Monolith NT.115 Pico MST system (Nanotemper Technologies GmbH) and expressed as the relative Fnorml (%). The dissociation constants (Kd) were calculated using the Nanotemper analysis software based on the relative Fnorml values.