Abstract
The circadian clock genes are known important for kidney development, maturation and physiological functions. However, whether and how they play a role in renal regeneration remain elusive. Here, by using the single cell RNA-sequencing (scRNA-seq) technology, we investigated the dynamic gene expression profiles and cell states after acute kidney injury (AKI) by gentamicin treatment in zebrafish. The core clock genes such as per1/2 and nr1d1, which encode transcriptional repressors of the circadian system, are strongly induced in the proximal tubule epithelial cells (PTECs). By generating mutant zebrafish lines, we show that per1a and nr1d1 are required for proper renal regeneration, by facilitating the expression of renal progenitor cell (RPC) genes. In per1a and nr1d1 mutants, the expression of RPC genes and the number of RPCs were decreased, resulting in a marked delay in nephron regeneration. lima1a, which encodes a cytoskeleton binding protein that functions to negatively regulate epithelial to mesenchymal transition (EMT), is identified as the direct target of the clock proteins. Down-regulation of lima1a is associated with enhanced EMT, increased expression of cell migration- and RPC markers, and accelerated nephron regeneration. We propose that per1a and nr1d1 are important for the formation of nephrongenic RPCs by repressing lima1a. Our findings using zebrafish provide important insights into the roles of the clock genes in kidney repair.

Similar content being viewed by others
Introduction
Kidney health and function can be affected by many factors, including excessive exposure to environmental pollutants or antibiotic medications. Acute kidney injury (AKI), a common and severe disease, may affect all segments of the nephron tubules, but the proximal tubule epithelial cells (PTECs) suffer the most injury due to their high metabolic activities1,2. Repairing the cells requires the dedifferentiation, proliferation, and migration of surviving PTECs to replace dead cells after AKI3,4,5,6.
Compared to mammals, zebrafish have a remarkable capacity to regenerate the injured kidney. Zebrafish renal regeneration can be largely divided into four stages: First, the PTECs die by chemical or physical injuries, accompanied by the early response and inflammation reaction; Second, the survived tubular epithelial cells (TECs) undergo a series of cellular events, including epithelial to mesenchymal transition (EMT)7, dedifferentiation, and metabolic reprogramming8,9; Third, renal progenitor cells (RPCs), marked by lhx1a and wt1b, proliferate and re-differentiate to repair the damaged nephrons via a mesenchymal to epithelial (MET) process10,11,12; Fourth, the renal regeneration is terminated after the restore of epithelial cell morphology and the nephron function. Despite the recent progress in the field, many outstanding questions remain to be answered. For instance, what are the upstream regulators or signal molecules for stimulating the proliferation and migration of lhx1a+ RPCs? Fibroblast growth factors (Fgfs) and WNT, which are EMT inducers, have been shown to play major roles in the formation and migration of RPCs13. Of note, Fgfs are induced specifically in TECs at 3 dpi, when dedifferentiation- and mesenchymal markers, such as vimentin (vim) are predominantly expressed14. These observations raise a possibility that injured TECs acquire stem cell-like properties during dedifferentiation and EMT, then migrate to regenerate the nephrons15.
LIM domain and actin-binding protein 1 (LIMA1), also known as Epithelial protein lost in neoplasm (EPLIN), encodes an actin-binding cytoskeletal protein containing a LIM structural domain16,17. LIMA1/EPLIN is a well-known cytoskeletal regulator, that links the cadherin–catenin complex to the actin cytoskeleton and enhances the bundling of actin filaments by inhibiting its depolymerization. In mice, LIMA1 protein has been shown to be expressed in renal PTECs and glomeruli cells, where it modulates cell adhesion and movement, likely regulated by FGF/ERK-mediated phosphorylation18,19. In humans, LIMA1 has been identified as one of the hub genes that are linked with kidney disease20. In fact, LIMA1 is a known negative regulator of EMT21,22,23, an essential process in kidney regeneration24.
The kidney is one of the top organs that display rhythmically expressed genes in vertebrates. Many renal functions, including electrolyte excretion, blood flow, and filtration, exhibit circadian rhythms and are under circadian regulation25,26,27,28,29,30, and dysfunction of the circadian clock can lead to various renal disease conditions31. The relationship between circadian genes and kidney diseases/regeneration has been studied32,33,34,35. In particular, the expression of molecular clock genes is up-regulated in a subset of damaged proximal tubular epithelial cells, the so-called PT circadian population36. In this work, we found that genes encoding transcriptional repressors of the circadian clock, including per1/2 and nr1d1, were induced by AKI, in particular in PTECs. By generating clock gene mutants, we provided compelling evidence that per1a and nr1d1 are required for proper nephron regeneration through regulation of actin cytoskeleton via repressing lima1a. By generating lima1a mutants, we showed that lima1a mutant exhibited opposite phenotypes to nr1d1 and per1a mutants, revealing the presence of an antagonistic role of clock genes and lima1a in kidney regeneration.
Results
scRNA analysis of kidney cells
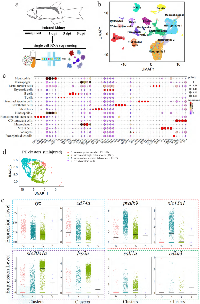
To induce the AKI, 5-month-old zebrafish were intraperitoneally injected with 80 ng/mg of gentamicin, an established nephrotoxin37. Nephron damage was evidenced at 1 dpi (day post-injection) by white casts of dead epithelial tissue excreted by the injured fish, loss of expression of the proximal tubule (PT) marker slc20a1a, and failure to uptake the fluorescent dextran (Supplementary Fig. 1a–d).
To explore the mechanisms underlying renal regeneration, non-injured and injured kidneys at 1, 3, and 5 dpi were subjected to single-cell RNA-sequencing (scRNA-seq) (Supplementary data 1). These time points were selected in order to explore the early molecular and cellular events that are critical for kidney repair (Fig. 1a). First, the scRNA-seq data from the non-injured kidneys were analyzed. After quality control filtering, a total of 18,361 cells (n = 2) were obtained, and 1500 genes were detected in each single cell on average. Unsupervised clustering analysis was performed, and the uniform manifold approximation and projection (UMAP) revealed a total of 16 major clusters (Fig. 1b). Based on the cell-type specific markers, the identity of the individual clusters was determined (Fig. 1c). Kidney cells can be grouped into seven major cell lineages: nphs2 expressing podocytes, slc12a1/slc20a1a expressing nephron epithelium, gata3 expressing pronephric duct cells, mpx and c1q expressing immune-related cells, itln1 expressing mucin cells, cdh5 and sele expressing vascular endothelium, and col1a2 expressing stromal/fibroblast cells38. The nephron epithelium contained mainly two clusters: (a) the proximal tubule epithelial cells (PTECs), defined by the expression of slc20a1a, slc13a1, and lrp2a and (b) the distal tubule epithelial cells (DTECs), marked by slc12a1 and slc12a3.
a Schematics of the study design. b UMAP embedding of scRNA-seq data. Using kidney marker genes, cells were annotated into the indicated 16 major clusters. PTECs: proximal tubular epithelial cells; DTECs: distal tubular epithelial cells; B cells: B lymphocytes; T cells: T lymphocytes; PDECs: pronephric duct cells; PD; podocytes; HSCs: hematopoietic stem cells. c Bubble plot displaying the cluster-enriched marker genes. d UMAP projection of uninjured/wild-type proximal tubular cells (PT), demonstrating four sub-clusters. Subcluster 0: the immune gene-enriched cells; subcluster 1: proximal straight tubular cells (PST); subcluster 2: proximal convoluted tubular cells (PCT); sub-cluster 3: the resident stem cell population. e Violin plots grouped by meta-clusters, demonstrating the subcluster-specific expression of the indicated genes. The dashed colored boxes were used to indicate the markers of the four subclusters. 0–3 of the X-axis: the subclusters 0, 1, 2, 3.
Next, the scRNA-seq data from the injured kidneys at different time points were analyzed. After quality control filtering, a total of 16,755 cells from 1 dpi kidneys; 21,565 cells from 3 dpi kidneys; and 17,745 cells from 5 dpi kidneys were obtained. An average of 1500 genes were detected in each single cell, indicating of high quality of our scRNA data. Analysis of UMAP showed that there was no cluster gain or loss by gentamicin treatment. Nevertheless, a dramatic change in the number of PTECs was observed (Supplementary Table 1), in line with the fact they suffer the most from injury.
A pseudo-time analysis showed that the PT cluster was at the start of the trajectory, supporting that PTECs contribute to renal regeneration (Supplementary Fig. 1e). We focused on the PT cluster (n = 1327) and performed the second-level clustering in uninjured kidneys, which resulted in four subclusters (Fig. 1d; Supplementary Fig. 1f; Supplementary Table 2, Supplementary Data 2). The subcluster 0 (n = 164) was enriched for immune genes such as cd74a and lyz, indicative of a PT population with immune cell characteristics (Fig. 1e). The subcluster 1 (n = 529) was identified as the proximal straight tubule (PST) as it abundantly expressed PST markers slc13a1 and pvalb9. The subcluster 2 (n = 630) was identified as the proximal convoluted tubule (PCT) marked by slc20a1a, slc34a1a, and lrp2a. The subcluster 3 (n = 4) consisted of a small number of cells that expressed renal stem/progenitor cell markers such as sall1a1,39,40,41,42. This subcluster also expressed cell cycle inhibitor genes such as cdkn3, suggesting that the cell type was in a latent state in an uninjured condition (Fig. 1e). Based on the gene expression signature, we propose that the subcluster 3 might be a latent stem cell population43,44.
Dynamic gene expression of 4 PT subclusters
To understand how the surviving PTECs contribute to renal regeneration, we characterized the cellular and molecular dynamics of individual subclusters (Fig. 2a, b, Supplementary Fig. 2a–d). At 1 dpi, there was a huge loss of PST and PCT cell types, accompanied by a significant peak of cell proliferation of the immune gene enriched sub-population (the subcluster 0) (Fig. 2a; Supplementary Table 2). Induction of early response and stress genes (such as atf3, egr1/3, nfkb, and jun) was observed45, highlighting the immediate response of kidney to gentamicin (Fig. 2c, d; Supplementary Fig. 2c). Some glycolytic-related genes such as pdk2/4 and pkma were up-regulated (Fig. 2d; Supplementary Fig. 2c), which was in line with that there is a metabolic switch (from oxidative phosphorylation to glycolysis) during early stages of renal regeneration46. Moreover, there was an increased expression of transcription factor genes that are normally expressed during embryonic kidney development (Fig. 2d; Supplementary Fig. 2d), including sox9a and emx147,48, indicating that the surviving PTECs were undergoing dedifferentiation and resembled an “embryonic form” on a transcriptomic level. Interestingly, core clock genes such as per1/2 and nr1d1, which encode transcriptional repressors in the circadian system34, were induced (Fig. 2c, d). By contrast, bmal1a and clock1a, which encode transcriptional activators, remained lowly expressed.
a UMAP embedding of scRNA-seq data colored by time points highlights the progressive nature of 4 subclusters during regeneration. b UMAP embedding of all cells profiled during early stages of renal regeneration. c Violin plots showing dynamic expression of the indicated genes, grouped into markers of early response, RPCs, circadian clock and EMT. The colored boxes were used to highlight the indicated groups. 0–3 of the X-axis: the subclusters 0–3. d Heat map showing the dynamic expression of the indicated genes, grouped into 8 categories that are shown on the upper right corner. e GO terms of the enriched genes at 1 and 3 dpi.
At 3 dpi, a robust cell proliferation of the subcluster 3 was observed, accompanied by increased expression of pcna, a cell proliferation marker and havcr1/kim1, a renal injury and repair marker (supplementary Fig. 2d), suggesting that the latent stem cells went from quiescent to activation state and participated in renal repair. Meanwhile, the expression of mesenchymal markers, such as cdh2/N-cad and vimentin was increased, indicative of EMT in the surviving PTECs (Fig. 2c, d). At 5 dpi, co-expression of RPC markers (lhx1a and wt1b) and renal transporter genes (the slc family members) was observed, suggesting that a portion of lhx1a+ RPCs are derived within PTECs, which are already involved in nephron repair (Fig. 2d). Consistently, gene ontology (GO) enrichment analysis of day 1 up-regulated genes showed terms, such as circadian regulation of gene expression, response to stress, and regulation of immune system, and GO analysis of day 3/5 up-regulated genes showed terms, such as regulation of cell proliferation, regulation of epithelial development, transmembrane and sodium ion transport, and renal system process (Fig. 2e; Supplementary Fig. 2e).
Next, whole mount in situ hybridization (WISH) was performed to verify the expression of the above-mentioned gentamicin-induced genes (Fig. 3a–d; Supplementary Fig. 3a). In uninjured control kidneys, these genes were barely expressed. After gentamicin treatment, they were induced, exhibiting peaks at different time points. To substantiate this, bulk RNA-sequencing for kidneys at 1, 3, 5, 7 dpi was performed (Supplementary Data 3). The results were consistent with that revealed by our scRNA analysis (Fig. 3e; Supplementary Fig. 3b). For instance, the molecular clock genes per1/nr1d1 were significantly induced at 1 dpi.
a WISH image of the indicated circadian clock genes. b WISH images of the indicated dedifferentiation genes. c WISH images of the indicated early response genes. d WISH images of the RPC genes. e Plots showing the dynamic expression of the indicated genes during a time course of 7 days after AKI, based on 3 bulk RNA-seq replicates. Log2 FC: the log2 fold change of the indicated gene’s expression at the indicated time points relative to day 0 (uninjured kidneys). P-values were indicated to show statistical significance. WISH experiments were repeated three times, and shown were representative data.
The above results confirmed the coordinated and progressive nature of renal regeneration2 but additionally highlighted two key observations: the circadian clock genes are induced in PTECs at 1 dpi, and RPC marker genes are expressed within PTECs at 5 dpi. The latter observation is in accordance with the notion that intrinsic TECs are responsible for nephron repair46,49, and the former implied that the molecular clock genes are important for kidney regeneration.
per1a and nr1d1 are required for proper renal regeneration
We examined every 4 h for the expression of the core clock genes in zebrafish kidneys before/after gentamicin treatment. In the kidneys of zebrafish injected with PBS, the core clock genes were rhythmically expressed (Fig. 4a). bmal1a and clock1a displayed peaks at ZT12 and troughs at ZT0, respectively. per1a and nr1d1 were moderately expressed, showing antiphase patterns: per1a displayed a peak and a trough at ZT8 and ZT20, respectively, whereas nr1d1 displayed a peak and a trough at ZT20 and ZT8, respectively. After gentamicin treatment, per1a, per2 and nr1d1 were significantly induced (P < 0.05). By contrast, the expression of bmal1a and clock1a was barely altered (Fig. 4a, b).
a qRT-PCR results showing the rhythmic expression of the indicated clock genes at 8 h time points over 48 h, with and without gentamicin (Gent) treatment. The green and red colors were used to represent the average values of two replicates (each with three biological repeats). The dashed black lines indicated the median values of mRNA levels. qRT-PCR was repeated at least four times, and shown were two replicates. b Quantification of panel a, based on the median values of mRNA levels. P-values for each panel were indicated to show the statistical significance.
To investigate the function of the clock genes, we generated per1a and nr1d1 mutants by using the CRISPR/Cas9 technology50,51. Two mutant alleles for each gene were identified, as revealed by genotyping (Supplementary Fig. 4a, b). per1a−/− and nr1d1−/− embryos were normal and can be raised up to adults. The size and the morphology of kidneys were comparable between adult controls and mutants50 (Supplementary Fig. 4c). WISH experiments showed that gentamicin-induced per1a and nr1d1 expression at 1 dpi was abolished in the respective mutants (Supplementary Fig. 4d). We monitored the temporal expression of the core clock genes in per1a and nr1d1 mutants after gentamicin treatment. Compared to wild-type controls, per1a and nr1d1 were significantly down-regulated (P < 0.05) (Fig. 4a, b; Supplementary Fig. 4e, f).
To explore whether per1a and nr1d1 are important for kidney repair, dextran uptake experiments were performed. In wild-type animals, approximately 65% and 80% of nephrons displayed fluorescent dextran at 7 and 10 dpi. By contrast, the percentage was merely 19% and 35% in nr1d1 mutant kidneys, respectively (Fig. 5a, b). Similar results were observed for per1a mutants. HE staining and WISH experiments confirmed that nephron repair was affected or delayed in the absence of per1a and nr1d1 (Fig. 5c, d; Supplementary Fig. 5a).
a Representative dextran fluorescent signals of kidneys at the indicated time points, in control, per1a−/−, and nr1d1−/− zebrafish. The ability to uptake dextran was used to indicate the regenerated nephrons. b Quantification of panel a (n = 3–5 different regions of each group), showing the percentage of fluorescent nephrons. c HE staining results of kidneys at the indicated time points, in control, per1a−/−, and nr1d1−/− animals. Black arrow heads: normal tubules, and red stars: damaged tubules. d Quantification of panel c (n = 4–5 different regions of each group), to show the renal recovery dynamics after AKI. The PT injury score is used to show the percentage of abnormal PTs. e Pax2a and Pcna double-staining images of kidneys from control, per1a−/−, and nr1d1−/− animals at 5 dpi. White arrows: Pax2a and Pcna double positive single cells. White box with the dashed line: Pax2a expressing RPC aggregates, which were zoomed in on the right corner. f Quantification of panel e (n = 4–5 different regions of each group), with p-values. Gent: gentamicin. The IF and HE were repeated three times, and shown were representative data. p-values for each panel were indicated to show the statistical significance.
To determine whether the mutants are permanently defective in renal regeneration or they can catch up, dextran uptake and HE staining experiments at 15 and 30 dpi were performed. The results showed that the percentage of nephrons with fluorescent dextran was still lower in mutants than in controls, and the PT injury scores remained higher (Supplementary Fig. 5b, c). HE staining showed similar results (Supplementary Fig. 5d, e).
Next, double immunofluorescence (IF) staining was performed using Pax2a and Pcna antibodies. Pax2a is a marker of aggregating RPCs1. The results showed that the average percentage of Pax2a+ Pcna+ cells in mutant kidneys was merely 1/2 of that in controls (Fig. 5e, f).
The observed phenotypes could be due to exaggerated kidney damage and/or an increase in apoptosis by loss of per1a and nr1d1. IF staining was performed using antibodies against Kim1, a renal injury marker. At 1/3 dpi, Kim1 expression was similar between control and mutant kidneys (Supplementary Fig. 5f, g). TUNEL experiments showed that apoptosis was comparable between mutant and control kidneys (Supplementary Fig. 5h, i). Thus, kidney injury and apoptosis were not affected by loss of per1a and nr1d1.
Taken together, we concluded that renal regeneration is dependent on per1a and nr1d1. Loss of per1a and nr1d1 causes a decrease in the number of Pax2a+ nephrogenic RPCs, resulting in kidney repair deficits.
Identifying lima1a as a clock target gene
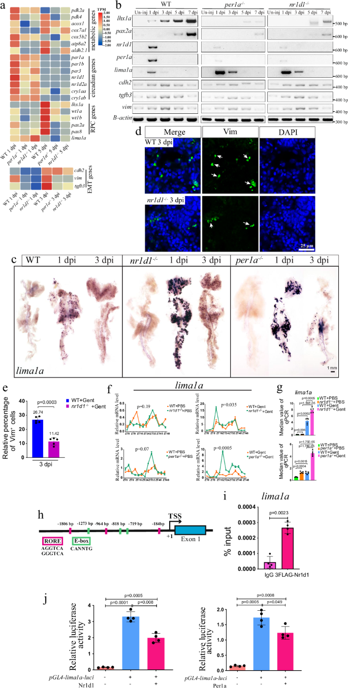
To investigate the mechanism by which the molecular clock genes control renal regeneration, bulk RNA-sequencing was performed for 1, 3, 5 dpi kidneys from wild type, per1a−/−, and nr1d1−/− zebrafish (Supplementary Data 4). The differentially expressed genes (DEGs) at each time point were identified (Fig. 6a; Supplementary Fig. 6a). KEGG enrichment analysis of the down-regulated DEGs at 1 dpi showed the terms such as circadian rhythms, Nf-kB signaling pathway, and metabolism (Supplementary Fig. 6b). KEGG enrichment analysis of the down-regulated DEGs at 3/5 dpi showed the enrichment terms such as ECM–receptor interaction, trans-endothelial migration and metabolism. Specifically, EMT markers such as cdh2/N-cad and vimentin were down-regulated in mutant kidneys. Remarkably, there was a marked down-regulation of RPC marker genes such as lhx1a and wt1b (Fig. 6a, Supplementary Fig. 6c).
a Heat map showing the expression of indicated genes, based on three replicates. The mesenchymal genes were placed at the bottom, and other genes were on the top. b Gel images of RT-PCR results for the indicated genes, in kidneys at the indicated time points of control, per1a−/−, and nr1d1−/− zebrafish. The RT-PCR was repeated three times, and shown were representative data. c WISH results showing the expression of lima1a at the indicated time points of control, per1a−/−, and nr1d1−/− zebrafish. WISH was repeated three times. d IF staining images of Vimentin (Vim) in 3 dpi control and nr1d1 mutant kidneys. IF experiments were repeated at least two times. e Quantification of panel d, showing the percentage of Vim+ cells. f qRT-PCR results showing the rhythmic expression of the indicated clock genes at 8 h time points over 48 h, with and without gentamicin treatment. qRT-PCR was repeated three times, and shown were representative data. g quantification of panel e. h Cartoon showing the features of lima1a gene promoter. i ChIP-PCR results showing the enrichment of Nr1d1 at lima1a promoter. The ChIP experiments were repeated two times. j Luciferase assay showing lima1a promoter activities in the presence or absence of Per1a (right) and Nr1d1 (left). The Luciferase experiments were repeated two times. p-values for each panel were indicated to show the statistical significance. ANOVA was used to test the statistical significance when multiple comparisons were conducted.
To confirm the RNA-seq results, RT-PCR, IF and WISH experiments were performed. The results confirmed that the expression of mesenchymal and RPC marker genes was decreased in clock gene mutant kidneys compared to controls (Fig. 6b–e). EMT and RPCs are known important for kidney regeneration. We concluded that per1a and nr1d1 control renal regeneration via the regulation of EMT and RPC genes.
The simplest explanation would be that the circadian clock proteins directly regulate the expression of mesenchymal and RPC marker genes. However, Per1a and Nr1d1 are known to function as transcriptional repressors in the circadian system, which excludes the mesenchymal and RPC markers as their direct targets. In searching for candidate genes, the lima1a gene, a negative regulator of EMT that is shown to be expressed in PTECs in mice, was of great interest to us for a few reasons. First, the expression of lima1a was reversely correlated to that of per1a and nr1d1 and was increased in per1a and nr1d1 mutant kidneys (Fig. 6a–c). Second, lima1a is a known negative regulator of EMT, and its expression preceded and negatively correlated to that of mesenchymal and RPC marker genes (Fig. 6a–e). Third, Lima1 is a key regulator of the cytoskeleton, the remodeling of which is known to affect wound-healing efficacy52. We speculated that per1a and nr1d1 may control renal regeneration through the regulation of cytoskeleton remodeling or EMT via lima1a. To explore this, we first asked whether lima1a is rhythmically regulated by Per1a and Nr1d1, by examining its temporal expression patterns. In wild-type zebrafish, lima1a was moderately expressed, displaying a rhythmic expression pattern with a peak at ZT12 (Fig. 6f). After gentamicin treatment, lima1a was induced in both wild-type and clock mutant kidneys, and the phase of circadian rhythm was comparable (Fig. 6f, g). However, lima1a levels were much higher in clock mutant kidneys than in controls (Fig. 6b, f, g).
Examination of DNA sequences upstream of the TSS of the lima1a gene revealed the presence of multiple E-box and RORE sites (Fig. 6h), suggesting that clock factors suppress lima1a by directly binding to its promoter. To investigate this, we injected mRNAs encoding 3×FLAG-tagged Nr1d1 into 1-cell stage of zebrafish embryos and performed chromatin immunoprecipitation (ChIP) experiments with FLAG antibodies. The results showed that FLAG-Nr1d1 can occupy lima1a promoter (Fig. 6i; Supplementary Fig. 6d).
Next, we made the pGL4-lima1aLuc reporter construct and transfected it with plasmids encoding Nr1d1 and Per1a into HEK293T cells. The luciferase activities were measured, and the results showed that overexpression of Nr1d1 and Per1a decreased lima1a promoter activities (Fig. 6j, Supplementary Fig. 6e). Taken together, we propose that lima1a is a direct target of Per1a and Nr1d1.
Lima1a inhibits renal regeneration
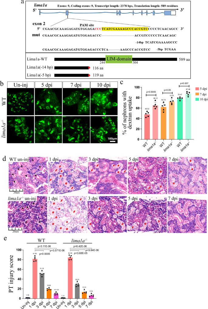
To study the functional role of lima1a, we generated zebrafish mutant lines using the CRISPR/Cas9 technology. We designed gRNAs against the exon 2 of the lima1a gene. 5 and 14 bp deletions were identified, as revealed by genotyping (Fig. 7a). The mutations will lead to truncated proteins of 116/119 aa without functional domains. The maternal zygotic lima1a mutant embryos were morphologically normal and could be raised up to adults with normal kidney morphology.
a CRISPR/cas9 design and the resulting in mutant alleles for lima1a. Upper: the design of CRIPSR/Cas9 and DNA sequencing results; lower: cartoon showing the full-length and respective truncated proteins. b Representative dextran fluorescent signals of kidneys at the indicated time points, in control and lima1a−/− animals. un-inj: uninjured. Green signals: dextran labeled PT. The experiments were repeated three times, and shown were representative images. c Quantification of panel b (n = 3–5 different regions of interest per group), showing the percentage of fluorescent nephrons. d HE staining images of kidneys at the indicated time points, in control and lima1a−/− animals. Black arrow heads: normal tubules, and red stars: damaged tubules. un-inj: uninjured. e Quantification of panel d (n = 4–5 different regions of interest per group), to show the renal recovery dynamics after AKI. The PT injury score is used to show the percentage of abnormal PTs. HE staining experiments were repeated three times, and shown were representative images. p-values for each panel were indicated to show the statistical significance.
To investigate whether hypomorphic, presumable loss-of-function alleles were created, WISH was performed in control and lima1a mutant kidneys. The results showed that lima1a expression at 1 dpi was barely detected in mutants compared to controls (Supplementary Fig. 7a). Lima1a expression at the protein level was not assessed, as zebrafish-specific antibodies were not available.
Next, dextran uptake experiments were performed for 5-month control and lima1a mutant zebrafish following gentamicin treatment. At 5 dpi, ~46% of nephrons were fluorescent in control kidneys, while this was increased to 65% in lima1a mutant kidneys (Fig. 7b, c; Supplementary Fig. 7a). Similar results were observed at 7/10 dpi. HE staining results confirmed that nephrons were better repaired in lima1a mutants than in controls (Fig. 7d, e). Based on the data, we concluded that lima1a is a negative regulator of renal regeneration, and its loss accelerates the regeneration process.
Lima1a controls RPC genes via EMT
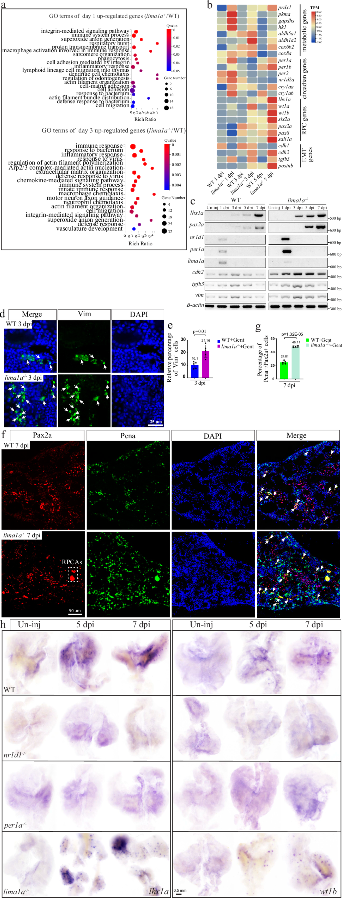
To explore how lima1a is involved in renal regeneration, bulk RNA-sequencing was performed for 0, 1, 3, 5 dpi kidneys from wild type and lima1a mutant zebrafish (Supplementary Data 5), and the DEGs at each time point were identified. Approximately 2000 DEGs (fold change > 2; P < 0.05) were identified at 1 dpi (Supplementary Fig. 8a). GO enrichment analysis of the up-regulated DEGs at 1 dpi showed the terms, such as superoxide anion generation, actin filament organization, cell adhesion and migration, and stress response (Fig. 8a). Approximately 1800 and 2900 DEGs (fold change > 2; P < 0.05) were identified at 3 and 5 dpi, respectively (Supplementary Fig. 8a). GO enrichment analysis of the up-regulated DEGs at 3 and 5 dpi showed the terms such as Arp2/3-mediated actin nucleation, regulation of actin cytoskeleton, cell migration, and extracellular matrix organization (Fig. 8a, Supplementary Fig. 8b). The results were in line with that Lima1 is an actin cytoskeletal regulator18,19.
a GO terms of up-regulated genes between control and lima1a−/− kidneys at 1 and 3 dpi. b Heat map showing the expression levels of the indicated genes at the indicated time points. The RNA-seq was repeated two times, and shown were the average of the two. c Representative gel images of RT-PCR products showing the dynamic expression of the indicated genes at the indicated time points. The PCR experiments were repeated three times. d IF staining images showing the expression of Vimentin in control and lima1a−/− kidneys at the indicated time points. White arrows: Vimentin labeled cells. The experiments were repeated two times and shown were representative. e Quantification of panel d, showing the percentage of Vim+ cells. f IF staining images showing the expression of Pax2a and Pcna in control and lima1a−/− kidneys at 7 dpi. White dashed box: Pax2 expressing RPC aggregates, and white arrows: proliferating Pax2-positive cells. The experiments were repeated three times and shown to be representative. g Quantification of e (n = 5 different regions of interest per group). h Representative WISH images showing the expression of the indicated RPC marker genes at the indicated time points in control and mutant kidneys. The experiments were repeated three times and shown were from one randomly selected experiment. p-values for each panel were indicated to show the statistical significance.
Compared to controls, lima1a mutant kidneys displayed an accelerated downregulation of epithelial E-Cadherin (cdh1) and upregulation of mesenchymal N-cadherin (cdh2) and postn after AKI (Fig. 8b). The observation suggested that lima1a is a regulator of EMT during kidney regeneration18,53. To confirm this, RT-PCR and IF experiments were performed (Fig. 8c–e). The results confirmed that lima1a is a negative regulator of EMT.
Importantly, the expression of RPC markers was markedly increased in lima1a mutant kidneys compared to controls, similar to that of the mesenchymal markers (Fig. 8c–h; Supplementary Fig. 8c, d). This observation suggested that lima1a is involved in the regulation of RPC markers or the formation of RPCs via modulation of EMT, an essential biological process required for kidney regeneration15.
Interestingly, lima1a loss led to an increased expression of circadian genes such as per1a and nr1d1 (Fig. 8b). The data indicated that lima1a functions to repress circadian clock genes during renal regeneration, showing that antagonism of lima1a and nr1d1/per1a is at work at early stages of kidney regeneration. Consistently, lima1a mutant kidneys exhibited opposite phenotypes to nr1d1 and per1a mutants (Figs. 6a, b; 8b–h).
Lima1a inhibition rescues the kidney repair defects in cock gene mutants
If nr1d1/per1a controls renal regeneration through suppression of lima1a, lima1a inhibition should rescue the nephron repair deficits in the clock gene mutants. To investigate this, per1a and lima1a mutants were crossed, and per1a−/− lima1a+/− fish were obtained. Next, dextran uptake experiments were performed in control, per1a−/−, and per1a−/− lima1a+/− fish, which were treated with gentamicin. The results showed that the percentage of dextran-positive nephrons after AKI was significantly higher in per1a−/− lima1a+/− kidneys than in per1a−/− mutants (Supplementary Fig. 9a, b). Similar results were obtained by HE staining (Supplementary Fig. 9c, d).
Discussion
It is now widely accepted that renal regeneration occurs predominantly from tubular epithelial cells that reside within the injured kidney, with minimal contribution from extra-renal cells1,49. Although we identified a sall1a and cdkn3-expressing renal stem/progenitor cell sub-population by scRNA analysis, we primarily focused on how the survived PTECs contribute to renal regeneration. We found that RPC markers such as lhx1a and wt1b were highly induced within PTECs at 5 dpi. This is accompanied (preceded) by increased expression of mesenchymal markers (concomitant with decreased expression of epithelial markers). Based on these observations, we hypothesized that the mesenchymal-like lhx1a+ RPCs might be derived from tubular epithelial cells through EMT. In fact, previous work has suggested that EMT is involved in the formation and migration of lhx1a+ RPCs3,14. We propose that Lima1, a cytoskeleton-binding protein that functions to negatively regulate EMT, plays a key role in this process. Previous work has shown that Lima1 protein is expressed in renal PTECs and glomeruli cells and modulates cell adhesion and movement19. By generating lima1a mutants, we demonstrated that the renal regeneration process was accelerated, concomitant with increased expression of circadian clock-, cell migration-, EMT-, and RPC marker genes. Our results thus support a scenario, where the surviving PTECs acquire stem cell-like properties during dedifferentiation and EMT to become lhx1a+ RPCs, which then migrate to regenerate the nephrons.
We found that per1a and nr1d1 are induced with PTECs soon after AKI, which is important for proper renal regeneration. In per1a and nr1d1 mutant kidneys, mesenchymal and RPC marker genes were down-regulated, which strongly indicated that the clock genes contribute to nephron regeneration by regulation of EMT and the formation of RPCs. Per1 and Nr1d1 are transcriptional repressors of the circadian system, excluding that they directly regulate the mesenchymal and RPC marker genes. By RNA-seq, ChIP, and IF analyses, we identified lima1a as the direct target of the clock proteins. Lima1 is a well-known cytoskeleton regulator. Our work thus provides an additional mechanistic explanation of how the circadian clock regulates actin cytoskeleton remodeling for tissue regeneration54. The actin cytoskeleton pathway has been shown to modulate the expression of clock genes and the circadian clock55. We found that lima1a mutant kidneys exhibited opposite phenotypes to nr1d1 and per1a mutants (Figs. 6a, b; 8b, c), which indicated that lima1a and nr1d1/per1a antagonize each other during renal regeneration.
Previous work has shown that the molecular clock is associated with renal injury/regeneration, by regulation of early stress response, inflammatory reaction, and metabolism. Our results provided additional evidences that the circadian clock genes or proper circadian rhythms are important for kidney repair by regulating the expression of RPC genes or the formation of nephrongenic RPCs.
In summary, our work has four key findings. First, the lhx1a+ RPCs can be derived from surviving PTECs via EMT. Second, regulation of actin cytoskeleton and EMT is important for kidney regeneration via lima1a. Third, circadian clock genes promote renal regeneration by regulating the formation of RPCs. Fourth, there is an antagonistic role of clock genes and lima1a in kidney regeneration. Nevertheless, this work has limitations. The study was designed to focus on the hypothesis that injured TECs acquire stem cell-like properties and contribute to nephron repair, so the type of nephron regeneration (stem cell neonephrogenesis vs. repair of existing tubules) was not discussed. How Nr1d1/Per1-mediated circadian clock or day/night cycle plays a role in renal regeneration remains to be investigated. Alternatively, these clock factors may control lima1a expression through a non-circadian role (as a transcriptional repressor). In the future, it will be important to investigate these in more detail.
Methods
Zebrafish maintenance
Zebrafish were obtained from the China Zebrafish Resource Center, Institute of Hydrobiology, Wuhan, China. Fish were maintained in a 14 h light/10 h dark cycle. Adult zebrafish aged between 5 and 12 months were used for the experiments, and sex ratios were used equally. The AB strain of zebrafish served as the WT control for this study. And mutants were constructed in AB background.
Generation of mutant zebrafish lines by CRISPR/Cas9
The zebrafish mutant alleles were generated by the CRISPR/Cas9 system. Two guide RNA were designed on exon2 and exon5 for the nr1d1 gene, and the target sequences were CCCAACCGTACCAGCCCTGTG, CCTCACCGGCTCCAACCTCCCC, respectively. The CRISPR/Cas9 target sequences for per1a and per1b were CCTCAACCTGTAGCTCACTGC and CCATGGGTATGGAGACAACGG, respectively. One guide RNA was designed for exon 2 of the lima1a gene, and the target sequences were CCCTCATCGAAAAGCCCACCG.
Briefly, gRNAs were synthesized using the commercial MEGA Shortscript T7 kit (#AM1354200, Ambion). 200 pg purified guide RNAs were mixed with 250 pg Cas9 protein (Invitrogen, A36498), and were injected into 1-cell stage embryos. Injected F0 embryos were raised to adulthood and genotyped to identify genetically mosaic mutants. The F0 mutant carriers were crossed with AB wild type to obtain F1 mutant fish. F1 adults were outcrossed to obtain F2 homozygous mutants. And at F3 generation screening out homozygotes using specific primers (Supplementary Data 6).
Acute kidney injury by gentamicin treatment
To induce acute kidney injury, 5–12-month-old adult wild-type and mutant zebrafish (average weight of 0.5 g) were injected with gentamicin (80 mg/kg body weight) at 10:00–11:00 a.m. Similar volume of PBS was injected and served as control. The kidneys were peeled from anesthetic animals at 1, 3, 5, 7, 10, 15 and 30 dpi. The kidneys from 8 to 10 animals per group or its sections were used for qRT-PCR, immunofluorescence (IF), and hematoxylin–eosin (H&E) staining analyses. At least three experimental repeats were performed.
RNA isolation and bulk RNA-sequencing
For bulk RNA-sequencing experiments, 8–10 kidneys were pooled at each time point, and total RNAs were isolated using the TRIzol reagent (Thermo Fisher Scientific, USA). RNA sample quality was checked by the OD 260/280 value using the Nanodrop 2000 instrument. The bulk RNA-seq experiments were of at least two technical repeats. The RNA library construction and sequencing were performed by the BGI Company, Shenzhen, China, with a BGI-500 system. The RNA-seq data were aligned to the zebrafish reference genome using HISTA2. Then, raw counts of all protein-coding genes were generated by FeatureCounts. Raw counts were normalized to transcript per million (TPM).
Differentially expressed genes (DEGs) were defined by FDR < 0.05 and a Log2 fold change > 1. For heatmap analysis, TPM was used, and the plot was made by pheatmap. Gene ontology (GO) analysis for differentially expressed genes (DEGs) was performed at https://geneontology.org (accessed on 23 November 2022).
qRT-PCR was used to detect the gene expression. All the qRT-PCR primers can be found in Supplementary Data 6.
Single-cell RNA-sequencing analysis
Single-cell RNA-sequencing was performed by the Gene Denovo Company, Guangzhou, China. Briefly, uninjured and injured kidneys at different time points were processed into single cells according to the manufacturer’s instructions (Document CG00055, 10X genomics), and single-cell profiles were determined by Chromium Single Cell 3′ (v2 Chemistry). Single Cell 3′ v2 libraries were generated using Single Cell 3′ v2 Reagent Kits according to the manual. The libraries were sequenced on the Illumina HiSeq Xten platform. Data were processed using Cell Ranger (v2.0.1) software. Cell counts were then used to map the reads to a reference zebrafish genome using STAR Aligner (v2.5.1b43). A digital gene expression matrix was 7 constructed from the raw sequencing data as described above. Downstream analyses were performed using Monocle 2v.2.6.023 software.
When classifying all filtered cells, we utilized the Seurat R package to obtain highly variable genes, which were used to perform principal component analysis (PCA). After that, significant PCs were identified with the JackStraw function in the Seurat R package, and were selected as the significant components for UMAP analysis. We set the clustering parameter resolution to 0.3 and perplexity to 100 for the function FindClusters in Seurat. To identify PT subclusters, we performed second-level clustering with the clustering and classification algorithm with default parameters.
For heatmap analysis, TPM was used, and the plot was made by pheatmap. We chose the top 2000 genes (average expression > 10 and FDR < 0.01) and divided them into two groups. We analyzed 2347 genes (average expression > 10, and FDR < 0.01) that are dynamically expressed along the pseudotime trajectory. Additional analyses were performed using the software https://www.omicsmart.com/home.html#/platfrom?id=1.
Analysis of rhythmic expression of clock genes
To determine the rhythmic expression patterns of genes of interest, kidneys were collected at 4-h zeitgeber time (ZT) points: ZT0 (light on), ZT4, ZT8, ZT12 (light off), ZT16, ZT20, ZT24, as indicated in Fig. 4. For each time point, kidneys from 8 to 10 adults were pooled for analysis. At least three replicates were included. Total RNAs were extracted from the kidneys, and cDNAs were made by the TransScript All-in-One First-Strand cDNA Synthesis Kit (#AT341-02). qRT-PCR was performed using the PerfectStart Green qPCR Super Mix kit (#TG-AQ601-04, Tansgen, China) on a Bio-Rad Thermal Cycler.
The data analysis was performed at https://biodare2.ed.ac.uk/ after loading the qRT-PCR data to BioDare2. For analysis of rhythmicity, we used the parameters: Input Data: linear dtr; Analysis Presets were Cosine 24 h 4 h. The mRNA expression levels were analyzed by the classic JTK-CYCLE. It was deemed rhythmic when p-value < 0.05. For period analysis, we used the parameters: Input Data: linear dtr; Expected periods were from 20 to 28; Analysis Method was the MFourFit.
Whole-mount in situ hybridization (WISH)
The RNA probes were used to detect the expression of slc20a1a, trpm7, slc12a1, slc12a3, lhx1a, wt1b, pax2a, irx3b, sox9a, sall1a, nr1d1, nr1d2a, per1a, per1b, clocka, bmal1a, per2, tnfrsf11b, cldnh, atf3, egr1, egr4, dusp1, dusp2, klf11b, and lima1a. Primers used for probe synthesis were provided in Supplementary Data 6. Templates for probe synthesis were PCR amplified from embryonic zebrafish cDNA using primers containing T7 RNA polymerase promoter sequence. Purified PCR products were in vitro transcribed and labeled using digoxigenin (DIG) RNA labeling Kit (Roche) according to the manufacturer’s protocol. cRNA probes were purified using mini Quick Spin RNA Columns (Roche) and stored at −80 °C with deionized formamide. WISH was performed following the standard protocol1.
PCR analysis
RT-PCR was used to detect the expression of genes of interest. The primers used were shown in Supplementary Data 6. Briefly, total RNAs were extracted from pooled kidneys from 8 to 10 zebrafish, using the TRIzol kit (Invitrogen, USA). At least three replicates were included. After cDNA synthesis from total RNAs, PCR was performed in a Bio-Rad instrument.
Immunofluorescence (IF) experiments
Anesthetic zebrafish were fixed with 4% PFA, and kidneys were peeled from the body wall. The kidneys were washed three times with PBS and dehydrated in sucrose solution (15% sucrose/PBS, 30% sucrose/PBS) for 2 h at 4 °C. Kidneys were mounted in Tissue-Tek OCT compound (#4583, Sakura) and sectioned to 30 μm thickness on a cryostat. Slides containing kidney sections were dried at room temperature for 30 min and washed 3 times for 5 min at room temperature with PBS. Sections on slides were blocked using 5% normal bovine serum (#A2153, Sigma Life Science) in PBS + 0.1% Triton-X100 (#V900502, VETEC) for 2 h. After wash, Primary antibodies, including anti-Pax2a (#ab229318, abcam, 1:1000), anti-Kim1 (#AF1817, R&D system, 1:1000), anti-Pcna (#GTX124496, GeneTex, 1:1000), anti-Vimentin (#OMA1-06001, Thermofisher, 1:1000), were added. Slides were washed 3 times with PBS for 5 min, followed by incubation in Alexa 488 or Alexa 555 (#A11008/A21428, Thermofisher, USA) secondary antibodies (1:500) for 2 h. The samples were counter-stained with DAPI (#D9542, Sigma, 1:1000) in 1×PBS at room temperature for 1 h. After 3 times washing with PBS, slides were mounted using an anti-fade mounting medium (#HY-K1042, MedChemExpress, China). Mounted slides were imaged with a Leica Confocal Microscope (TCS SP8 STED, Germany).
TUNEL assay
Apoptosis was examined by using the TUNEL Apoptosis Detection Kit (#40307ES20, YEASEN) according to the manufacturer’s instructions. Images were taken by a Leica Confocal Microscope (TCS SP8 STED, Germany).
ChIP experiments
ChIP experiments were performed according to the Agilent Mammalian ChIP-on-chip manual. Briefly, embryos injected with mRNAs encoding 3×FLAG-tagged Nr1d1 were processed into single cells and were fixed with 1% formaldehyde for 10 min at room temperature. The reactions were stopped by 0.125 M Glycine for 5 min with rotating. The fixed chromatin was sonicated to an average of (500–1000) bp (for ChIP-qPCR) using the S2 Covaris Sonication System (USA) according to the manual. Then Triton X-100 was added to the sonicated chromatin solutions to a final concentration of 0.1%. After centrifugation, 50 μl of supernatants were saved as input. The remainder of the chromatin solution was incubated with Dynabeads previously coupled with 5 μg ChIP grade FLAG antibodies (#F1804, SIGMA) overnight at 4 °C with rotation. The next day, after 7 times washing with the wash buffer, the complexes were reverse cross-linked overnight at 65 °C. DNAs were extracted by hydroxybenzene–chloroform–isoamyl alcohol and purified by a Phase Lock Gel (Tiangen, China). The ChIPed DNAs were dissolved in 100 μl distilled water. Quantitative real-time PCR (qRT-PCR) was performed using a Bio-Rad instrument. The enrichment was calculated relative to the amount of input as described. All experiments were repeated at least two times. The relative gene expression levels were calculated based on the 2−∆∆Ct method. The paired t-test was used for the statistical analysis. Data were shown as means ± SD.
Luciferase assay
A 2.6 kb lima1a promoter was amplified using the primer pairs below. The forward primer was GCTCGCTAGCCTCGAAGCGACCTTCTTGCCGTG, and the reverse primer was CCGGATTGCCAAGCTTGGCTGATCACTGTCGCTC. The fragment was cloned into the luciferase reporter-containing vector pGL4-luc (Promega, Madison, USA). Luciferase assay was performed using the Dual-Luciferase Reporter Assay System (Promega, Madison, WI) and a MiniLumat LB9506 (Berthold, Germany). For luciferase reporter assay in HEK293T, 13105 cells were seeded in 24-well plates in DMEM medium containing 10% FBS (#FS101-02, Transgen Biotech). The cells were transfected with the indicated vectors using Hieff trans TM Liposomal Transfection reagent (#40802ES03, Yeasen).
Statistics and reproducibility
Statistical analysis was carried out using Student’s t-test to compare differences. All statistics were done using Prism 5.0 software (Graphpad Software Inc.). An analysis of variance (ANOVA) was used to test the statistical significance when multiple comparisons were conducted. Differences were considered significant if p < 0.05. All the reported error bars indicate the standard deviation. The statistical significance was shown either in the figure legends or in the figures.
Reporting summary
Further information on research design is available in the Nature Portfolio Reporting Summary linked to this article.
Data availability
All data were available. The bulk and scRNA-seq data have been deposited in the China National Center for Bioinformation (CNCB) in Beijing at https://www.cncb.ac.cn/. The accession number of scRNA-seq data is CRA014875: https://bigd.big.ac.cn/gsa/browse/CRA014875. To access to the R-Studio file for scRNA analysis, please go to https://ngdc.cncb.ac.cn/omix/release/OMIX007265. The accession numbers of bulk RNA-seq data are CRA014877: https://bigd.big.ac.cn/gsa/browse/CRA014877, and CRA014881: https://bigd.big.ac.cn/gsa/browse/CRA014881.
References
Liu, C. et al. Proenkephalin-A secreted by renal proximal tubules functions as a brake in kidney regeneration. Nat. Commun. 14, 7167–7178 (2023).
Andrianova, N. V. et al. Mechanisms of age-dependent loss of dietary restriction protective effects in acute kidney injury. Cells 7, 178–189 (2018).
Gallegos, T. F., Kamei, C. N., Rohly, M. & Drummond, I. A. Fibroblast growth factor signaling mediates progenitor cell aggregation and nephron regeneration in the adult zebrafish kidney. Dev. Biol. 454, 44–51 (2019).
Kumar, S. et al. Sox9 activation highlights a cellular pathway of renal repair in the acutely injured mammalian kidney. Cell Rep. 12, 1325–1338 (2015).
Lazzeri, E. et al. Endocycle-related tubular cell hypertrophy and progenitor proliferation recover renal function after acute kidney injury. Nat. Commun. 9, 1344–1358 (2018).
Pleniceanu, O., Omer, D., Harari-Steinberg, O. & Dekel, B. Renal lineage cells as a source for renal regeneration. Pediatr. Res. 83, 267–274 (2017).
Naved, B. A. et al. Kidney repair and regeneration: perspectives of the NIDDK (Re)Building a Kidney consortium. Kidney Int. 101, 845–853 (2022).
Goldman, J. A. & Poss, K. D. Gene regulatory programmes of tissue regeneration. Nat. Rev. Genet. 21, 511–525 (2020).
Kirita, Y., Wu, H., Uchimura, K., Wilson, P. C. & Humphreys, B. D. Cell profiling of mouse acute kidney injury reveals conserved cellular responses to injury. Proc. Natl Acad. Sci. USA 117, 15874–15883 (2020).
Diep, C. Q. & Davidson, A. J. Transplantation of cells directly into the kidney of adult zebrafish. J. Vis. Exp. 51, 2725–2729 (2011).
McCampbell, K. K., Springer, K. N. & Wingert, R. A. Atlas of cellular dynamics during zebrafish adult kidney regeneration. Stem Cells Int. 2015, 1–19 (2015).
Cirio, M. C. et al. Lhx1 is required for specification of the renal progenitor cell field. PLoS ONE 6, e18858 (2011).
Kamei, C. N., Gallegos, T. F., Liu, Y., Hukriede, N. & Drummond, I. A. Wnt signaling mediates new nephron formation during zebrafish kidney regeneration. Development 146, dev168294 (2019).
Wu, C. C., Chang, C. Y., Chang, S. T. & Chen, S. H. 17β-Estradiol accelerated renal tubule regeneration in male rats after ischemia/reperfusion-induced acute kidney injury. Shock 46, 158–163 (2016).
Thiery, J. P., Acloque, H., Huang, R. Y. J. & Nieto, M. A. Epithelial–mesenchymal transitions in development and disease. Cell. 139, 871–890 (2009).
Zhang, Y. Y. et al. A LIMA1 variant promotes low plasma LDL cholesterol and decreases intestinal cholesterol absorption. Science 360, 1087–1092 (2018).
Maul, R. S., Sachi Gerbin, C. & Chang, D. D. Characterization of mouse epithelial protein lost in neoplasm (EPLIN) and comparison of mammalian and zebrafish EPLIN. Gene 262, 155–160 (2001).
Han, M. Y., Kosako, H., Watanabe, T. & Hattori, S. Extracellular signal-regulated kinase/mitogen-activated protein kinase regulates actin organization and cell motility by phosphorylating the actin cross-linking protein EPLIN. Mol. Cell. Biol. 27, 8190–8204 (2007).
Tsurumi, H. et al. Epithelial protein lost in neoplasm modulates platelet-derived growth factor-mediated adhesion and motility of mesangial cells. Kidney Int. 86, 548–557 (2014).
Luo, Y., Zhang, L. & Zhao, T. Identification and analysis of cellular senescence-associated signatures in diabetic kidney disease by integrated bioinformatics analysis and machine learning. Front. Endocrinol. (Lausanne) 14, 1193228 (2023).
Bozal-Basterra, L. et al. LUZP1 controls cell division, migration and invasion through regulation of the actin cytoskeleton. Front. Cell Dev. Biol. 9, 624089 (2021).
Zeng, J., Jiang, W. G. & Sanders, A. J. Epithelial protein lost in neoplasm, EPLIN, the cellular and molecular prospects in cancers. Biomolecules 11, 1038 (2021).
Zhang, S. et al. EPLIN downregulation promotes epithelial-mesenchymal transition in prostate cancer cells and correlates with clinical lymph node metastasis. Oncogene 30, 4941–4952 (2011).
Sheng, L. & Zhuang, S. New insights into the role and mechanism of partial epithelial-mesenchymal transition in kidney fibrosis. Front. Physiol. 11, 569322 (2020).
Ansermet, C. et al. Dysfunction of the circadian clock in the kidney tubule leads to enhanced kidney gluconeogenesis and exacerbated hyperglycemia in diabetes. Kidney Int. 101, 563–573 (2022).
Crislip, G. R., Masten, S. H. & Gumz, M. L. Recent advances in understanding the circadian clock in renal physiology. Curr. Opin. Physiol. 5, 38–44 (2018).
Guan, H. et al. Injured tubular epithelial cells activate fibroblasts to promote kidney fibrosis through miR-150-containing exosomes. Exp. Cell Res. 392, 112007 (2020).
Herichová, I. et al. Rhythmic clock gene expression in heart, kidney and some brain nuclei involved in blood pressure control in hypertensive TGR(mREN-2)27 rats. Mol. Cell. Biochem. 296, 25–34 (2006).
Johnston, J. G. & Pollock, D. M. Circadian regulation of renal function. Free Radical Biol. Med. 119, 93–107 (2018).
Paatela, E., Munson, D. & Kikyo, N. Circadian regulation in tissue regeneration. Int. J. Mol. Sci. 20, 2263 (2019).
Ruby, C. L., Major, R. J., Hinrichsen, R. D. & Silver, R. Regulation of tissue regeneration by the circadian clock. Eur. J. Neurosci. 53, 3576–3597 (2021).
Motohashi, H. et al. The circadian clock is disrupted in mice with adenine-induced tubulointerstitial nephropathy. Kidney Int. 97, 728–740 (2020).
Rey-Serra, C. et al. Reciprocal regulation between the molecular clock and kidney injury. Life Sci. Alliance 6, e202201886 (2023).
Dunlap, J. C. Molecular bases for circadian clocks. Cell 96, 271–290 (1999).
Dan, H., Ruan, T. & Sampogna, R. V. Circadian Clock Regulation of Developmental Time in the Kidney. Cell Rep. 31, (2020).
Wang, L. et al. Disrupting circadian control of autophagy induces podocyte injury and proteinuria. Kidney Int. (2024).
Diep, C. Q. et al. Identification of adult nephron progenitors capable of kidney regeneration in zebrafish. Nature. 470, 95–100 (2011).
Tang, Q. et al. Dissecting hematopoietic and renal cell heterogeneity in adult zebrafish at single-cell resolution using RNA sequencing. J. Exp. Med. 214, 2875–2887 (2017).
Abedin, M. J., Imai, N., Rosenberg, M. E. & Gupta, S. Identification and characterization of Sall1-expressing cells present in the adult mouse kidney. Nephron Exp. Nephrol. 119, e75–e82 (2011).
Buzhor, E. et al. Reactivation of NCAM1 defines a subpopulation of human adult kidney epithelial cells with clonogenic and stem/progenitor properties. Am. J. Pathol. 183, 1621–1633 (2013).
Nishinakamura, R. et al. Murine homolog of SALL1 is essential for ureteric bud invasion in kidney development. Development 128, 3105–3115 (2001).
Andrianova, N. V. et al. Kidney cells regeneration: dedifferentiation of tubular epithelium, resident stem cells and possible niches for renal progenitors. Int. J. Mol. Sci. 20, 6326 (2019).
Maeshima, A., Yamashita, S. & Nojima, Y. Identification of renal progenitor-like tubular cells that participate in the regeneration processes of the kidney. J. Am. Soc. Nephrol. 14, 3138–3146 (2003).
Smeets, B. et al. Proximal tubular cells contain a phenotypically distinct, scattered cell population involved in tubular regeneration. J. Pathol. 229, 645–659 (2013).
Ochsmann, T., Sköld, M. K. & Lindå, H. Activating transcription factor 3, a useful marker for regenerative response after nerve root injury. Front. Neurol. 2, 30 (2011).
Coelho, S., Cabral, G., Lopes, J. A. & Jacinto, A. Renal regeneration after acute kidney injury. Nephrology (Carlton) 23, 805–814 (2018).
Combes, A. N. et al. Correction: Single cell analysis of the developing mouse kidney provides deeper insight into marker gene expression and ligand–receptor crosstalk. Development 146, https://doi.org/10.1242/dev.178673 (2019).
Wingert, R. A. & Davidson, A. J. Zebrafish nephrogenesis involves dynamic spatiotemporal expression changes in renal progenitors and essential signals from retinoic acid and irx3b. Dev. Dyn. 240, 2011–2027 (2011).
Duffield, J. S. & Humphreys, B. D. Origin of new cells in the adult kidney: results from genetic labeling techniques. Kidney Int. 79, 494–501 (2011).
Wingert, R. A., Springer, K. N. & McCampbell, K. K. Analysis of nephron composition and function in the adult Zebrafish kidney. J. Vis. Exp. 90, e51644 (2014).
Huang, G., Zhang, F., Ye, Q. & Wang, H. The circadian clock regulates autophagy directly through the nuclear hormone receptor Nr1d1/Rev-erbα and indirectly via Cebpb/(C/ebpβ) in zebrafish. Autophagy 12, 1292–1309 (2016).
Hoyle, N. P. et al. Circadian actin dynamics drive rhythmic fibroblast mobilization during wound healing. Sci. Transl. Med. 9, eaal2774 (2017).
Maul, R. S. et al. EPLIN regulates actin dynamics by cross-linking and stabilizing filaments. J. Cell Biol. 160, 399–407 (2003).
Ma, T. J. et al. CLOCK and BMAL1 stabilize and activate RHOA to promote F-actin formation in cancer cells. Exp. Mol. Med. 50, 1–15 (2018).
Xiong, X. et al. The actin cytoskeleton-MRTF/SRF cascade transduces cellular physical niche cues to entrain the circadian clock. J. Cell Sci. 135, jcs260094 (2022).
Acknowledgements
This work was supported by the National Key Research and Development Program of China (2022YFA0806600) and the Strategic Priority Research Program of the Chinese Academy of Sciences (XDB31000000). We thank Dr. Yong Long from IHB for providing nr1d1 mutant zebrafish.
Author information
Authors and Affiliations
Contributions
Xian He performed most of the experiments. Linxi Cheng performed the analysis of single-cell RNA sequencing data. The rhythm analysis of gene expression was conducted by Ziming Wang and Han Wang. Yuhua Sun designed the study, wrote the manuscript, and supervised the project. All authors critically reviewed and approved the final manuscript.
Corresponding author
Ethics declarations
Competing interests
The authors declare no competing interests.
Ethical approval
Animal experiments and treatments were performed according to the Guide for Animal Care and Use Committee of the Institute of Hydrobiology, Chinese Academy of Sciences (IHB, CAS, Protocol No. 2016-018). We have complied with all relevant ethical regulations for animal use, under Animal Experimental Ethical Inspection by IHB, No. IHB2024-0901.
Peer review
Peer review information
Communications Biology thanks Oliver Wessely and Giovane Tortelote for their contribution to the peer review of this work. Primary Handling Editor: Christina Karlsson Rosenthal. A peer review file is available.
Additional information
Publisher’s note Springer Nature remains neutral with regard to jurisdictional claims in published maps and institutional affiliations.
Rights and permissions
Open Access This article is licensed under a Creative Commons Attribution-NonCommercial-NoDerivatives 4.0 International License, which permits any non-commercial use, sharing, distribution and reproduction in any medium or format, as long as you give appropriate credit to the original author(s) and the source, provide a link to the Creative Commons licence, and indicate if you modified the licensed material. You do not have permission under this licence to share adapted material derived from this article or parts of it. The images or other third party material in this article are included in the article’s Creative Commons licence, unless indicated otherwise in a credit line to the material. If material is not included in the article’s Creative Commons licence and your intended use is not permitted by statutory regulation or exceeds the permitted use, you will need to obtain permission directly from the copyright holder. To view a copy of this licence, visit http://creativecommons.org/licenses/by-nc-nd/4.0/.
About this article
Cite this article
He, X., Wang, Z., Cheng, L. et al. An antagonistic role of clock genes and lima1 in kidney regeneration. Commun Biol 8, 29 (2025). https://doi.org/10.1038/s42003-025-07455-8
Received:
Accepted:
Published:
Version of record:
DOI: https://doi.org/10.1038/s42003-025-07455-8










