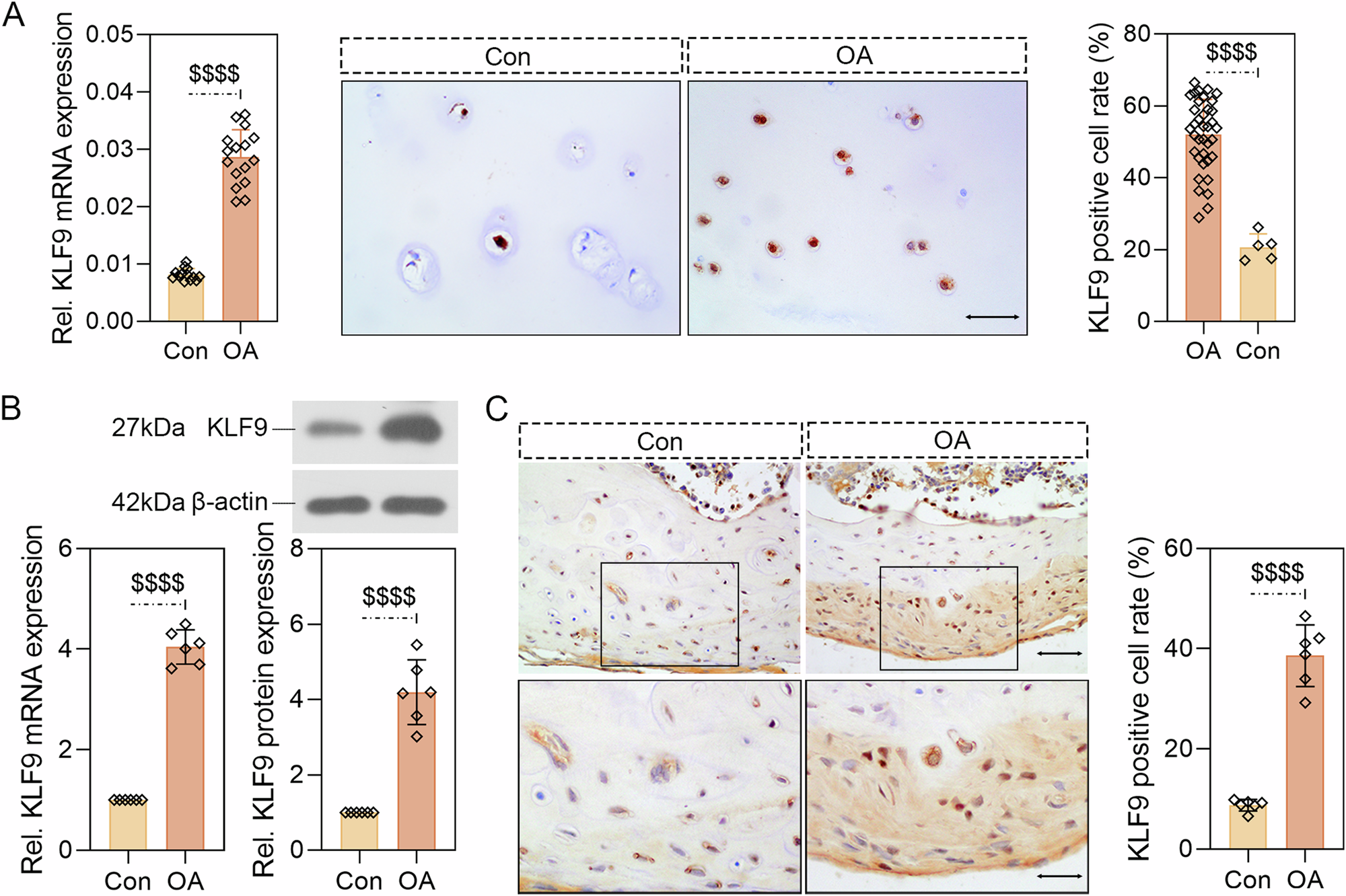
Fig. 2: The expression of KLF9 was significantly upregulated in OA human and rat articular cartilage tissues.

A The expression of KLF9 in articular cartilage tissues of OA patients and controls was detected using real-time PCR and immunohistochemical staining. B, C The expression of KLF9 in articular cartilage tissues of control and OA rats was examined by real-time PCR, western blotting, and immunohistochemical staining (400×, scale bar: 50 µm; 800×, scale bar: 25 µm). $$$$, p < 0.0001. n = 6.