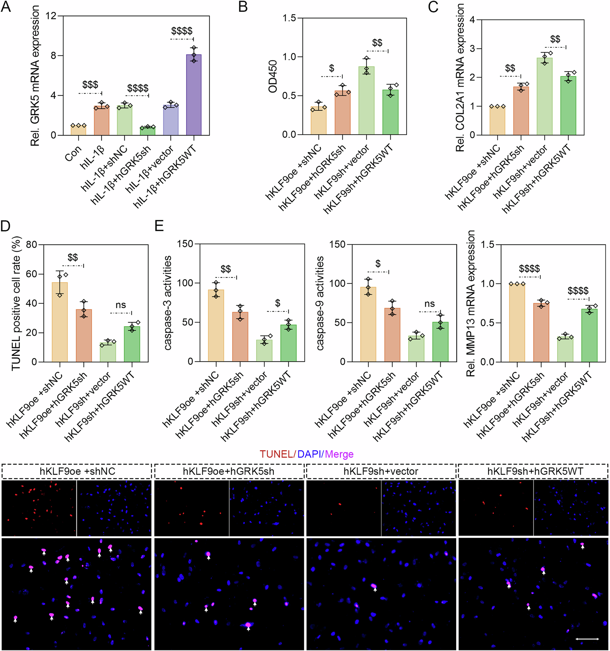
Fig. 7: GRK5 knockdown abolished the promoting effects of KLF9 overexpression on chondrocyte ECM degradation and apoptosis.

A The infection efficiency of GRK5 was tested by real-time PCR. B CCK-8 assay was employed to examine cell viability. C The levels of COL2A1 and MMP13 were tested by real-time PCR. D Chondrocyte apoptosis was tested by TUNEL staining (200×, scale bar: 100 µm; arrows represented TUNEL-positive cells). E The activities of caspase-3 and caspase-9 were detected by the kits. $, p < 0.05; $$, p < 0.01. $$$, p < 0.001; $$$$, p < 0.0001. n = 3.