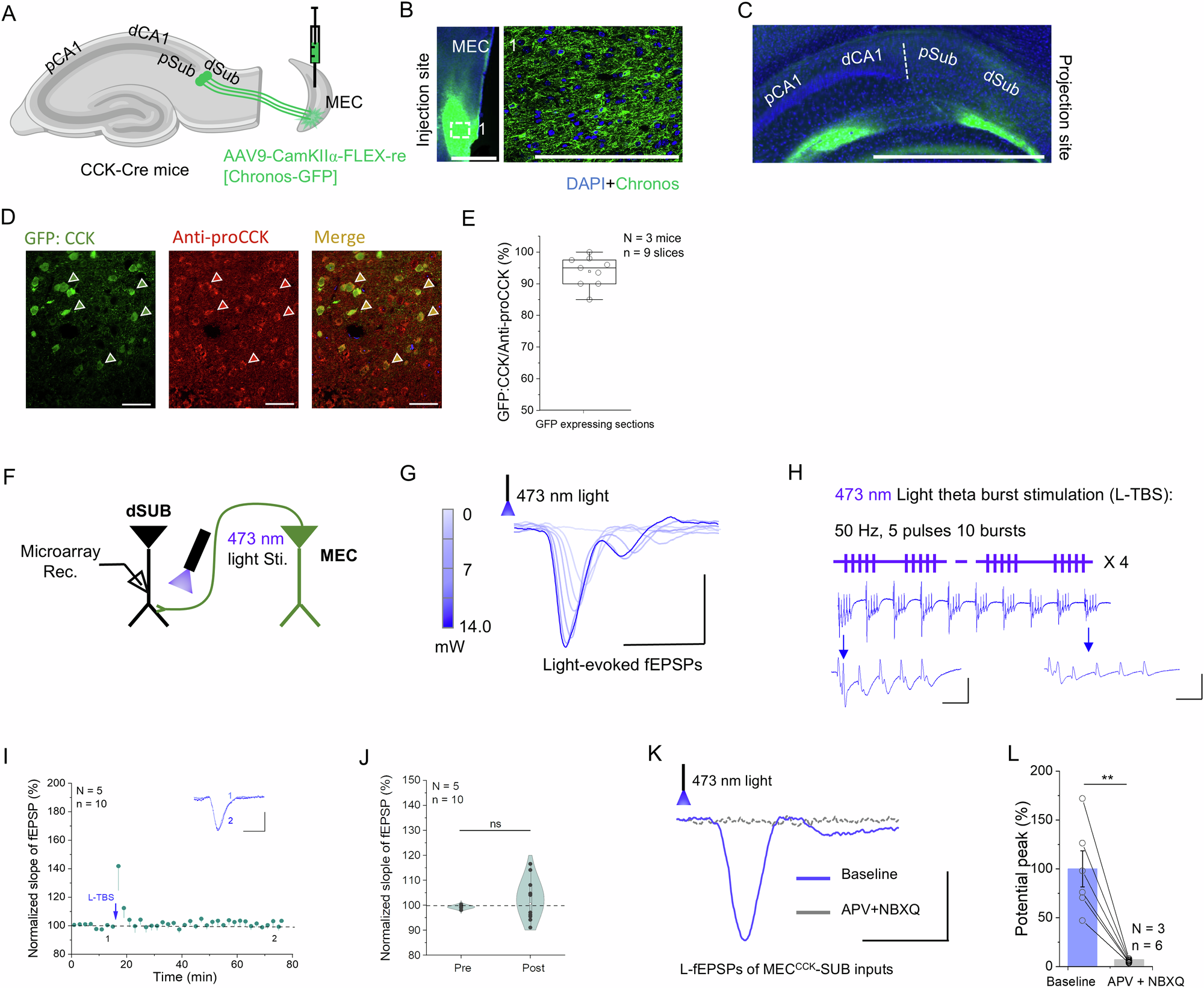
Fig. 3: Light-TBS of the MECCCK-SUB projections failed to induce LTP.

A Schematic diagram of virus injection. AAV9-CamKIIα-FLEX-re [Chronos-GFP] (5.0 E + 12 vg/ml, 300 nl) was injected into area MEC of CCK Cre mice. B Viral expression in the MEC area (left), scale bar: 1000 µm; A magnified view of the square area, right (1; scale bar, 50 μm). C MECCCK-SUB projections in the pCA1 and dSub area, scale bar: 1000 µm. D Co-immunofluorescent staining of Cre-dependent excitatory AAV-GFP with the anti-proCCK in MEC area of CCK-Cre mice (n = 9 slices of 3 mice). Scale bars,100 µm. E Bar chart displaying the percentage of excitatory GFP-labeled MECCCK neurons in pro-CCK positive neurons. F Schematic of the location of the stimulation fiber and recording electrodes. Blue light was delivered via the 200 μm optical fiber above the dSub area. G A representative input-output (I-O) curve showing the fEPSPs initial slopes corresponding to the light intensities. Scale, 0.5 mV by 20 ms. H The protocol of light TBS (L-TBS) for activating the Chronos expressing MECCCK-dSUB pathway of the CCK-Cre mice. Scale, 0.5 mV by 20 ms. I Normalized L-fEPSPs in the MECCCK-dSUB projections before and after 473 nm light TBS (N = 5 animals, n = 10 recording sites). Scale, 0.5 mV by 20 ms. J Quantitative data analysis for the L-fEPSP before and after manipulating L-TBS. K Representative L-fEPSP of MECCCK-dSUB projections by light stimulation before and after application of CNQX + APV. Scale, 0.2 mV by 20 msec. L Quantitative analysis of the glutamatergic transmission in MECCCK-SUB projections (N = 3 animals, n = 6 recording sites). *p < 0.05, **p < 0.01, ***p < 0.001; ns not significant. Data are reported as mean ± SEM.