Fig. 2: Evaluation of TADs in terms of TAD number, internal validation metrics, and biological signals.
From: Deciphering chromatin domain, domain community and chromunity for 3D genome maps with Mactop

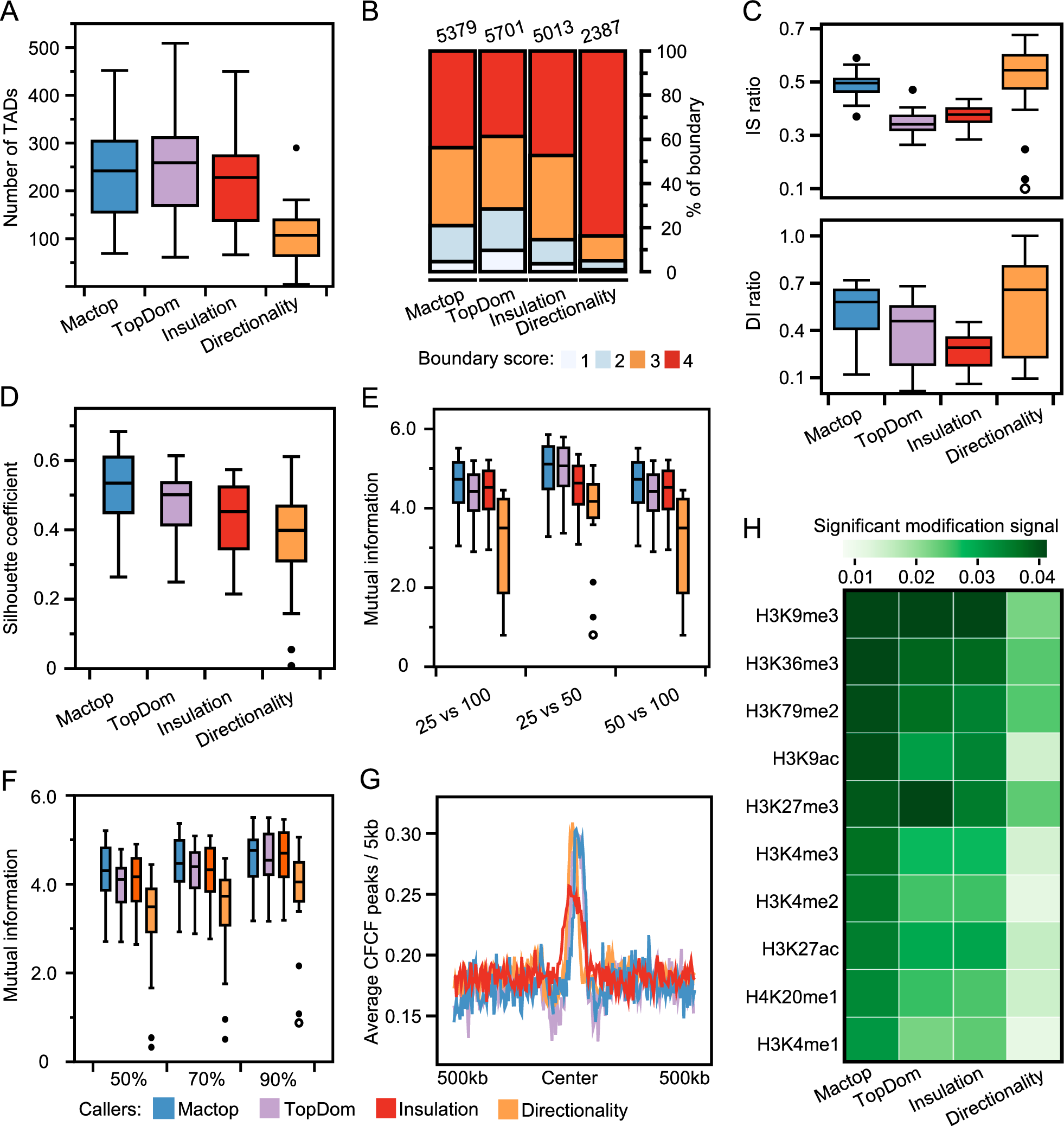
A Number of TADs identified by each caller with a sample size of 23 representing the total number of chromosome. Outliers are indicated by black dots. B Boundary score of boundaries identified by each caller indicating only identified by itself (white) or identified by 1 (gray), 2 (orange), and 3 (red) other TAD callers. C Ratios of Directional Index (DI) and Insulation Score (IS) for each caller in GM12878, based on a sample size of 23 representing the total number of chromosomes. Higher scores indicate more pronounced interaction changes between upstream and downstream of boundary regions. Mactop differs significantly from TopDom and Insulation (p < 0.05). Outliers are indicated by black dots and extreme outliers are shown as circles. Refer to Supplementary Table S2 for details. D Evaluation of TADs using the silhouette coefficient based on a sample size of 23 representing the total number of chromosomes. Mactop differs significantly from Insulation and Directionality (p < 0.05). Black dots represent outliers. Refer to Supplementary Table S2 for details. E–F Similarities of TADs identified by the callers at different resolutions (E) and depths (F) based on a sample size of 23 representing the total number of chromosomes. Black dots represent outliers, while circles represent extreme outliers. Statistical significance is provided in Supplementary Table S2. G Signal intensity profile of CTCF around the boundary region for each caller. H Percentage of TADs with significant mean histone modification signal (p value < 0.05).