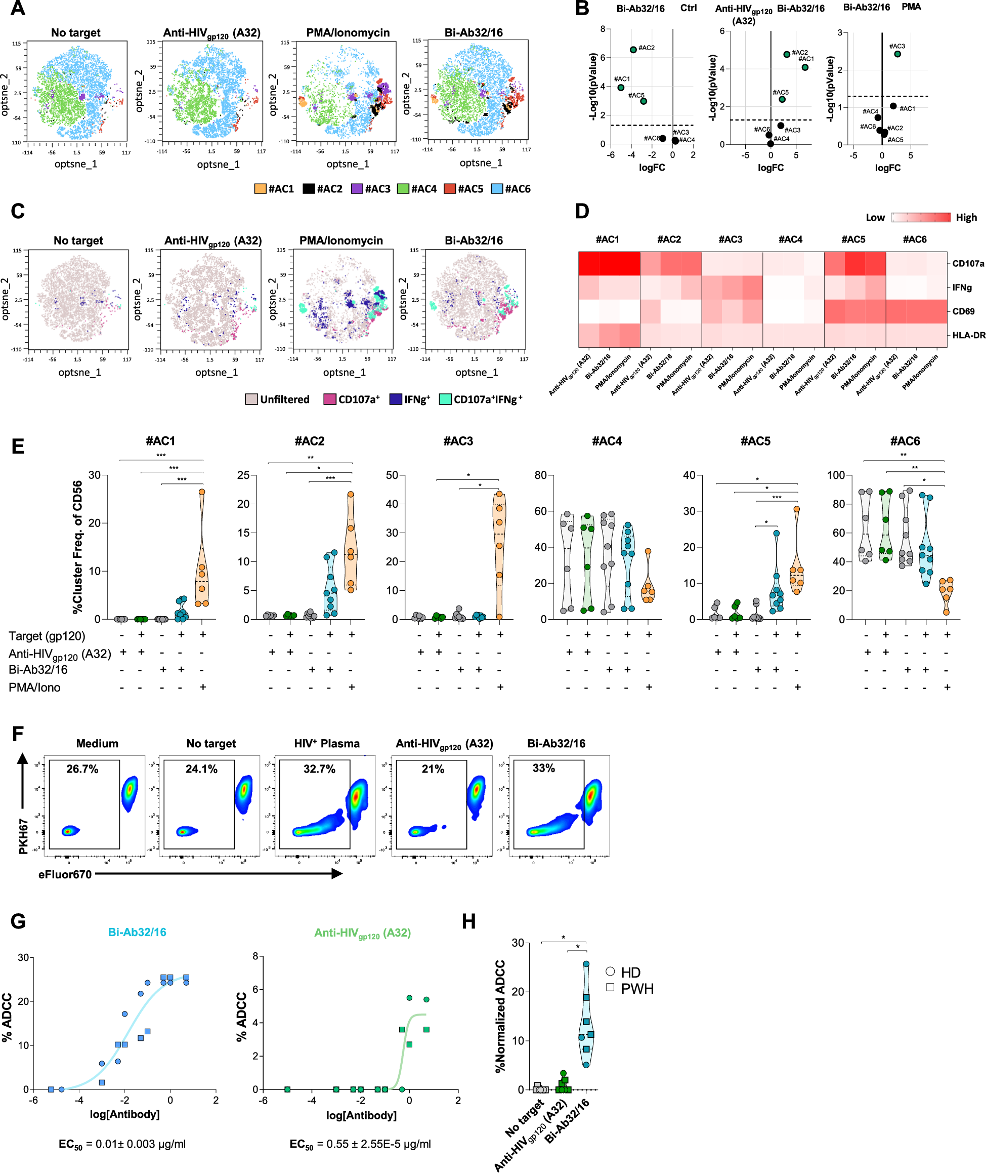
Fig. 2: Functional profile and NK-mediated ADCC responses induced by Bi-Ab32/16.

A Reduction of dimensionality analysis displaying the distribution of NK cell clusters identified based on the expression of different activation and functional markers in total (CD56+) NK cells by condition (left to right): NK cells co-cultured with CD4+ T cells lacking the expression of the target protein (HIVgp120) with Bi-Ab32/16 (No target), and in the presence of CD4+ T cells expressing the target protein with A32, PMA/Ionomycin, and Bi-Ab32/16. B Volcano plots showing the statistically significant differences in the cluster compositions between Bi-Ab32/16 and control (R10 medium), anti-HIVgp120 (A32) or PMA/Ionomycin conditions. C Expression of CD107a and IFNγ on the different clusters identified in Fig. 2A by condition. D Heatmap depicting variations in the mean fluorescence expression of distinct activation and functional markers between study conditions, corresponding to the different cell clusters identified in (A). E Violin plots showing the frequency of the different cell clusters of NK cells identified in (A) by study condition. Statistical comparisons were performed using the Kruskal-Wallis test when required. Median with range (min-max) are shown *p < 0.05; **p < 0.01; ***p < 0.001. F Representative flow cytometry plots for calculation of the ADCC activity of NK against HIV-expressing cells. CEM NKR CCR5+ cells were double-stained with PKH67 and eF670, and coated with the HIV-1 Bal gp120 recombinant protein. Cells were co-cultured with primary NK for 4 h at 1:10 target/effector ratio, and in the presence of anti-HIVgp120 (A32 antibody) or Bi-Ab32/16. Conditions without antibodies (R10 medium), without target cells (no target), and in the presence of HIV+ plasma, were included as controls. Loss of the eF670 marker was used to determine the percentage of dead cells in an eF670 versus PKH67 plot. ADCC was calculated by normalizing the proportion of dead cells observed within the PKH67 versus eFluor670 plot in the co-culture conditions with antibodies to that of the co-culture without antibodies (referred to as basal killing). G Dose response fitted nonlinear regression model and EC50 calculated values for Bi-Ab32/16 and anti-HIVgp120 (A32). H Summary graph of the ADCC activity mediated by NK cells from both healthy donors and PWH in the presence of the distinct antibodies. Normalization was performed by subtracting the percentage of killing observed in the basal condition (without ADCC-mediating antibodies) from the percentage of killing obtained in each experimental condition. Statistical comparisons were performed using Wilcoxon matched-pairs signed-rank test. Median with range (min-max) are shown *p < 0.05.