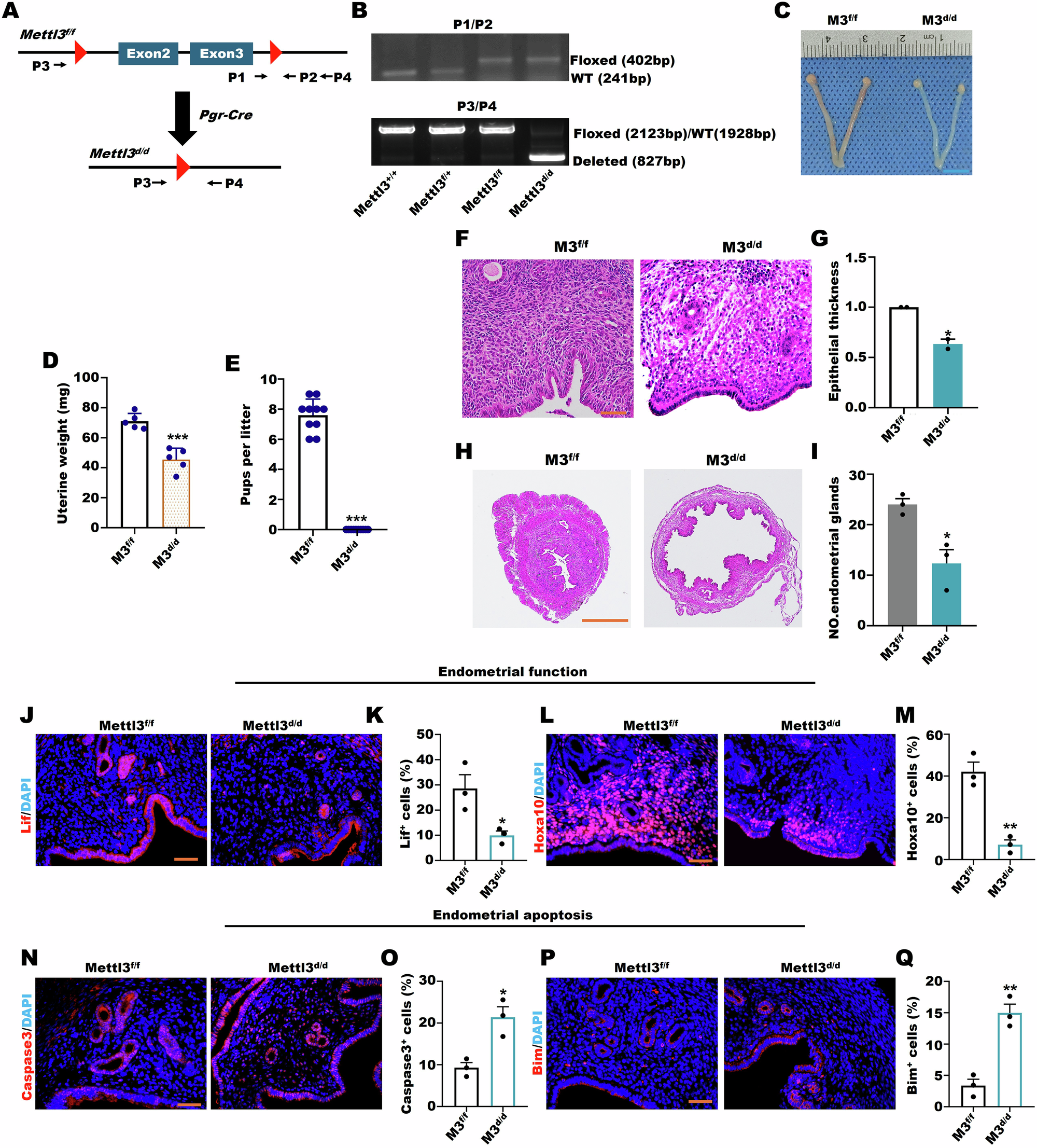
Fig. 3: Mettl3cKO mouse model established and endometrial function loss.
From: Mettl3/Eed/Ythdc1 regulatory axis controls endometrial receptivity and function

A Diagram demonstrating the strategy used for conditional Mettl3 deletion. Conditional Mettl3 deletion (Mettl3d/d) mice were generated by crossing Mettl3f/f mice with mice of the Pgr-Cre driver line. B Genotyping analysis showing the Mettl3 knockout efficiency at the DNA level in the endometrium. C Phenotyping analysis showing the change of endometrial tissue after Mettl3 deletion. D The weight of the uterus was estimated. E The litter size was estimated. F, G The endometrium of epithelial thickness. Scale bars, 50 μm. H, I The number of endometrial glands was tested after Mettl3d/d. Scale bars, 500 μm. J-M IF tested the influence of endometrial function (Lif and Hoxa10) in the Mettl3d/d group. Scale bars, 50 μm. N-Q IF tested the influence of endometrial apoptosis (Caspase 3 and Bim) in the Mettl3d/d group. Scale bars, 50 μm. Significance was calculated using t test in all panels. *p < 0.05, **p < 0.01, ***p < 0.001. All error bars are ± SD. For all IF and HE, n = 3.