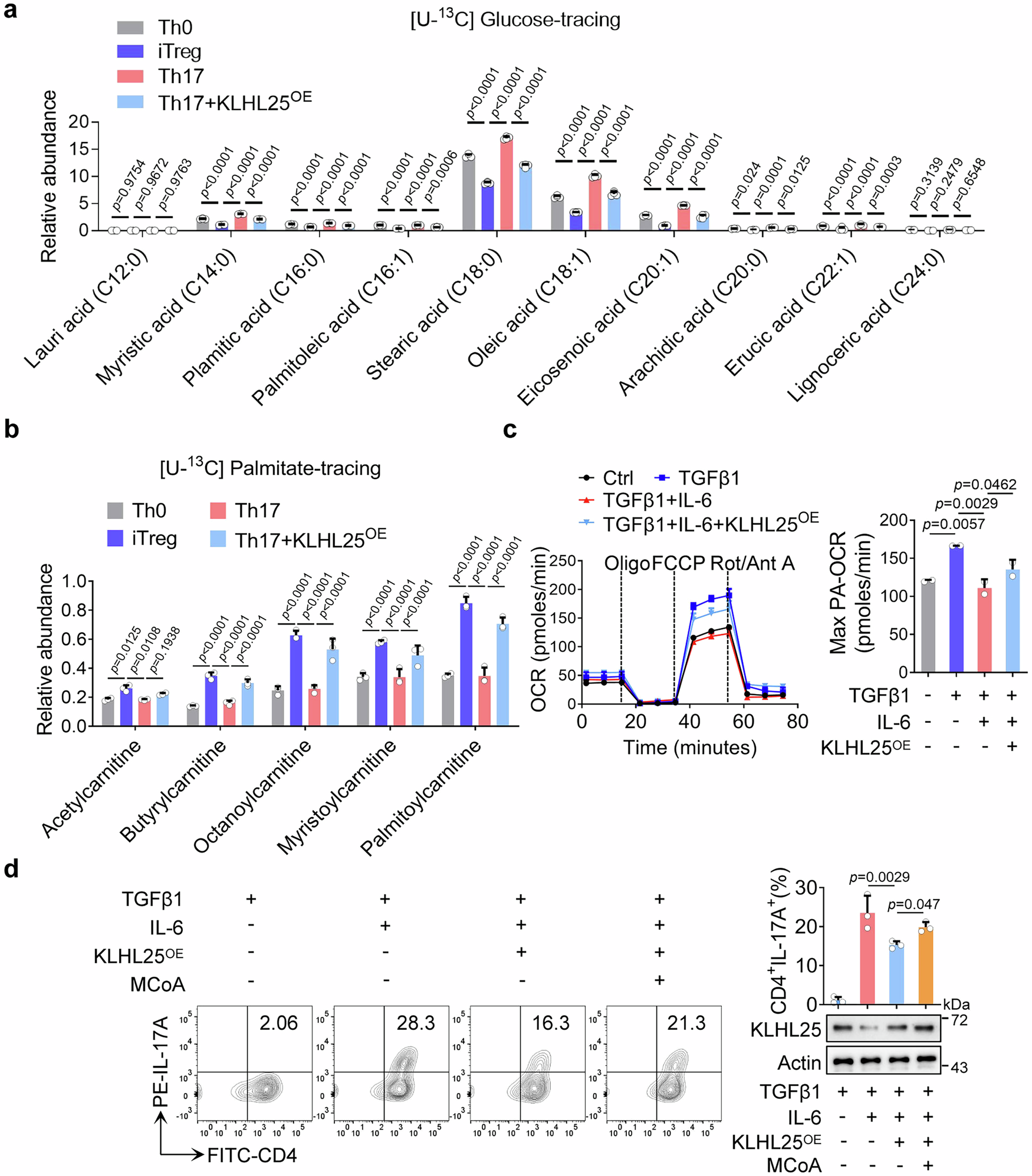
Fig. 3: KLHL25 overexpression inhibits IL-6-induced FAS and Th17 differentiation.

a,b KLHL25 overexpression reduces FAS and enhances FAO. Naïve CD4+ T cells transfected with pMIG-Klhl25 overexpression virus were cultured under iTreg or Th17 polarization conditions in the presence of [U-13C] glucose (11 mM) (a) or [U-13C] palmitate (100 μM) (b) for 48 h. Cells were collected and subjected to metabolic flux analyses for FAS and FAO by ultra-high performance liquid chromatography-high resolution mass spectrometry (UHPLC-HRMS) analysis. c KLHL25 overexpression reverses the inhibitory role of IL-6 on FAO. Naïve CD4+ T cells transfected with pMIG-Klhl25 overexpression virus were cultured under iTreg of Th17 polarization conditions for 48 h. For oxygen consumption rate (OCR) detection, cells were transferred to XF Base Medium containing palmitate and L-carnitine. Diagram (left) illustrating the OCR at various conditions and associated quantifications (right) are shown. d Overexpression of KLHL25 inhibits Th17 differentiation. Cells cultured as described in the legend to (c) were treated with (or without) malonyl-CoA (MCoA, 50 μM) for 72 h and then stained for CD4+IL-17A+Th17 analysis by FAM (left) and quantification (right). For (a–d), data are representative as mean ± SD (n = 4 (a) or 3 (b–d) biologically independent samples) with p values determined by one-way ANOVA test. For WB in (d), one representative experiment out of three is represented.