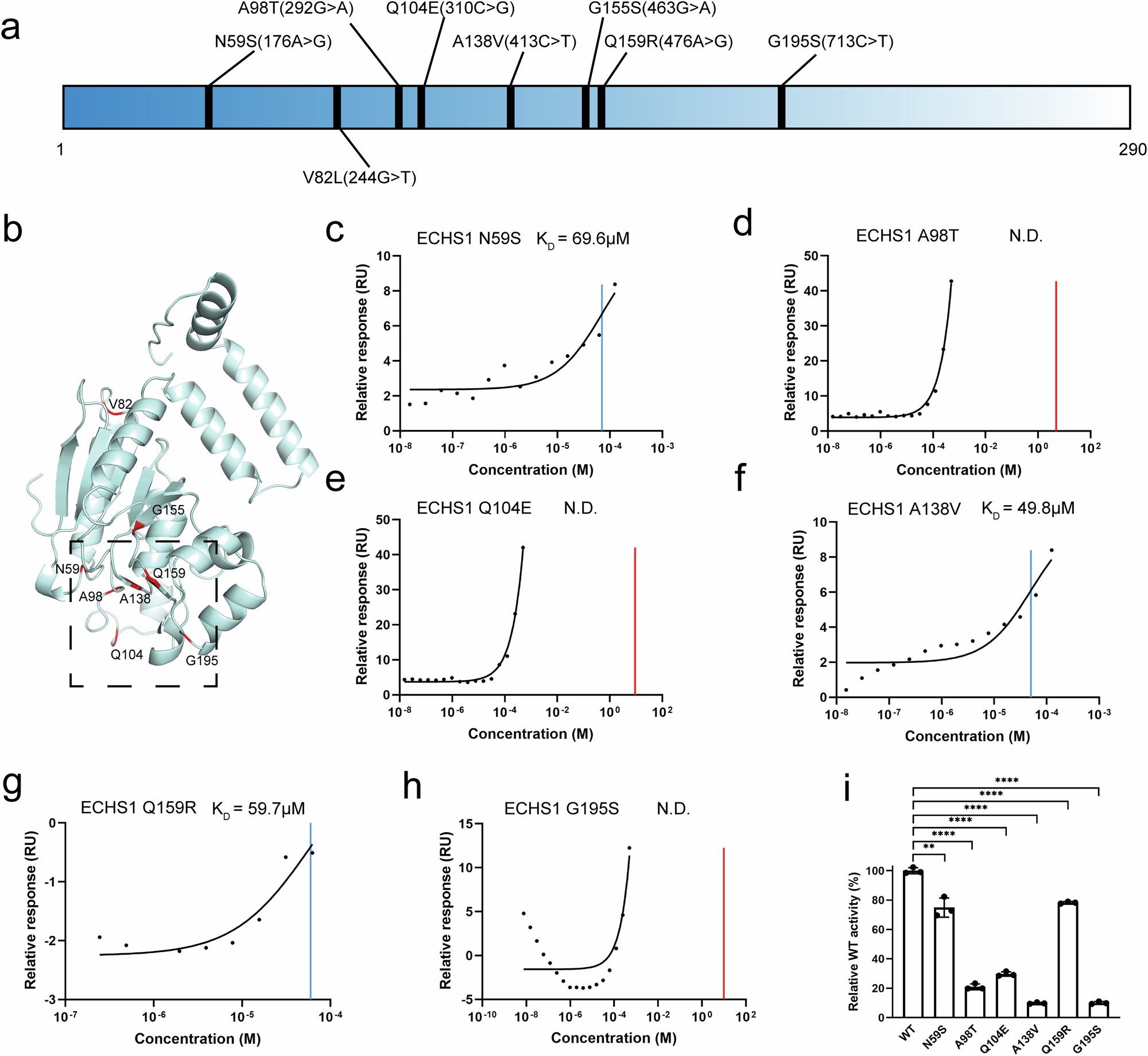
Fig. 5: Effect of disease-related point mutations associated with ECHS1 deficiency.

a The location of mutations identified in patients with ECHS1 deficiency. b Disease mutations labeled in the ECHS1 monomer. Pale cyan represents the ECHS1 monomer, and red represents the disease-related point mutations. The CoA-binding pocket is shown inside the square. c–h The binding affinity of ECHS1 with point mutations identified in patients with ECHS1 deficiency for crotonyl-CoA was assessed. The red line indicates that there is no appropriate fitting result. The KD value is shown as a blue line. i The enzyme activities of the six mutants identified from patients are shown compared to that of wild-type ECHS1 (n = 3. ns: not significant, **P < 0.01, ****P < 0.0001. The data are shown as the means ± s.e.m.). N.D.: not determined.