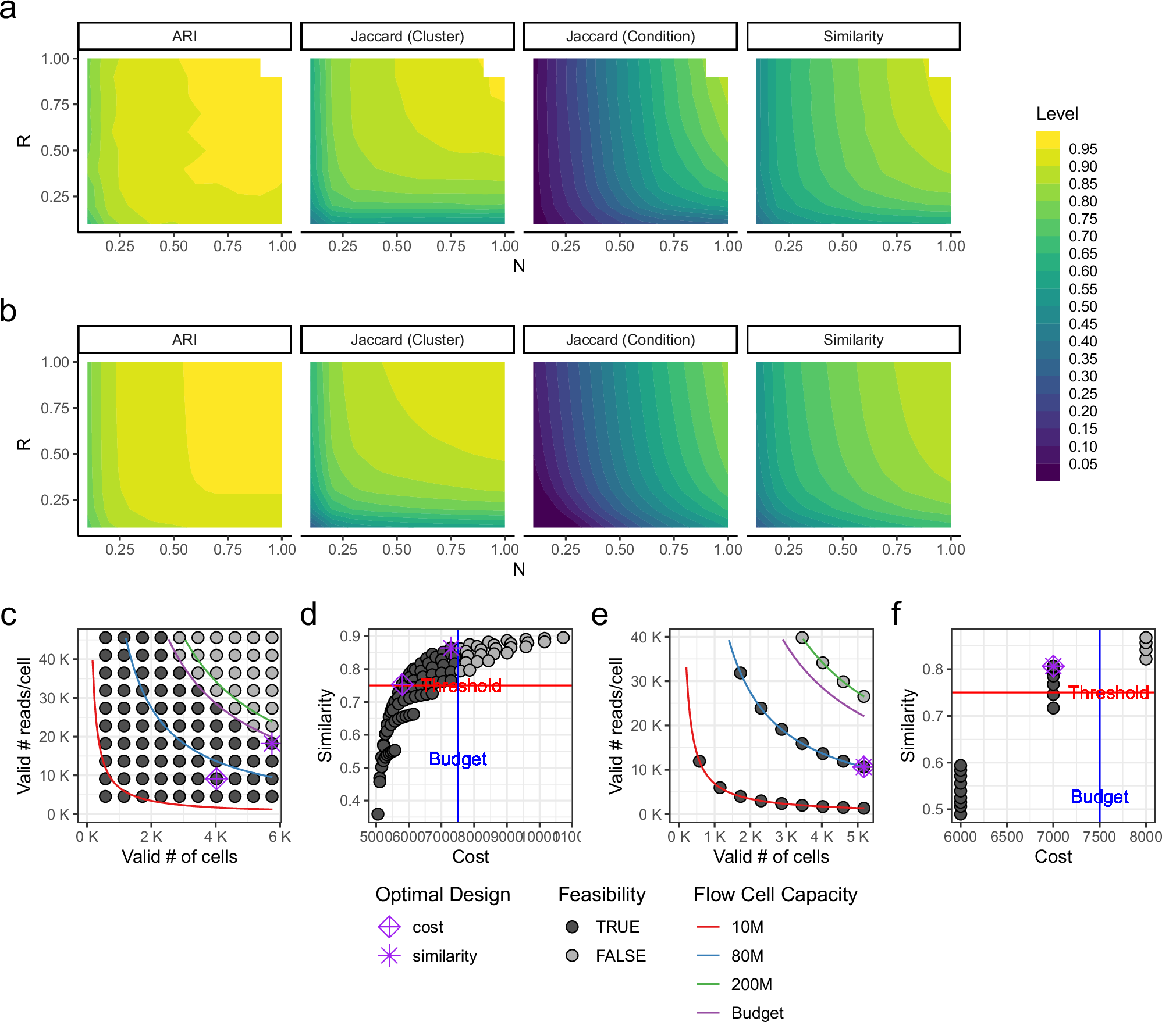
Fig. 4: Contours plots of stability index and optimal designs.
From: A realistic FastQ-based framework FastQDesign for ScRNA-seq study design issues

a Contour plots of median indexes of pseudo-design datasets. The missing upper right corner is due to the pseudo-design dataset with N = 1.0 and R = 1.0 is the reference itself. b The fitted contour plots of median indexes of pseudo-design datasets. c, d Each circular dot represents a possible design, the colored-coded curves stand for different flow cell capacities, such as 10M, 80M, and 200M. In particular, the purple curve is the budget($7500) function, any designs under it are feasible(black), otherwise, it is not attainable(grey). The design with a diamond shape surpasses the similarity threshold(red straight line) and has a minimal cost, which is an optimal cost design. The design with a star shape under the budget(blue vertical line), achieves the optimal similarity. The designs are one-to-one correspond in both scatter plots. e, f The possible design only lies on the curves, which refer to the individual design, the entire flow cell capacities are used. Only the flow cell with its curve under the budget curve is feasible.