Fig. 5: FastQDesign is validated by simulation studies.
From: A realistic FastQ-based framework FastQDesign for ScRNA-seq study design issues

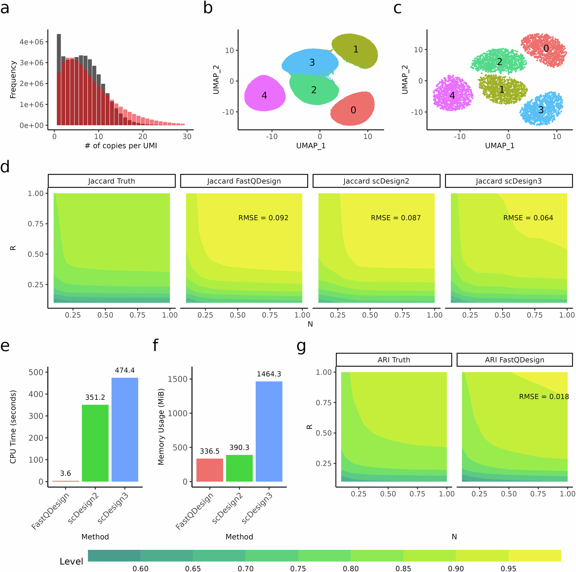
a The histogram of the negative binomial (2, 0.2) vs the empirical distribution of UMI duplication in Fig 2g. b The Splatter simulated 1M, 5 clusters cell population. c A sample of a cell population with 5K cells, which served as the reference dataset in the simulation. d The contour plots of the Jaccard index. We regard the samples from the population as the true future design and then compare it with the true DE gene in the population, hence the resulting Jaccard index is the underlying truth of the future design. FastQDesign, scDesign2, scDesign3: The Jaccards between the reference and pseudo-design samples, generated by FastQDesign, scDesign2, and scDesign3. The root mean square error of Jaccard is calculated between the pseudo-design dataset and the underlying truth. e, f The benchmark test result for generating a pseudo-design dataset with 50% of cells, and 50% of FastQ read depth, comparing FastQDesign, scDesign2, and scDesign3. g ARI index between pseudo-design dataset and the reference when using FastQDesign. scDesign2 and scDesign3 could not map the generated dataset into the reference, so ARI is unavailable.