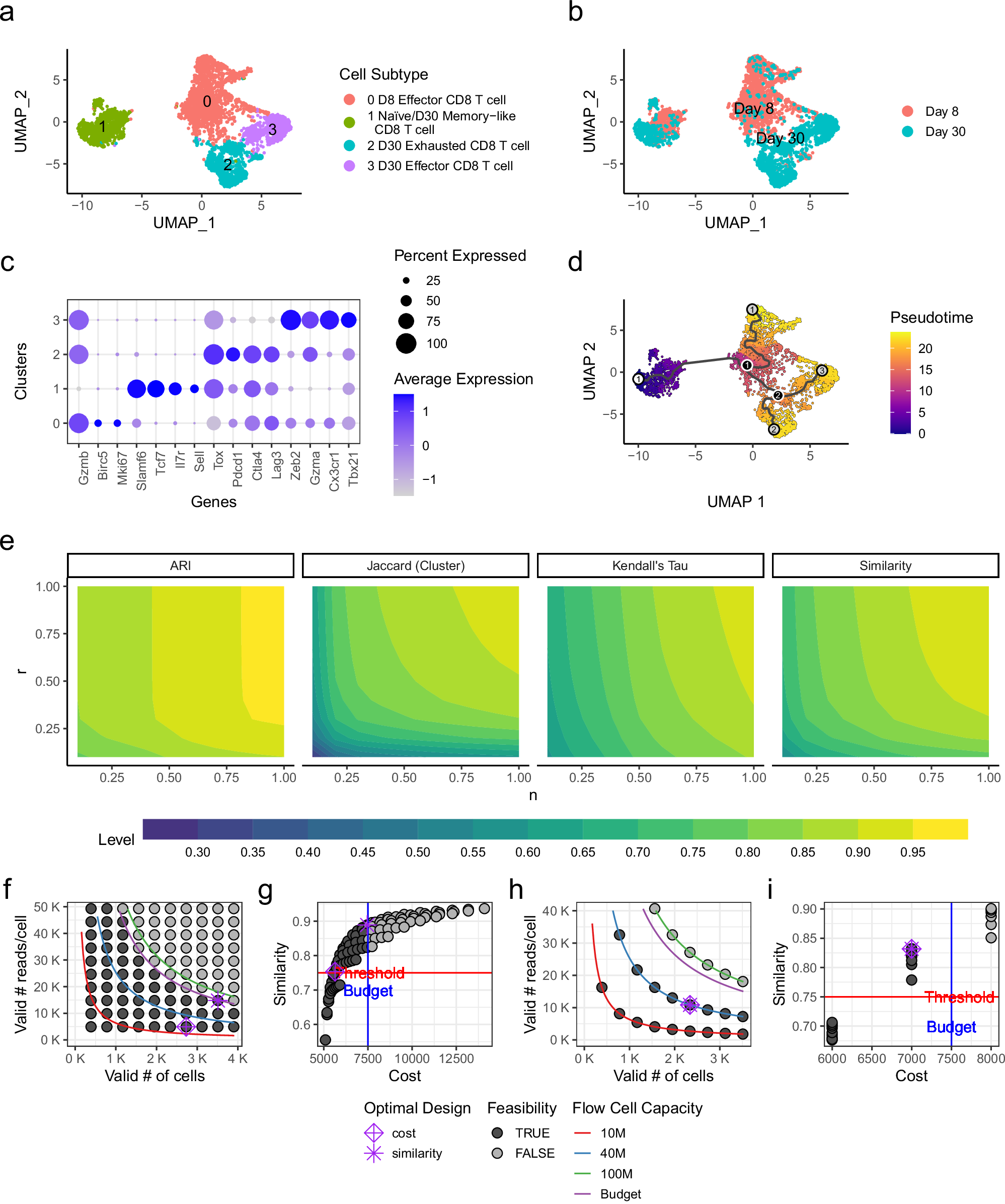
Fig. 7: Design summary of time series dataset that investigated T cell differentiation during chronic infection in day 8 (2001 cells) and day 30 (1876 cells).
From: A realistic FastQ-based framework FastQDesign for ScRNA-seq study design issues

a The UMAP of the time series reference dataset, colored by the cluster. b The same UMAP but colored by time point. c The dot plot of canonical marker genes in each cluster. d The UMAP with pseudotime inferred by monocle3. e Contour plots for different indexes from FastQDesign framework. In particular, Kendall’s tau is added to measure the consistency of pseudotime between the pseudo-design dataset and reference dataset. f-i Cost-benefit analysis for shared and individual designs from FastQDesign.