Fig. 3: Loss of primary cilia promotes micronuclei formation.
From: Primary cilia prevent activation of the cGAS-STING pathway during mouse decidualization

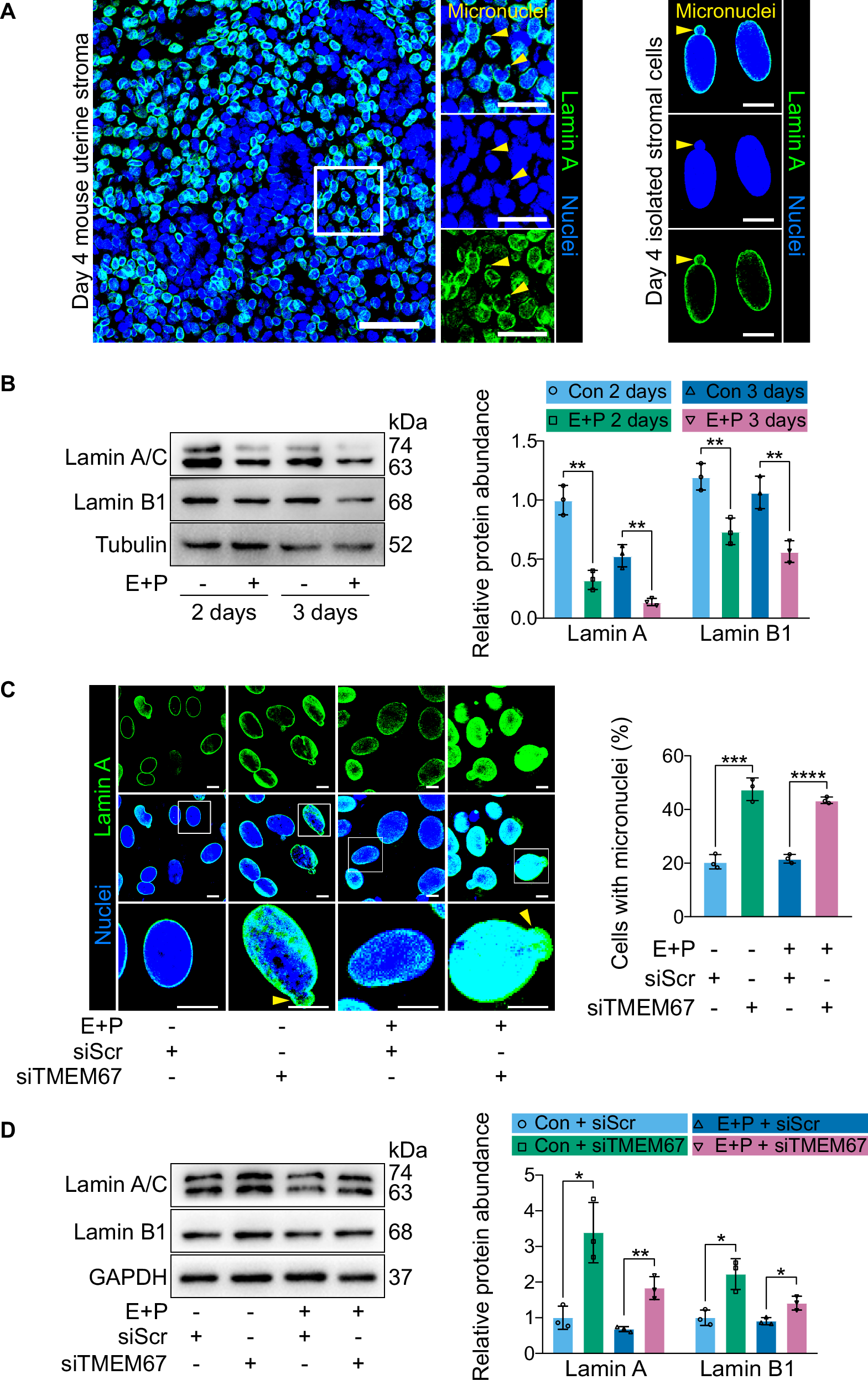
A Lamin A immunofluorescence in the day 4 mouse uterine stroma (Scale bar, 10 μm; Inset scale bars, 5 μm.) and in mouse uterine stromal cells (Scale bars, 15 μm). B Western blot analysis and quantification of Lamin A and Lamin B1 in stromal cells under in vitro decidualization for 2 and 3 days. C Lamin A immunofluorescence and quantification of cells with micronuclei in uterine stromal cells transfected with siScr or siTMEM67 for 24 h and further induced in vitro decidualization for 48 h. Scale bars, 5 μm. Inset scale bars, 5 μm. D Western blot analysis and quantification of Lamin A and Lamin B1 after stromal cells were transfected with siScr or siTMEM67 for 24 h and further induced for in vitro decidualization for 48 h. All images were representative of three biologically independent experiments. All data were presented as means ± SD from three biologically independent experiments. The two-tailed Student’s t-test was used for comparing two groups. One way ANOVA test was used for comparing more than two groups. *P < 0.05, **P < 0.01, ***P < 0.001, and ****P < 0.0001.