Abstract
Primary cilia are antenna-like organelles that sense extracellular signals and function as signaling hubs essential for vertebrate development and homeostasis. Decidualization is crucial for pregnancy establishment and maintenance in both humans and mice. While primary cilia are present in endometrial stromal cells, their role in pregnancy remains unknown. Here, we identify TMEM67, a key component of the ciliary transition zone, as a critical regulator of mouse decidualization. Loss of primary cilia triggers RhoA-MLC2-dependent actomyosin contraction, which transmits mechanical forces to the nuclear lamina, leading to micronuclei formation. Within these micronuclei, double-stranded DNA (dsDNA) can directly bind to cyclic GMP-AMP synthase (cGAS) in situ, initiating downstream signaling. This activation of the cGAS-STING pathway reduces CCL6 production and impairs decidualization. Furthermore, pharmacological inhibition of actin polymerization or RhoA-ROCK signaling alleviates mechanical forces surrounding stromal cells, restores ciliogenesis, maintains nuclear integrity, suppresses the cGAS-STING pathway activation, and ultimately rescues decidualization. Our findings reveal a previously unrecognized mechanism by which primary cilia regulate the actin cytoskeleton to maintain nuclear integrity and prevent DNA leakage. This safeguards against aberrant activation of the cGAS-STING pathway, which would otherwise trigger detrimental immune signaling and impair decidualization.
Similar content being viewed by others
Introduction
Decidualization is a critical process for successful pregnancy in both rodents and humans1. This transformation involves endometrial stromal cells responding to external stimuli, leading to nuclear rounding and actin cytoskeleton reorganization2. These changes collectively endow stromal cells with an epithelioid-like phenotype, priming them for implantation3. Impaired decidualization is associated with recurrent spontaneous abortion and unexplained infertility4. Our previous studies have demonstrated that primary cilia are crucial for decidualization in both mice and humans5,6. Primary cilia, which extend from the surface of most eukaryotic cells, function as key mediators of signaling pathways, including Hedgehog (Hh) and WNT, which are crucial for cellular communication and tissue homeostasis7,8.
The formation of primary cilia requires the passage of ciliary-bound transmembrane proteins through the transition zone, a critical barrier between the basal body and axoneme that regulates the transport of essential ciliary components9. TMEM67, a key ciliary transition zone protein, plays a critical role in ciliogenesis10, and its mutations are associated with ciliopathies such as Meckel-Gruber syndrome and Joubert syndrome11,12. Loss of TMEM67 leads to RhoA activation, stress fiber formation, and nuclear abnormalities13,14. Furthermore, F-Actin dynamics are closely linked to the assembly and disassembly of primary cilia. Histone deacetylase 6 (HDAC6), an activator of ciliary disassembly, induces F-Actin polymerization15. During decidualization, actin-myosin II interactions regulate F-Actin organization through myosin light chain phosphorylation (p-MLC), which, if dysregulated, can impair in vitro decidualization16. However, inhibition of actin polymerization by cytochalasin D (CytoD) disrupts HDAC6-mediated ciliary disassembly17 and promotes decidualization18. These findings underscore the intricate crosstalk between actin cytoskeleton dynamics and ciliary assembly during decidualization. Additionally, recent evidence suggests that actomyosin contractility modulates nuclear lamins, such as Lamin A, through the F-Actin meshwork, further highlighting the interconnected roles of cytoskeletal regulation and nuclear integrity19.
The nuclear lamina network consists of intermediate filament proteins, including A-type (Lamin A/C) and B-type (Lamin B1 and Lamin B2) proteins, and serves as a structural scaffold located at both the nuclear periphery and a restricted region within the nucleoplasm20. Although Lamin B1 is significantly reduced during decidualization21, the role of Lamin A in this process remains unknown. Studies have shown that Lmna-null mice exhibit defective primary cilia in multiple tissues, such as ovary and uterus22. Lamin A protects nuclear integrity from actomyosin contractility, while RhoA-ROCK-driven actin dynamics promote nuclear damage, including micronuclei formation, linking cytoskeletal regulation to nuclear stability23. Micronuclei are chromatin fragments that serve as sites for nuclear lamina components, such as Lamin A and Lamin B124. Micronuclei are also a reservoir for cyclic GMP-AMP synthase (cGAS), a cytosolic sensor that detects double-stranded DNA (dsDNA)25. When cGAS binds to dsDNA, it is activated and catalyzes the synthesis of 2′3′-cGAMP from ATP and GTP25. As a ligand for STING, 2′3′-cGAMP activates TANK-binding kinase 1 (TBK1) and IFN regulatory factor 3 (IRF3) through phosphorylation, initiating the innate immune response26. Dysregulation of the cGAS-STING pathway is also strongly implicated in a variety of sterile inflammatory disorders such as nonalcoholic fatty liver disease27. In contrast, inhibiting RhoA signaling reduces F-Actin polymerization and micronuclei formation, thereby further repressing the activation of the cGAS-STING pathway28.
As TMEM67 is localized at the ciliary transition zone and is correlated with ciliopathies11,12, we hypothesized that TMEM67 should play a significant role during decidualization. Our findings demonstrate that primary cilia defects disrupt actin cytoskeleton organization and promote micronuclei formation. The micronuclei subsequently activate the cGAS-STING pathway, leading to reduced CCL6 secretion. This signaling cascade eventually exerted a negative impact on mouse decidualization.
Results
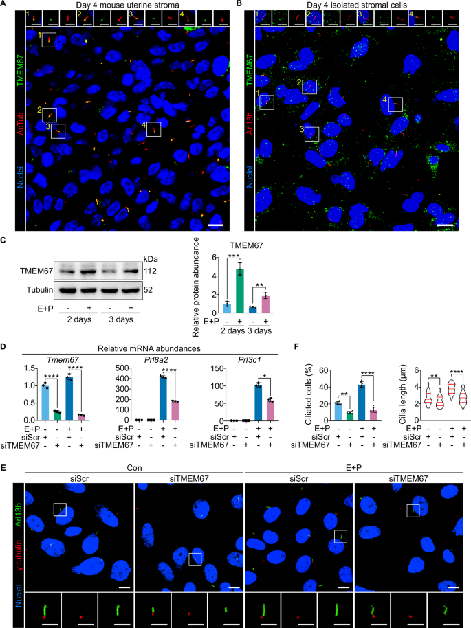
TMEM67 is required for ciliogenesis and decidualization
Our previous findings have demonstrated that primary cilia are essential for decidualization5,6. TMEM67, a key component of ciliary transition zone, is assumed to contribute to decidualization. Primary cilia are recognized by acetylated α-tubulin (AcTub) and ADP-ribosylation factor-like protein 13B (Arl13b)29. In both mouse uterine stromal cells from day 4 pregnant uterine tissue and cultured stromal cells, TMEM67 was primarily localized at the ciliary transition zone, situated between the ciliary axoneme and the basal body10, with some concurrent cytoplasmic localization also noted (Fig. 1A, B). Western blot analysis exhibited a significant augmentation in the TMEM67 protein levels under in vitro decidualization (estrogen and progesterone, E + P) for 2 and 3 days (Fig. 1C). Prolactin family 8 subfamily a member 2 (Prl8a2) and Prolactin family 3 subfamily c member 1 (Prl3c1) are two reliable markers for mouse in vitro decidualization30. TMEM67 knockdown in mouse uterine stromal cells resulted in a marked reduction in the expression of Prl8a2 and Prl3c1 (Fig. 1D). Furthermore, TMEM67 knockdown significantly reduced the percentage of ciliated stromal cells and cilia length (Fig. 1E, F). Collectively, these findings demonstrate that TMEM67 is indispensable for both primary cilia formation and mouse decidualization.
A TMEM67 and acetylated tubulin (AcTub) immunofluorescence in mouse uterine stroma on day 4 of pregnancy. Scale bar, 5 μm. Inset scale bars, 3 μm. B TMEM67 and Arl13b immunofluorescence in cultured uterine stromal cells on day 4 of pregnancy. Scale bar, 5 μm. Inset scale bars, 3 μm. C Western blot analysis and quantification of TMEM67 protein in stromal cells under in vitro decidualization (E + P) for 2 and 3 days. D Relative mRNA abundances of Tmem67, Prl8a2 and Prl3c1 after stromal cells were transfected with scrambled negative control siRNA (siScr) or siRNA targeting Tmem67 (siTMEM67) for 24 h and further induced for in vitro decidualization for 48 h. E, F Arl13b and γ-tubulin immunofluorescence, the percentage of ciliated cells, and cilia length in mouse uterine stromal cells after transfected with siScr or siTMEM67 for 24 h and induced for in vitro decidualization for 48 h. Scale bars, 10 μm. Inset scale bars, 5 μm. All images were representative of three biologically independent experiments. For violin plots, the solid lines indicated the median and the dotted lines indicated the first and third quartiles. Other data were presented as means ± SD from three biologically independent experiments. The two-tailed Student’s t-test was used for comparing two groups. One-way ANOVA test was used for comparing more than two groups. *P < 0.05, **P < 0.01, ***P < 0.001, and ****P < 0.0001.
Ciliary defects enhance actomyosin contraction
Primary cilia are closely related to actin cytoskeleton31. TMEM67 knockdown also causes a dramatic remodeling of the actin cytoskeleton and activation of RhoA signaling as illustrated by the increased detection of F-Actin14. RhoA typically interacts with phospho-myosin light chain 2 (Ser19) (p-MLC2) to build contractile forces32. In our study, knockdown of TMEM67 with or without the decidualization significantly enhanced actin polymerization, as indicated by decreased the actin fiber length and increased F-Actin intensity (Fig. 2A). In parallel, the protein levels of RhoA and p-MLC2 were also remarkably increased (Fig. 2B). The results led us to wonder whether the whole manipulation of primary cilia could also acquire the same phenotypes as TMEM67 knockdown. Treatment with Ciliobrevin A (CBA), a specific inhibitor of ciliogenesis33, significantly increased F-Actin accumulation (Supplementary Fig. 1A), and enhanced RhoA and p-MLC2 protein levels (Supplementary Fig. 1B). Similarly, the knockdown of IFT88, an indispensable factor in ciliogenesis34, notably promoted actin polymerization (Supplementary Fig. 1C), accompanied by increased RhoA and p-MLC2 expressions (Supplementary Fig. 1D). Tubastatin A (TubA), a selective inhibitor of HDAC6 to extend primary cilia35, showed reduced actin polymerization (Supplementary Fig. 1E), while simultaneously decreased RhoA and p-MLC2 protein levels (Supplementary Fig. 1F). Altogether, these results indicate that primary cilia could modulate actin cytoskeleton in mouse uterine stromal cells.
A F-Actin immunofluorescence, quantification of fibers length and F-Actin intensity in uterine stromal cells transfected with siScr or siTMEM67 for 24 h and further induced in vitro decidualization for 48 h. Scale bars, 15 μm. B Western blot analysis and quantification of RhoA, p-MLC2, and TMEM67 after stromal cells were transfected with siScr or siTMEM67 for 24 h and further induced in vitro decidualization for 48 h. C Western blot analysis and quantification of RhoA and p-MLC2 in stromal cells under in vitro decidualization for 2 and 3 days. D F-Actin and p-MLC2 immunofluorescence in uterine stromal cells. Scale bar, 25 μm. All images were representative of three biologically independent experiments. All data were presented as means ± SD from three biologically independent experiments. The two-tailed Student’s t-test was used for comparing two groups. One-way ANOVA test was used for comparing more than two groups. *P < 0.05, **P < 0.01, ***P < 0.001, and ****P < 0.0001.
After stromal cells were induced for in vitro decidualization for 2 or 3 days, there was a significant decrease in the protein levels of RhoA and p-MLC2 (Fig. 2C). Actin polymerization and RhoA-mediated contractile myosin activity are examined by Phalloidin-iFluor488 and p-MLC2 staining, respectively36. We observed that p-MLC2 co-localized with F-Actin in mouse uterine stromal cells (Fig. 2D), suggesting that RhoA and p-MLC2 may jointly regulate actin cytoskeleton during mouse in vitro decidualization.
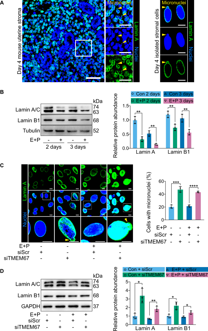
Ciliary deficiency induces micronuclei formation
As increased actomyosin contractility impairs nuclear envelope integrity23, we wondered if actomyosin contraction caused by primary cilia defects could influence the nuclear shape in the stromal cells. Micronuclei, recognized by Lamin A, were noticeable in both day 4 uterine stromal cells in vivo and cultured stromal cells in vitro (Fig. 3A). Lamin B1, a structural component of the nuclear lamina, is required for nuclear envelope20. Western blot analysis showed that protein levels of both Lamin A and Lamin B1 were significantly decreased during mouse in vitro decidualization for 2 and 3 days (Fig. 3B), suggesting the loss of nuclear envelope integrity during decidualization. We found that silencing TMEM67 significantly augmented the numbers of micronuclei and the protein levels of Lamin A and Lamin B1 (Fig. 3C, D). Expanding our inquiry, we examined the influence of CBA treatment on stromal cells. Immunofluorescence showed that CBA-treated stromal cells bore more micronuclei than untreated cells (Supplementary Fig. 2A). Lamin A and Lamin B1 protein levels were also more abundant in CBA-treated stromal cells (Supplementary Fig. 2B). Furthermore, IFT88 knockdown led to an increase of micronuclei and protein levels of Lamin A and Lamin B1, aligning with the phenotypic alterations observed with siTMEM67 and CBA treatment (Supplementary Fig. 2C, D). Conversely, TubA treatment, which inhibits ciliary disassembly, significantly reduced the proportion of cells containing micronuclei (Supplementary Fig. 2E). We also observed a reduction in protein levels of both Lamin A and Lamin B1 following TubA treatment (Supplementary Fig. 2F). Taken together, these results suggest that primary cilia inhibit micronuclei formation during mouse decidualization.
A Lamin A immunofluorescence in the day 4 mouse uterine stroma (Scale bar, 10 μm; Inset scale bars, 5 μm.) and in mouse uterine stromal cells (Scale bars, 15 μm). B Western blot analysis and quantification of Lamin A and Lamin B1 in stromal cells under in vitro decidualization for 2 and 3 days. C Lamin A immunofluorescence and quantification of cells with micronuclei in uterine stromal cells transfected with siScr or siTMEM67 for 24 h and further induced in vitro decidualization for 48 h. Scale bars, 5 μm. Inset scale bars, 5 μm. D Western blot analysis and quantification of Lamin A and Lamin B1 after stromal cells were transfected with siScr or siTMEM67 for 24 h and further induced for in vitro decidualization for 48 h. All images were representative of three biologically independent experiments. All data were presented as means ± SD from three biologically independent experiments. The two-tailed Student’s t-test was used for comparing two groups. One way ANOVA test was used for comparing more than two groups. *P < 0.05, **P < 0.01, ***P < 0.001, and ****P < 0.0001.
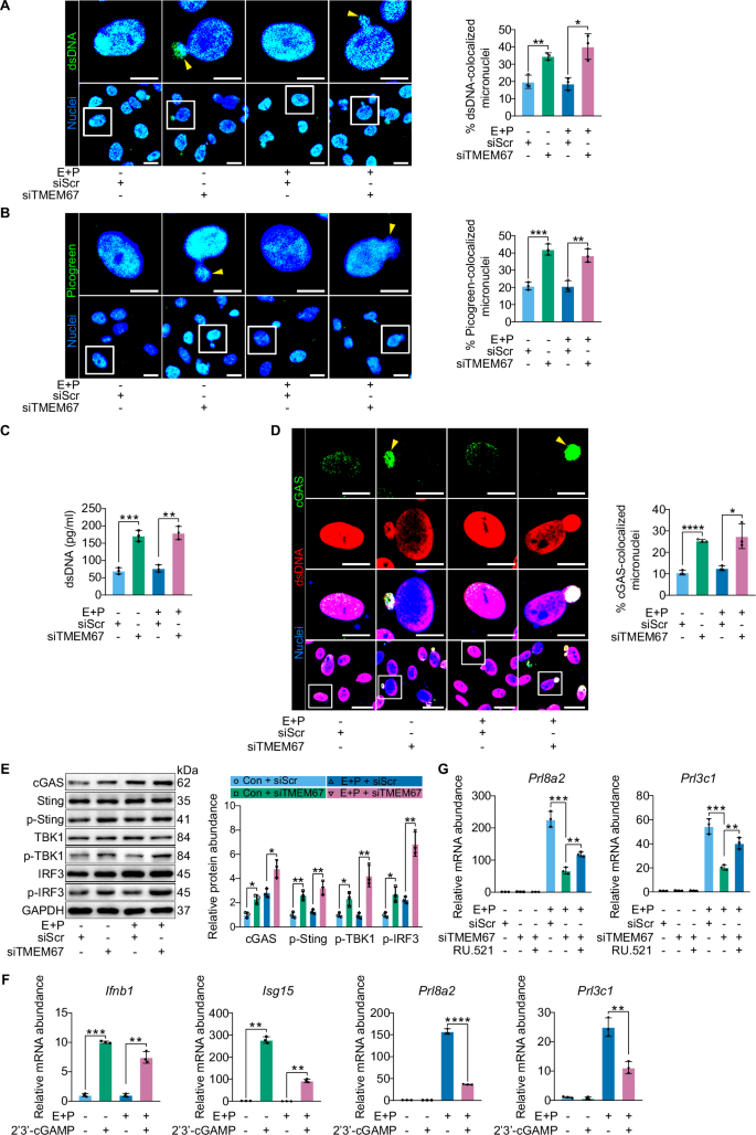
Ciliary deficiency activates the cGAS-STING pathway
Micronuclei is the major source of cytosolic DNA that can activate cGAS-STING pathway37. We used both an anti-dsDNA antibody and picogreen, a fluorescent dye that selectively binds dsDNA, to examine the cytoplasmic distribution of nuclear or mitochondrial DNA38. Our data showed a significant increase in the proportion of micronuclei co-stained with dsDNA or picogreen in TMEM67-knockdown cells (Fig. 4 A, B). The concentration of dsDNA in cultured medium was also remarkably increased after the knockdown of TMEM67 (Fig. 4C). Furthermore, TMEM67-knockdown cells exhibited a significant increase in micronuclei formation with cGAS recruitment, as demonstrated by dsDNA and cGAS co-localization (Fig. 4D). Western blot analysis showed that silencing of TMEM67 also significantly enhanced the cGAS-STING pathway-related protein levels, including cGAS, p-Sting, p-TBK1 and p-IRF3 (Fig. 4E). In parallel experiments with TMEM67 knockdown, we found that CBA treatment significantly increased the percentage of micronuclei co-stained with dsDNA or picogreen (Supplementary Fig. 3A, B), and raised dsDNA concentration in the cultured medium (Supplementary Fig. 3C). The colocalization of dsDNA with cGAS and cGAS-STING pathway-related downstream proteins were both significantly increased after CBA treatment (Supplementary Fig. 3D, E). Further, we validated these findings by knocking down IFT88 in stromal cells. Notably, upon IFT88 knockdown, both dsDNA and picogreen displayed enhanced co-localization with micronuclei, subsequently causing an elevation in dsDNA concentration (Supplementary Fig. 3F-H). As anticipated, cGAS was localized at micronuclei and then activated the cGAS-STING pathway after IFT88 knockdown (Supplementary Fig. 3I, J). When stromal cells were treated with 2’3’-cGAMP, a potent inducer of the cGAS-STING pathway39, there were a significant increase of Ifnb1 and Isg15 mRNA levels and a significant reduction in Prl8a2 and Prl3c1 mRNA levels, suggesting that activation of the cGAS-STING pathway suppresses decidualization (Fig. 4F). Notably, no significant differences were observed between the control and decidualization groups (Fig. 4F). Furthermore, pharmacological inhibition of cGAS activity with RU.52140 significantly restored Prl8a2 and Prl3c1 mRNA levels in TMEM67-knockdown cells (Fig. 4G). These results suggest that primary cilia act as a potent repressor of the cGAS-STING pathway.
A dsDNA immunofluorescence and the percentage of dsDNA-colocalized micronuclei after stromal cells were transfected with siScr or siTMEM67 for 24 h and further induced in vitro decidualization for 48 h. Scale bars, 15 μm. Inset scale bars, 10 μm. B Picogreen immunofluorescence and the percentage of picogreen-colocalized micronuclei after stromal cells were transfected with siScr or siTMEM67 for 24 h and further induced in vitro decidualization for 48 h. Scale bars, 15 μm. Inset scale bars, 10 μm. C dsDNA concentration in cultured medium after stromal cells were transfected with siScr or siTMEM67 for 24 h and further induced in vitro decidualization for 48 h. D dsDNA and cGAS immunofluorescence, and the percentage of cGAS-colocalized micronuclei after stromal cells were transfected with siScr or siTMEM67 for 24 h and further induced in vitro decidualization for 48 h. Scale bars, 25 μm. Inset scale bars, 10 μm. E Western blot analysis and quantification of cGAS, p-Sting, p-TBK1, and p-IRF3 after stromal cells were transfected with siScr or siTMEM67 for 24 h and further induced in vitro decidualization for 48 h. F Relative mRNA abundances of Ifnb1, Isg15, Prl8a2 and Prl3c1 after stromal cells were treated with 2’3’-cGAMP (5 μg/ml) under in vitro decidualization conditions for 48 h. G Relative mRNA abundances of Prl8a2 and Prl3c1 after stromal cells were transfected with siScr or siTMEM67 for 24 h and further induced in vitro decidualization for 48 h with or without RU.521 (10 μM) treatments. All images were representative of three biologically independent experiments. All data were presented as means ± SD from three biologically independent experiments. The two-tailed Student’s t-test was used for comparing two groups. One-way ANOVA test was used for comparing more than two groups. *P < 0.05, **P < 0.01, ***P < 0.001, and ****P < 0.0001.
Inhibition of actin polymerization restores ciliogenesis and decidualization
In our study, ciliary defects primarily disrupted the actin cytoskeleton, leading to impaired decidualization. We next investigated whether F-Actin could influence primary cilia. We confirmed that RhoA and p-MLC2 were both decreased during mouse in vitro decidualization (Fig. 2C). To examine the role of the global actin cytoskeleton in ciliogenesis, stromal cells were treated with CytoD, an inhibitor of actin polymerization. CytoD remarkably disrupted the actin cytoskeleton (Supplementary Fig. 4A). The disruption of actin filaments by CytoD significantly facilitated both the percentage of ciliated cells and cilia length (Supplementary Fig. 4B). CytoD treatment also increased the ciliary proteins (Supplementary Fig. 4C). As anticipated, disruption of the actin cytoskeleton significantly enhanced mouse decidualization, as indicated by increased Prl8a2 and Prl3c1 mRNA levels (Supplementary Fig. 4D). Since MLC can be phosphorylated by RhoA-ROCK or by Ca2+/calmodulin-activated MLC kinase (MLCK)41. ML-7, an inhibitor of MLCK23, exhibited an opposing effect on Prl8a2 and Prl3c1 mRNA expression levels and had little effect on actin cytoskeleton (Supplementary Fig. 4E, F). These results confirm that actin cytoskeleton in mouse uterine stromal cells was regulated by RhoA-ROCK-MLC2 signaling, but not MLCK.
Consequently, we treated stromal cells with C3, an inhibitor of RhoA42. Inhibition of RhoA by C3 significantly increased the actin fiber length and reduced F-Actin intensity (Fig. 5A), while increased ciliated cells and cilia length (Fig. 5B). These changes were also confirmed by three increased cilia proteins (IFT88, Arl13b and AcTub) after C3 treatment (Fig. 5C). We found that the inhibition of RhoA by C3 reduced p-MLC2 protein level, suggesting that p-MLC2 acts at the downstream of RhoA (Fig. 5C). C3 treatments significantly enhanced in vitro decidualization, as indicated by increased mRNA levels of Prl8a2 and Prl3c1 (Fig. 5D). RhoA regulates p-MLC2 through Rho-associated protein kinase (ROCK)42. Immunofluorescence analysis showed that Y27632, a ROCK inhibitor, significantly increased the actin fiber length and reduced F-Actin intensity (Fig. 5E). The treatment of stromal cells with Y27632 also remarkably promoted the percentage of ciliated cells and cilia length (Fig. 5F), evidenced by augmented ciliary proteins and decreased the protein level of p-MLC2 (Fig. 5G). The expression of two decidualization markers Prl8a2 and Prl3c1 was also enhanced by Y27632 treatment (Fig. 5H).
A F-Actin immunofluorescence, quantification of fibers length and F-Actin intensity after uterine stromal cells treated with C3 (0.5 μg/ml) under in vitro decidualization (E + P) for 48 h. Scale bars, 25 μm. B Arl13b and γ-tubulin immunofluorescence, the percentage of ciliated cells, and cilia length in mouse stromal cells treated with C3 (0.5 μg/ml) with or without in vitro decidualization for 48 h. Scale bars, 15 μm. Inset scale bars, 5 μm. C Western blot analysis and quantification of IFT88, Arl13b, AcTub, and p-MLC2 after stromal cells were treated with C3 (0.5 μg/ml) with or without in vitro decidualization for 48 h. D Relative mRNA abundances of Prl8a2 and Prl3c1 after stromal cells were treated with C3 (0.5 μg/ml) with or without in vitro decidualization for 48 h. E F-Actin immunofluorescence, quantification of fibers length and F-Actin intensity in mouse stromal cells treated with Y27632 (40 μM) with or without in vitro decidualization for 24 h. Scale bars, 25 μm. F Arl13b and γ-tubulin immunofluorescence, the percentage of ciliated cells, and cilia length in mouse stromal cells treated with Y27632 (40 μM) with or without in vitro decidualization for 24 h. Scale bars, 15 μm. Inset scale bars, 5 μm. G Western blot analysis and quantification of IFT88, Arl13b, AcTub, and p-MLC2 after stromal cells were treated with Y27632 (10, 20, and 40 μM) with or without in vitro decidualization for 24 h. H Relative mRNA abundances of Prl8a2 and Prl3c1 in mouse stromal cells treated with Y27632 (40 μM) with or without in vitro decidualization for 24 h. All images were representative of three biologically independent experiments. For violin plots, the solid lines indicated the median and the dotted lines indicated the first and third quartiles. Other data were presented as means ± SD from three biologically independent experiments. The two-tailed Student’s t-test was used for comparing two groups. One-way ANOVA test was used for comparing more than two groups. *P < 0.05, **P < 0.01, ***P < 0.001, and ****P < 0.0001.
On the other hand, Calyculin A (CalyA), a potent inhibitor of PP1 and PP2A-C phosphatases known to induce contraction of the actin-myosin cytoskeleton43, significantly decreased the actin fiber length and increased F-Actin intensity (Supplementary Fig. 4G). Additionally, CalyA remarkably decreased the percentage of ciliated cells, cilia length, and levels of three ciliary proteins (Supplementary Fig. 4H, I). CalyA potency was validated by its ability to promote the protein level of p-MLC2 (Supplementary Fig. 4I). Ultimately, the promotion of p-MLC2 by CalyA significantly reduced mouse decidualization (Supplementary Fig. 4J). These collective findings suggest that RhoA-ROCK-MLC2 signaling should be the dominant pathway to negatively regulate primary cilia and mouse decidualization.
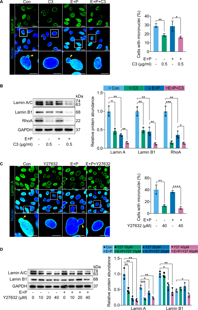
RhoA-MLC2 signaling induces micronuclei formation
Since RhoA inhibition by C3 restores normal nuclear morphology and nuclear envelope integrity23, we next investigated whether it exerts a similar effect in uterine stromal cells. C3 treatment significantly reduced the percentage of micronuclei in stromal cells through decreasing RhoA protein levels, along with a concomitant reduction in Lamin A and Lamin B1 expression (Fig. 6A, B). Similarly, ROCK inhibitor Y27632 decreased micronuclei formation (Fig. 6C), and down-regulated Lamin A and Lamin B1 protein levels (Fig. 6D). Consistent with these findings, CytoD treatment markedly decreased cells with micronuclei and the protein levels of Lamin A and Lamin B1 (Supplementary Fig. 5A, B). In contrast, CalyA treatment remarkably promoted micronuclei formation and increased Lamin A and Lamin B1 expression (Supplementary Fig. 5C, D). Together, our results suggested that the inhibition of actomyosin contraction restores normal nuclear morphology and reduces micronuclei formation.
A Lamin A immunofluorescence and the percentage of micronuclei after stromal cells were treated with C3 (0.5 μg/ml) under in vitro decidualization (E + P) for 48 h. Scale bars, 15 μm. Inset scale bars, 10 μm. B Western blot analysis and quantification of Lamin A, Lamin B1, and RhoA after stromal cells were treated with C3 (0.5 μg/ml) under in vitro decidualization for 48 h. C Lamin A immunofluorescence and the percentage of micronuclei after stromal cells were treated with Y27632 (40 μM) with or without in vitro decidualization for 24 h. Scale bars, 5 μm. Inset scale bars, 5 μm. D Western blot analysis and quantification of Lamin A and Lamin B1 after stromal cells were treated with Y27632 (10, 20, and 40 μM) with or without in vitro decidualization for 24 h. All images were representative of three biologically independent experiments. All data were presented as means ± SD from three biologically independent experiments. The two-tailed Student’s t-test was used for comparing two groups. One-way ANOVA test was used for comparing more than two groups. *P < 0.05, **P < 0.01, ***P < 0.001, and ****P < 0.0001.
RhoA-MLC2 signaling activates the cGAS-STING pathway
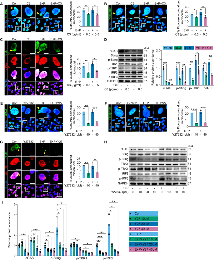
After confirming that the actin cytoskeletonregulates nuclear morphology, we hypothesized that a reduction in micronuclei may hinder its interaction with cGAS, thereby leading to inactivation of the cGAS-STING pathway. To test this hypothesis, we examined the impact of C3 treatment on the percentage of cells containing micronuclei using dsDNA and picogreen staining. Following C3 treatment, we observed a significant reduction in micronuclei colocalized with either dsDNA or picogreen (Fig. 7A, B). Additionally, C3 treatment led to diminished colocalization of cGAS with dsDNA within micronuclei (Fig. 7C). Protein levels of key components in the cGAS-STING pathway, including cGAS, p-Sting, p-TBK1, and p-IRF3, were markedly decreased after C3 treatment (Fig. 7D). Similarly, treatment with the ROCK inhibitor Y27632 substantially reduced the colocalization of micronuclei with dsDNA or picogreen (Fig. 7E, F). This inhibition also resulted in a notable decrease in cGAS and dsDNA co-localization in stromal cells, accompanied by a corresponding reduction in the protein levels of cGAS, p-Sting, p-TBK1, and p-IRF3 (Fig. 7G–I).
A dsDNA immunofluorescence and the percentage of dsDNA-colocalized micronuclei after stromal cells were treated with C3 (0.5 μg/ml) under in vitro decidualization (E + P) for 48 h. Scale bars, 25 μm. Inset scale bars, 10 μm. B Picogreen immunofluorescence and the percentage of picogreen-colocalized micronuclei after stromal cells were treated with C3 (0.5 μg/ml) under in vitro decidualization for 48 h. Scale bars, 25 μm. Inset scale bars, 10 μm. C dsDNA and cGAS immunofluorescence, and the percentage of cGAS-colocalized micronuclei after stromal cells were treated with C3 (0.5 μg/ml) under in vitro decidualization for 48 h. Scale bars, 25 μm. Inset scale bars, 10 μm. D Western blot analysis and quantification of cGAS, p-Sting, p-TBK1, and p-IRF3 after stromal cells were treated with C3 (0.5 μg/ml) under in vitro decidualization for 48 h. E dsDNA immunofluorescence and the percentage of dsDNA-colocalized micronuclei after stromal cells were treated with Y27632 (40 μM) under in vitro decidualization for 24 h. Scale bars, 25 μm. Inset scale bars, 10 μm. F Picogreen immunofluorescence and the percentage of picogreen-colocalized micronuclei after stromal cells were treated with Y27632 (40 μM) under in vitro decidualization for 24 h. Scale bars, 25 μm. Inset scale bars, 10 μm. G dsDNA and cGAS immunofluorescence, and the percentage of cGAS-colocalized micronuclei after stromal cells were treated with Y27632 (40 μM) under in vitro decidualization for 24 h. Scale bars, 25 μm. Inset scale bars, 10 μm. H, I Western blot analysis and quantification of cGAS, p-Sting, p-TBK1, and p-IRF3 after stromal cells were treated with Y27632 (10, 20 and 40 μM) under in vitro decidualization for 24 h. All images were representative of three biologically independent experiments. All data were presented as means ± SD from three biologically independent experiments. The two-tailed Student’s t-test was used for comparing two groups. One-way ANOVA test was used for comparing more than two groups. *P < 0.05, **P < 0.01, ***P < 0.001, and ****P < 0.0001.
Next, we investigated the effect of global actin dynamics on the cGAS-STING pathway. Destructive actin networks by CytoD effectively restored normal nuclear morphology, resulting in reduced colocalization of micronuclei with dsDNA or picogreen (Supplementary Fig. 6A, B). The percentage of cGAS localization within dsDNA-enriched micronuclei was also significantly reduced, along with a decrease in the levels of key proteins associated with the cGAS-STING pathway (Supplementary Fig. 6C, D). In contrast, treatment with CalyA, which increases p-MLC2 levels, significantly enhanced the localization of dsDNA or picogreen within micronuclei (Supplementary Fig. 6E, F). Following CalyA treatment, we observed an increase in cGAS-positive and dsDNA-colocalized micronuclei in stromal cells, along with elevated levels of cGAS-STING pathway-associated proteins (Supplementary Fig. 6G, H). Collectively, our findings suggest that the RhoA-ROCK-MLC2 axis plays a crucial role in initiating the cGAS-STING pathway by promoting the colocalization of micronuclei with cGAS in mouse uterine stromal cells.
Primary cilia-dependent CCL6 secretion contributes to decidualization
To identify potential soluble mediators involved in intercellular communication between primary cilia and mouse uterine stromal cells, a cytokine array was used to assess changes in the secretion profile of soluble molecules following inhibition of ciliogenesis by CBA treatment. Upon CBA treatment, the three most decreased factors in mouse uterine stromal cells were NARC-1, RBP4, and CCL6 (Fig. 8A). Knockdown of Pcsk9 (also known as Narc1) or Rbp4 had a minimal impact on the decidualization mRNA levels of Prl8a2 and Prl3c1 (Fig. 8B, C). However, knockdown of Ccl6 in uterine stromal cells significantly decreased the mRNA levels of Prl8a2 and Prl3c1 (Fig. 8D), indicating that CCL6 might serve as a secretory protein for mediating the crosstalk between primary cilia and stromal cells. CCL6, identified as a chemokine primarily derived from monocytes or macrophages, exerts its biological effects through the C-C chemokine receptor 1 (CCR1)44. We found that recombinant mouse CCL6 protein increased the mRNA expression levels of Prl8a2 and Prl3c1 (Fig. 8E). Consistent with cytokine array findings, CBA treatment also significantly reduced CCL6 secretion from stromal cells (Fig. 8F). To further investigate whether alterations in the actin cytoskeleton could influence CCL6 expression, stromal cells were treated with CalyA to enhance actin contraction. This treatment remarkably inhibited CCL6 production (Fig. 8G). Moreover, activation of the cGAS-STING pathway with 2’3’-cGAMP significantly reduced the CCL6 production (Fig. 8H). Overall, these findings suggest that primary cilia regulate stromal CCL6 production mainly through inhibiting actomyosin contraction and the cGAS-STING pathway.
A Cytokine array analysis of the cultured medium from stromal cells treated with DMSO or CBA. B Relative mRNA abundances of Pcsk9, Prl8a2, and Prl3c1 after stromal cells were transfected with siScr or siPcsk9 for 24 h and further induced in vitro decidualization for 24 h. C Relative mRNA abundances of Rbp4, Prl8a2, and Prl3c1 after stromal cells were transfected with siScr or siRbp4 for 24 h and further induced in vitro decidualization for 24 h. D Relative mRNA abundances of Ccl6, Prl8a2, and Prl3c1 after stromal cells were transfected with siScr or siCcl6 for 24 h and further induced in vitro decidualization for 24 h. E Relative mRNA abundances of Prl8a2 and Prl3c1 after stromal cells were treated with recombinant mCCL6 proteins under in vitro decidualization for 24 h. F CCL6 concentrations in cultured medium after stromal cells were treated with DMSO or CBA under in vitro decidualization for 24 h. G CCL6 concentrations after stromal cells were treated DMSO and CalyA under in vitro decidualization for 24 h. H CCL6 concentrations in cultured medium after stromal cells were treated with 2’3’-cGAMP (5 μg/ml) under in vitro decidualization for 24 h. I Schematic model illustrating the working mechanism. TMEM67 is essential for stromal primary cilia formation and mouse decidualization. Primary cilia prevent RhoA-ROCK-MLC2-mediated actomyosin contraction, thereby reducing micronuclei formation and suppressing the cGAS-STING pathway activation. Loss of primary cilia leads to decreased CCL6 secretion and impairs decidualization. All images were representative ones of three biologically independent experiments. All data were presented as means ± SD from three biologically independent experiments. The two-tailed Student’s t-test was used for comparing two groups. One-way ANOVA test was used for comparing more than two groups. *P < 0.05, **P < 0.01 and ***P < 0.001.
Discussion
Our previous study demonstrated primary cilia respond to blastocyst-derived TNF-α, epithelial IHH, and stromal SHH to initiate mouse decidualization in a primary cilia-dependent manner5. Additionally, primary cilia in the decidual cells of normal pregnant women regulate human decidualization by inhibiting the PI3K-AKT pathway6. In contrast, patients experiencing recurrent miscarriage exhibited markedly impaired ciliogenesis45. These findings suggest that primary cilia undertake an indispensable role in female endometrial health. In this study, we identified TMEM67 as a ciliary protein that is essential for primary cilia formation during mouse decidualization. Mechanistically, ciliary defects drive actin polymerization, trigger micronuclei formation, activate the cGAS-STING pathway, suppress stromal CCL6 production, and impair decidualization.
Extensive research has established that ciliogenesis is regulated by actin branching. Specifically, disruption of ciliary transition zone proteins, such as TMEM67, TMEM216, and RPGR, stimulates stress fibers formation and while impairing ciliogenesis12,13. Conversely, actin-severing factors like cofilin facilitate cilia assembly46. During decidualization, the actin cytoskeleton undergoes significant reorganization2, and CytoD treatment has been shown to enhance human decidualization18. In non-migrating cells, RhoA activation is a key indicator of stress fiber formation47. Notably, the loss of TMEM67 or TMEM216 has been linked to RhoA activation13,14, consistent with our findings.
Our results also align with evidence from an ADPKD mouse model, where defective cilia are associated with disorganized actin cytoskeleton, increased RhoA-ROCK activity, and phosphorylation of MLC2, a prominent downstream of the RhoA-ROCK pathway32. We confirmed that inhibition of primary cilia by CBA treatment or knockdown of TMEM67 or IFT88 induces actin cytoskeleton reorganization, resulting in stress fiber formation via RhoA-MLC2 signaling. Furthermore, our study further demonstrated that promoting actin depolymerization with C3, Y27632, or CytoD enhances primary cilia formation and improves mouse decidualization. Conversely, CalyA treatment promotes actin filaments accumulation, stress fiber formation, and increased p-MLC2 levels while suppressing stromal ciliogenesis, ultimately impairing decidualization. Collectively, these findings confirm a dynamic interplay between primary cilia and the actin cytoskeleton in regulating mouse decidualization.
The nuclear envelopes and nuclear lamina are highly susceptible to morphological alterations, which can significantly impact their mechanical characteristics20,48. Lamin B1 is indispensable for nuclear integrity but is reduced during decidualization21,49,50. Similarly, we observed that Lamin A is decreased during mouse decidualization. Micronuclei, key indicators of chromosomal instability, are frequently detected in tumor cells and those with defective cell cycle checkpoints51. Their formation is primarily triggered by double-stranded DNA breaks, which subsequently activate an inflammatory response. Furthermore, micronuclei serve as a platform for the cGAS-STING pathway activation52. Our findings reveal that micronuclei in the mouse uterine stroma compromise primary cilia function, thereby impairing decidualization.
Our data suggest that primary cilia act as a negative regulator of the cGAS-STING pathway during mouse decidualization. cGAS, a cytosolic DNA sensor, requires precise regulation, as its uncontrolled activation can lead to autoimmune or chronic inflammatory disorders53. The E3 ubiquitin ligase MARCH8 has been identified as a negative regulator of the cGAS-STING pathway because the absence of MARCH8 in mice leads toenhanced antiviral response26. Recent evidence has linked the cGAS-STING activation in patients afflicted with adenomyosis, suggesting a potential role in its pathogenesis54. Based on our findings, primary cilia suppress cGAS activation by preventing micronuclei formation, limiting micronuclei-cGAS interactions, and maintaining self-DNA homeostasis under physiological conditions.
CCL6 expression in dendritic cells of uterine-draining lymph node differs between pregnant and non-pregnant mice55. Heme oxygenase-1(HO-1) is expressed predominantly in uterine myeloid cells, specifically neutrophils and monocytes. Interestingly, in an HO-1-deficient uterine environment, both CCL6 and its receptor, CCR1, are significantly reduced56. Knockout of cGAS leads to the upregulation of genes involved in leukocyte chemotaxis, including Ccl6 (Liu et al., 2023). Additionally, CCL6 expression is modulated by inflammatory stimuli in an IRF3-dependent manner, linking it to the cGAS-STING pathway (Gong et al., 2024; Kumari et al., 2016). While CCL6 is conventionally associated with macrophages and monocytes, our findings reveal that mouse uterine stromal cells also produce and secrete CCL6. Furthermore, we show that CCL6 supports decidualization and is regulated by primary cilia, the actin cytoskeleton, and the cGAS-STING pathway. In summary, our findings uncover a regulatory network in which primary cilia suppress RhoA-MLC2-driven actomyosin contraction and micronuclei formation. This regulation, in turn, restrains micronuclei-induced activation of the cGAS-STING pathway while supporting CCL6 production during mouse decidualization (Fig. 8I).
Methods
Mouse treatments
All animal experiments were approved by the Animal Care and Use Committee of South China Agricultural University. We have complied with all relevant ethical regulations for animal use. Adult CD1 mice (8–10 weeks) were maintained in specific pathogen-free (SPF) surroundings with a constant 12 h/12 h-light/dark cycle. Female mice were mated with fertile males to induce pregnancy (day of vaginal plug is day 1 of pregnancy). Flushing embryos from oviducts or uteri is to confirm pregnancy (day 1-4).
Isolation, culture, and in vitro decidualization of mouse uterine stromal cells
Mouse uteri were washed with Hanks’ balanced salt solution (HBSS; Sigma) and digested in 3.5 mL HBSS containing 1% (w/v) trypsin (Amresco, Cleveland, OH, USA) and 6 mg/mL dispase (Roche Applied Science). The digestion was carried out sequentially at 4°C for 1 h, followed by 1 h at room temperature and 10 min at 37°C. After luminal epithelial cells were removed by HBSS washing, the remaining tissues were further digested in 6 mL HBSS supplemented with 0.15 mg/mL collagenase I (Invitrogen, 17100-017, Houston, TX, USA) at 37°C for 35 min. The resulting stromal cells were collected and initially cultured in DMEM/F12 (Sigma, D2906) with 2% charcoal-treated FBS (cFBS, Biological Industries, USA) for 2 h to facilitate the removal of unattached epithelial cells. Subsequently, the culture medium was replaced with DMEM/F12 containing 10% heat-inactivated FBS for continued stromal cell expansion. For in vitro decidualization, stromal cells were treated with estradiol-17β (E, 10 nM) and progesterone (P, 1 mM) in DMEM/F12 medium containing 2% cFBS. The reagents used for cell treatments included Ciliobrevin A (CBA, S8249, Selleck Chemicals), Tubastatin A (TubA, S8049, Selleck Chemicals), C3 transferase (CT04, Cytoskeleton), Y-27632 2HCl (S1049, Selleck Chemicals), ML-7 HCl (S8388, Selleck Chemicals), Calyculin A (CalyA, HY-18983, MedChemExpress), Cytochalasin D (CytoD, ab143484, Abcam), mouse CCL6 protein (mCCL6, HY-P7143, MedChemExpres), 2’3’-cGAMP (tlrl-nacga23-1, InvivoGen) and RU.521 (HY-114180, MedChemExpress).
RNA interference
The small interfering RNA (siRNA) and scrambled negative control (Scr) siRNA were designed and synthesized by Ribobio Co, Ltd. (Guangzhou, China) with sequences as follows: siRNA-mouse-Ift88: 5’-GCTTGGAGCTTATTACATT-3’, siRNA-mouse-Tmem67: 5’-CTAGAAACCCATCAGACTA-3’, siRNA-mouse-Ccl6: 5’-GAAGCAAGGCCCAAGATCT-3’, siRNA-mouse-Pcsk9: 5’-GAACCTACATTGTGGTGCT-3’, and siRNA-mouse-Rbp4: 5’-CAACATCATCGCTGAGTTT-3’. siRNA was transfected with Lipofectamine 2000 kit (11668019, Invitrogen, Carlsbad, CA).
RNA extraction and real-time PCR
Total RNAs from mouse uterine stromal cells were extracted with TRIzol reagent (9109, Takara, Japan). PrimeScript reverse transcriptase reagent kit (R222-01-AB, Vazyme, China) was used to reverse transcribe RNAs (500 ng) into cDNA. Real-time PCR was performed on the CFX96 Touch Real-Time System (Bio-Rad, Hercules, CA, USA) by an SYBR Premix Ex Taq kit (Q311-02-AA, Vazyme, China). Relative mRNA fold changes were normalized to a housekeeping gene (mouse Rpl7) by the 2-ΔΔCt method. All primer sequences used for real-time PCR were listed in Supplementary Table 1.
Western blot
Uterine stromal cells were lysed on ice in lysis buffer (50 mM Tris-HCl, pH 7.5; 150 mM NaCl; 0.25% sodium deoxycholate, and 1% Triton X-100). Protein concentrations were determined using the BCA assay (Thermo Fisher Scientific, Waltham, MA). Equal amounts of protein were separated on a 10–12% SDS-PAGE gel and transferred onto PVDF membranes (IPVH00010, Millipore, Billerica, MA). The membranes were blocked with 5% non-fat milk (A600669, Sangon, China) for 1 h, and incubated with the specific primary antibodies overnight at 4°C. The primary antibodies used in this study included rabbit anti-TMEM67 antibody (1:1000; A15549, Abclonal), rabbit anti-Arl13b antibody (1:2000; 17711-1-AP, Proteintech), rabbit anti-IFT88 antibody (1:2000; 13967-1-AP, Proteintech), rabbit anti-alpha Tubulin (acetyl K40) (AcTub) antibody (1:5000; ab179484, Abcam), rabbit anti-Lamin A/C antibody (1:1000; 2032 s, Cell Signaling Technology), rabbit anti-Lamin B1 antibody (1:2000; ab133741, Abcam), rabbit anti-RhoA antibody (1:2000; 10749-1-AP, Proteintech), rabbit anti-MLC2 antibody (1:1000; DF7911, Affinity), rabbit anti-Phospho-Myosin Light Chain 2 (Ser19) Antibody (p-MLC2; 1:1000; 3671 s, Cell Signaling Technology), rabbit anti-cGAS antibody (1:1000; 31659 s, Cell Signaling Technology), rabbit anti-Sting antibody (1:2000; ab288157, Abcam), rabbit anti-Phospho-STING (Ser365) (p-Sting; 1:1000; 72971 s, Cell Signaling Technology), rabbit anti-TBK1/NAK antibody (1:1000; 38066 s, Cell Signaling Technology), rabbit anti-Phospho-TBK1/NAK (Ser172) (p-TBK1) (1:1000; 5483 s, Cell Signaling Technology), rabbit anti-IRF3 antibody (1:1000; 4302 s, Cell Signaling Technology), rabbit anti-Phospho-IRF-3 (Ser396) (p-IRF3; 1:1000; 29047 s, Cell Signaling Technology), mouse anti-glyceraldehyde phosphate dehydrogenase (GAPDH) antibody (1:1000; SC-32233, Santa Cruz Biotechnology), and rabbit anti-α-Tubulin antibody (1:1000; 2144 s, Cell Signaling Technology). Then, membranes were incubated with horseradish peroxidase (HRP)-conjugated secondary antibody (1:5000, Invitrogen) for 1 h. Signals were visualized by ECL substrate (WBKLS0100, Millipore, Billerica, MA) and detected with Tanon Imaging System (5200, Tanon, Shanghai, China). The molecular weight of the detected bands was estimated based on the migration pattern of the protein ladder that was run on the same gel. The reference molecular weights were determined from a separate gel where the colorimetric ladder was visualized before blotting. The band positions were estimated by comparing their migration distances relative to the known molecular weight markers.
Immunofluorescence
Paraffin sections were deparaffinized, rehydrated, and subjected to antigen retrieval in 0.01 M sodium citrate buffer (pH 6.0) by microwaving for 10 min. Mouse uterine stromal cells cultured on glass coverslips were fixed in 4% paraformaldehyde (158127, Sigma-Aldrich) in PBS for 10 min at 4°C. Both sections and cells were washed three times in PBS, permeabilized with 0.1% Triton X-100 in PBS for 20 min at room temperature, blocked with 5% BSA for 1 h at 37°C and incubated with primary antibodies overnight at 4°C in a humid chamber. The primary antibodies used in this study included rabbit anti-TMEM67 antibody (1:200; 13975-1-AP, Proteintech), rabbit anti-Acetylated tubulin antibody (1:5000; ab179484, Abcam), rabbit anti-Arl13b antibody (1:2000, 17711-1-AP, Proteintech), mouse anti-γ-tubulin antibody (1:2000, T5326, Sigma), Phalloidin-iFluor488 (F-Actin) (1:10,000; ab176753, Abcam), rabbit anti-Lamin A antibody (1:200; ab26300, Abcam), mouse anti-dsDNA antibody (1:200; SC-58749, Santa Cruz Biotechnology), and rabbit anti-cGAS antibody (1:100; 31659 s, Cell Signaling Technology). Sections were then incubated with matched secondary antibodies for 30 min at 37°C and counterstained with DAPI (D9542, Merck). For picogreen immunofluorescence, mouse uterine stromal cells were stained with 3 μl/ml picogreen (P7589, Invitrogen) for 1 h at 37°C and counterstained by 4′,6-diamidino-2-phenylindole (DAPI) (D9542, Merck). For dual immunofluorescence of TMEM67 with AcTub or Arl13b, we first incubated samples for AcTub or Arl13b antibody overnight and then incubated samples with Alexa Fluor® 594-conjugated second antibody (111-585-144, Jackson ImmunoResearch Laboratories). After washing three times, the samples were incubated with TMEM67 antibody overnight. The samples eventually incubated with Alexa Fluor® 488-conjugated second antibody (111-545-144, Jackson ImmunoResearch Laboratories) and DAPI. Images were acquired with Leica TCS SP8 scanning laser confocal microscope. The ciliary membrane marker Arl13b was used for cilia measurement. For cilia analysis, ciliated cells are countered by Image J (NIH), and cilia length was analyzed manually by Imaris (version 7.4.2, Bitplane) with measurement tools.
Quantification of F-Actin fluorescence intensity and fiber length
Image J was used to measure F-Actin fluorescence intensity by selecting regions of interest (ROIs) that included F-Actin and excluded background. The “Measure” function provided mean intensity values for each ROI, which we averaged across samples for consistency. To measure F-Actin fiber length, we traced along each fiber using the “Line Tool” in Image J. Lengths were recorded using the “Measure” function.
Cytokine array analysis
To obtain conditioned medium, mouse uterine stromal cells were treated with DMSO or CBA (50 μM) for 24 h in DMEM/F12 medium with 2% cFBS. Equal amounts of cultured media were collected and analyzed with a Proteome Profiler Mouse XL Cytokine Array (ARY028, R&D systems).
Enzyme-linked immunosorbent assay analysis
To analyze the effect of CBA, CalyA, and 2’3’-cGAMP on Chemokine C-C-Motif Ligand 6 (CCL6) secretion from cultured stromal cells, CCL6 in the cultured medium was measured using enzyme-linked immunosorbent assay kits (E-EL-M267, Elabscience, Wuhan, China) according to the manufacturer’s instruction.
Statistics and reproducibility
Statistical analysis was performed using GraphPad Prism 8 software. Data were presented as the mean ± standard deviation (SD) unless otherwise specified. All experiments included at least three independent biological replicates and each experiment was repeated at least three times. No data points or samples were excluded from the analysis. The two-tailed Student’s t-test was used for comparing two groups. One-way ANOVA test was used for comparing more than two groups. *P < 0.05, **P < 0.01, ***P < 0.001, and ****P < 0.0001.
Reporting summary
Further information on research design is available in the Nature Portfolio Reporting Summary linked to this article.
References
Cha, J., Sun, X. & Dey, S. K. Mechanisms of implantation: strategies for successful pregnancy. Nat. Med. 18, 1754–1767 (2012).
Ihnatovych, I., Livak, M., Reed, J., de Lanerolle, P. & Strakova, Z. Manipulating actin dynamics affects human in vitro decidualization. Biol. Reprod. 81, 222–230 (2009).
Owusu-Akyaw, A., Krishnamoorthy, K., Goldsmith, L. T. & Morelli, S. S. The role of mesenchymal-epithelial transition in endometrial function. Hum. Reprod. update 25, 114–133 (2019).
Coulam, C. What about superfertility, decidualization, and natural selection?. J. Assist Reprod. Genet 33, 577–580 (2016).
Li, B. et al. IHH, SHH, and primary cilia mediate epithelial-stromal cross-talk during decidualization in mice. Sci. Signal. 16, eadd0645 (2023).
Li, B. et al. Primary cilia restrain PI3K-AKT signaling to orchestrate human decidualization. Int. J. Mol. Sci. 23, 15573 (2022).
Singla, V. & Reiter, J. F. The primary cilium as the cell’s antenna: signaling at a sensory organelle. Science 313, 629–633 (2006).
Anvarian, Z., Mykytyn, K., Mukhopadhyay, S., Pedersen, L. B. & Christensen, S. T. Cellular signalling by primary cilia in development, organ function and disease. Nat. Rev. Nephrol. 15, 199–219 (2019).
Szymanska, K. & Johnson, C. A. The transition zone: an essential functional compartment of cilia. Cilia 1, 10 (2012).
Garcia-Gonzalo, F. R. et al. A transition zone complex regulates mammalian ciliogenesis and ciliary membrane composition. Nat. Genet. 43, 776–784 (2011).
Smith, U. M. et al. The transmembrane protein meckelin (MKS3) is mutated in Meckel-Gruber syndrome and the wpk rat. Nat. Genet. 38, 191–196 (2006).
Baala, L. et al. The Meckel-Gruber syndrome gene, MKS3, is mutated in Joubert syndrome. Am. J. Hum. Genet 80, 186–194 (2007).
Valente, E. M. et al. Mutations in TMEM216 perturb ciliogenesis and cause Joubert, Meckel and related syndromes. Nat. Genet. 42, 619–625 (2010).
Dawe, H. R. et al. Nesprin-2 interacts with meckelin and mediates ciliogenesis via remodelling of the actin cytoskeleton. J. Cell Sci. 122, 2716–2726 (2009).
Pugacheva, E. N., Jablonski, S. A., Hartman, T. R., Henske, E. P. & Golemis, E. A. HEF1-dependent Aurora A activation induces disassembly of the primary cilium. Cell 129, 1351–1363 (2007).
Ihnatovych, I. et al. Increased phosphorylation of myosin light chain prevents in vitro decidualization. Endocrinology 148, 3176–3184 (2007).
Ran, J., Yang, Y., Li, D., Liu, M. & Zhou, J. Deacetylation of alpha-tubulin and cortactin is required for HDAC6 to trigger ciliary disassembly. Sci. Rep. 5, 12917 (2015).
Jasinska, A., Strakova, Z., Szmidt, M. & Fazleabas, A. T. Human chorionic gonadotropin and decidualization in vitro inhibits cytochalasin-D-induced apoptosis in cultured endometrial stromal fibroblasts. Endocrinology 147, 4112–4121 (2006).
Skory, R. M. et al. The nuclear lamina couples mechanical forces to cell fate in the preimplantation embryo via actin organization. Nat. Commun. 14, 3101 (2023).
Gruenbaum, Y. & Foisner, R. Lamins: nuclear intermediate filament proteins with fundamental functions in nuclear mechanics and genome regulation. Annu Rev. Biochem 84, 131–164 (2015).
Jin, Z. Y. et al. BHPF exposure impairs mouse and human decidualization. Environ. Pollut. 304, 119222 (2022).
Fan, J. R. et al. Lamin A-mediated nuclear lamina integrity is required for proper ciliogenesis. EMBO Rep. 21, e49680 (2020).
Takaki, T. et al. Actomyosin drives cancer cell nuclear dysmorphia and threatens genome stability. Nat. Commun. 8, 16013 (2017).
Hatch, E. M., Fischer, A. H., Deerinck, T. J. & Hetzer, M. W. Catastrophic nuclear envelope collapse in cancer cell micronuclei. Cell 154, 47–60 (2013).
Ablasser, A. & Chen, Z. J. cGAS in action: Expanding roles in immunity and inflammation. Science 363, eaat8657 (2019).
Yang, X. et al. MARCH8 attenuates cGAS-mediated innate immune responses through ubiquitylation. Sci. Signal. 15, eabk3067 (2022).
Luo, X. et al. Expression of STING is increased in liver tissues from patients with NAFLD and promotes macrophage-mediated hepatic inflammation and fibrosis in mice. Gastroenterology 155, 1971–1984.e1974 (2018).
Mu, X. et al. Cytoskeleton stiffness regulates cellular senescence and innate immune response in Hutchinson-Gilford progeria syndrome. Aging Cell 19, e13152 (2020).
Hilgendorf, K. I. et al. Omega-3 fatty acids activate ciliary FFAR4 to control adipogenesis. Cell 179, 1289–1305.e1221 (2019).
Zhang, X. et al. nm23 regulates decidualization through the PI3K-Akt-mTOR signaling pathways in mice and humans. Hum. Reprod. 31, 2339–2351 (2016).
Brucker, L., Kretschmer, V. & May-Simera, H. L. The entangled relationship between cilia and actin. Int J. Biochem Cell Biol. 129, 105877 (2020).
Streets, A. J., Prosseda, P. P. & Ong, A. C. Polycystin-1 regulates ARHGAP35-dependent centrosomal RhoA activation and ROCK signaling. JCI Insight 5, e135385 (2020).
Firestone, A. J. et al. Small-molecule inhibitors of the AAA+ ATPase motor cytoplasmic dynein. Nature 484, 125–129 (2012).
Huangfu, D. et al. Hedgehog signalling in the mouse requires intraflagellar transport proteins. Nature 426, 83–87 (2003).
Gradilone, S. A. et al. HDAC6 inhibition restores ciliary expression and decreases tumor growth. Cancer Res. 73, 2259–2270 (2013).
Ingallina, E. et al. Mechanical cues control mutant p53 stability through a mevalonate-RhoA axis. Nat. Cell Biol. 20, 28–35 (2018).
Guo, X. et al. Interplay of cGAS with micronuclei: regulation and diseases. Mutat. Res Rev. Mutat. Res. 790, 108440 (2022).
Ghosh, M., Saha, S., Li, J., Montrose, D. C. & Martinez, L. A. p53 engages the cGAS/STING cytosolic DNA sensing pathway for tumor suppression. Mol. cell 83, 266–280.e266 (2023).
Ding, R. et al. Activating cGAS-STING axis contributes to neuroinflammation in CVST mouse model and induces inflammasome activation and microglia pyroptosis. J. Neuroinflamm. 19, 137 (2022).
Vincent, J. et al. Small molecule inhibition of cGAS reduces interferon expression in primary macrophages from autoimmune mice. Nat. Commun. 8, 750 (2017).
Shimokawa, H., Sunamura, S. & Satoh, K. RhoA/Rho-kinase in the cardiovascular system. Circ. Res 118, 352–366 (2016).
Yuan, X. et al. Ciliary IFT80 balances canonical versus non-canonical hedgehog signalling for osteoblast differentiation. Nat. Commun. 7, 11024 (2016).
Ishihara, H. et al. Calyculin A and okadaic acid: inhibitors of protein phosphatase activity. Biochem. Biophys. Res Commun. 159, 871–877 (1989).
Du, X. et al. Eosinophil-derived chemokine (hCCL15/23, mCCL6) interacts with CCR1 to promote eosinophilic airway inflammation. Signal Transduct. Target Ther. 6, 91 (2021).
Hassan, E. et al. Abnormal ciliogenesis in decidual stromal cells in recurrent miscarriage. J. Reprod. Immunol. 150, 103486 (2022).
Kim, J. et al. Actin remodelling factors control ciliogenesis by regulating YAP/TAZ activity and vesicle trafficking. Nat. Commun. 6, 6781 (2015).
Chrzanowska-Wodnicka, M. & Burridge, K. Rho-stimulated contractility drives the formation of stress fibers and focal adhesions. J. Cell Biol. 133, 1403–1415 (1996).
Hatch, E. & Hetzer, M. Breaching the nuclear envelope in development and disease. J. Cell Biol. 205, 133–141 (2014).
Vergnes, L., Peterfy, M., Bergo, M. O., Young, S. G. & Reue, K. Lamin B1 is required for mouse development and nuclear integrity. Proc. Natl Acad. Sci. USA 101, 10428–10433 (2004).
Brighton, P. J. et al. Clearance of senescent decidual cells by uterine natural killer cells in cycling human endometrium. Elife 6, e31274 (2017).
Terradas, M., Martin, M., Tusell, L. & Genesca, A. Genetic activities in micronuclei: is the DNA entrapped in micronuclei lost for the cell?. Mutat. Res 705, 60–67 (2010).
Bakhoum, S. F. et al. Chromosomal instability drives metastasis through a cytosolic DNA response. Nature 553, 467–472 (2018).
Gao, D. et al. Activation of cyclic GMP-AMP synthase by self-DNA causes autoimmune diseases. Proc. Natl Acad. Sci. USA 112, E5699–E5705 (2015).
Lin, Y. et al. Activation of the cGAS-STING signaling pathway in adenomyosis patients. Immun. Inflamm. Dis. 9, 932–942 (2021).
Bizargity, P. & Bonney, E. A. Dendritic cells: a family portrait at mid-gestation. Immunology 126, 565–578 (2009).
Zhao, H., Kalish, F., Wong, R. J. & Stevenson, D. K. Infiltration of myeloid cells in the pregnant uterus is affected by heme oxygenase-1. J. Leukoc. Biol. 101, 217–226 (2017).
Acknowledgements
This study was supported by National Natural Science Foundation of China (32370915 and 32171114).
Author information
Authors and Affiliations
Contributions
B.L. and Z.M.Y. conceived and designed the study; B.L., Y.Y.H., W.X.Y., H.N.L., M.Y.L., Y.W. and D.D.J. performed the experiments; B.L. and Y.Y.H. performed data analysis; B.L. and Z.M.Y. wrote and edited the manuscript; All authors approved the manuscript.
Corresponding author
Ethics declarations
Competing interests
The authors declare no competing interests.
Peer review
Peer review information
Communications Biology thanks the anonymous reviewers for their contribution to the peer review of this work. Primary Handling Editors: Tiago Dantas and David Favero.
Additional information
Publisher’s note Springer Nature remains neutral with regard to jurisdictional claims in published maps and institutional affiliations.
Rights and permissions
Open Access This article is licensed under a Creative Commons Attribution-NonCommercial-NoDerivatives 4.0 International License, which permits any non-commercial use, sharing, distribution and reproduction in any medium or format, as long as you give appropriate credit to the original author(s) and the source, provide a link to the Creative Commons licence, and indicate if you modified the licensed material. You do not have permission under this licence to share adapted material derived from this article or parts of it. The images or other third party material in this article are included in the article’s Creative Commons licence, unless indicated otherwise in a credit line to the material. If material is not included in the article’s Creative Commons licence and your intended use is not permitted by statutory regulation or exceeds the permitted use, you will need to obtain permission directly from the copyright holder. To view a copy of this licence, visit http://creativecommons.org/licenses/by-nc-nd/4.0/.
About this article
Cite this article
Li, B., He, YY., Yao, WX. et al. Primary cilia prevent activation of the cGAS-STING pathway during mouse decidualization. Commun Biol 8, 607 (2025). https://doi.org/10.1038/s42003-025-08030-x
Received:
Accepted:
Published:
Version of record:
DOI: https://doi.org/10.1038/s42003-025-08030-x
This article is cited by
-
Primary cilia function as hubs for signal transduction
Cell & Bioscience (2025)










