Fig. 4: Primary cilia negatively regulate the cGAS-STING pathway.
From: Primary cilia prevent activation of the cGAS-STING pathway during mouse decidualization

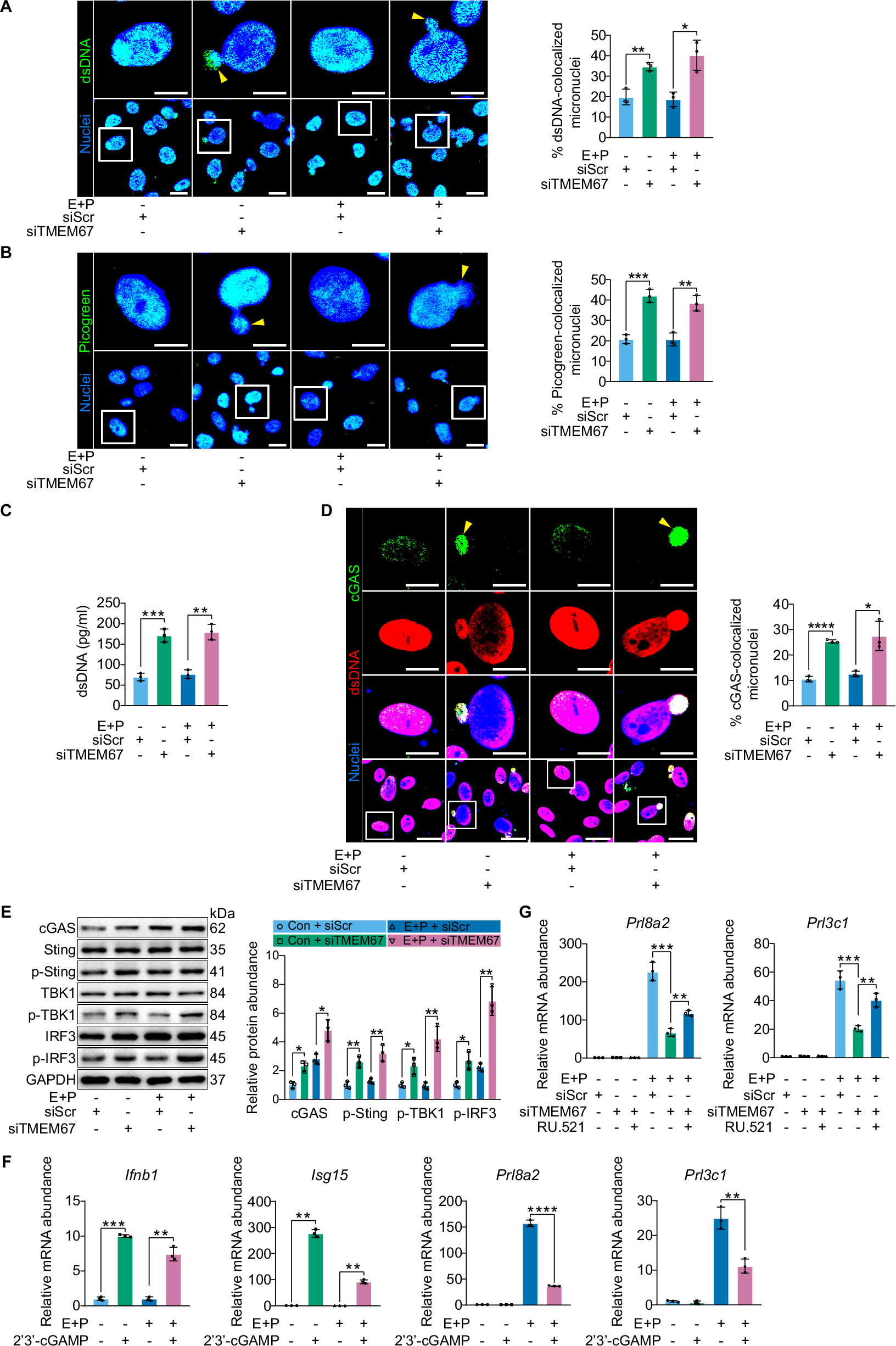
A dsDNA immunofluorescence and the percentage of dsDNA-colocalized micronuclei after stromal cells were transfected with siScr or siTMEM67 for 24 h and further induced in vitro decidualization for 48 h. Scale bars, 15 μm. Inset scale bars, 10 μm. B Picogreen immunofluorescence and the percentage of picogreen-colocalized micronuclei after stromal cells were transfected with siScr or siTMEM67 for 24 h and further induced in vitro decidualization for 48 h. Scale bars, 15 μm. Inset scale bars, 10 μm. C dsDNA concentration in cultured medium after stromal cells were transfected with siScr or siTMEM67 for 24 h and further induced in vitro decidualization for 48 h. D dsDNA and cGAS immunofluorescence, and the percentage of cGAS-colocalized micronuclei after stromal cells were transfected with siScr or siTMEM67 for 24 h and further induced in vitro decidualization for 48 h. Scale bars, 25 μm. Inset scale bars, 10 μm. E Western blot analysis and quantification of cGAS, p-Sting, p-TBK1, and p-IRF3 after stromal cells were transfected with siScr or siTMEM67 for 24 h and further induced in vitro decidualization for 48 h. F Relative mRNA abundances of Ifnb1, Isg15, Prl8a2 and Prl3c1 after stromal cells were treated with 2’3’-cGAMP (5 μg/ml) under in vitro decidualization conditions for 48 h. G Relative mRNA abundances of Prl8a2 and Prl3c1 after stromal cells were transfected with siScr or siTMEM67 for 24 h and further induced in vitro decidualization for 48 h with or without RU.521 (10 μM) treatments. All images were representative of three biologically independent experiments. All data were presented as means ± SD from three biologically independent experiments. The two-tailed Student’s t-test was used for comparing two groups. One-way ANOVA test was used for comparing more than two groups. *P < 0.05, **P < 0.01, ***P < 0.001, and ****P < 0.0001.