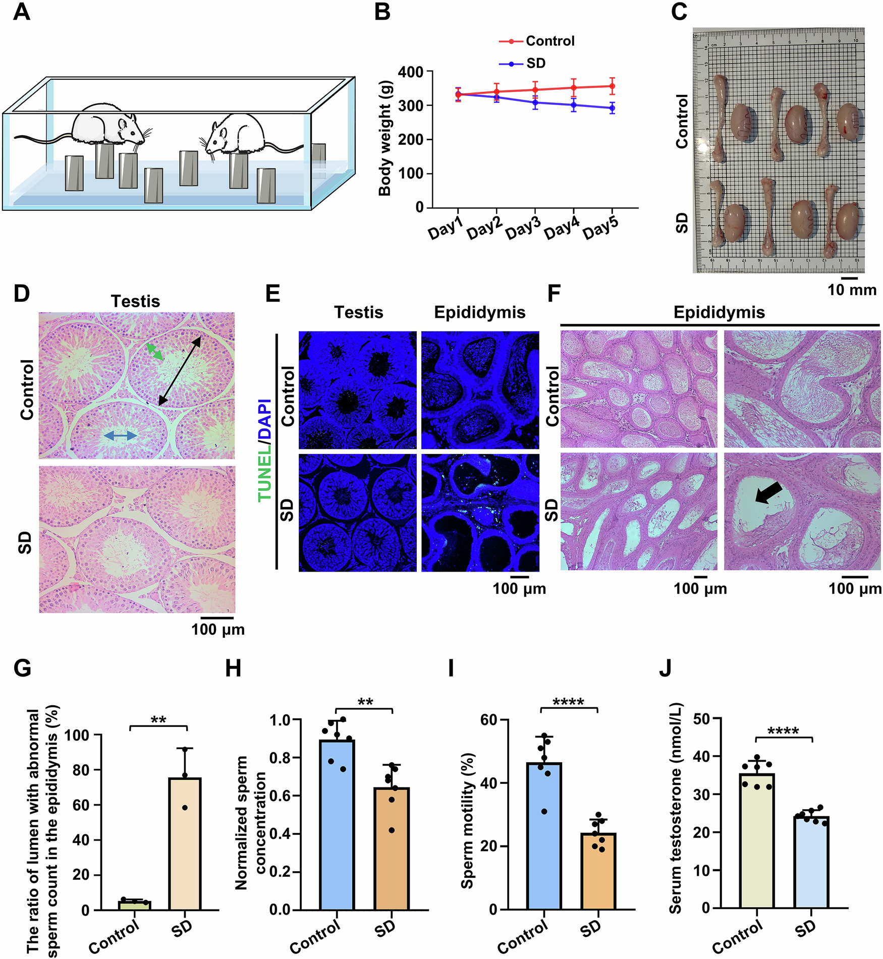
Fig. 2: Sleep deprivation (SD) leads to male reproductive system dysfunction.

A Schematic diagram for the experimental modified multiple-platform SD model. Elements of this image are freely available from Servier Medical Art (https://smart.servier.com/). B Effect of SD on body weight (5 replicates per group). C Morphological images of the testes and epididymides from control and SD group rats (3 replicates per group). Scale bars: 10 mm D Hematoxylin and eosin (H&E) staining of the testicular sections from control and SD rats; black, blue, and green arrows indicate the diameter of the seminiferous tubule, diameter of the seminiferous lumen, and epithelial height of the seminiferous tubule, respectively. Scale bars: 100 µm. E A TUNEL assay was performed with Alexa Fluor 488 (green), and cell nuclei were labeled with DAPI (blue). Scale bars: 100 µm. F H&E staining of the epididymal sections from control and SD rats; the SD group shows significantly reduced sperm density within the lumens (black arrow). Scale bars: 100 µm. G The histogram represents the proportion of lumens with abnormal sperm counts in the epididymis of control and SD rats. More than 290 lumens were counted for each rat (3 replicates per group). H, I SD significantly reduces epididymal sperm concentration and motility (7 replicates per group). J Serum testosterone level in control and SD groups (7 replicates per group). Data are presented as the mean ± standard deviation values. Statistical analysis was performed with an unpaired t-test; ns > 0.05, *P < 0.05, **P < 0.01, ***P < 0.001, ****P < 0.0001. ns, not significant.