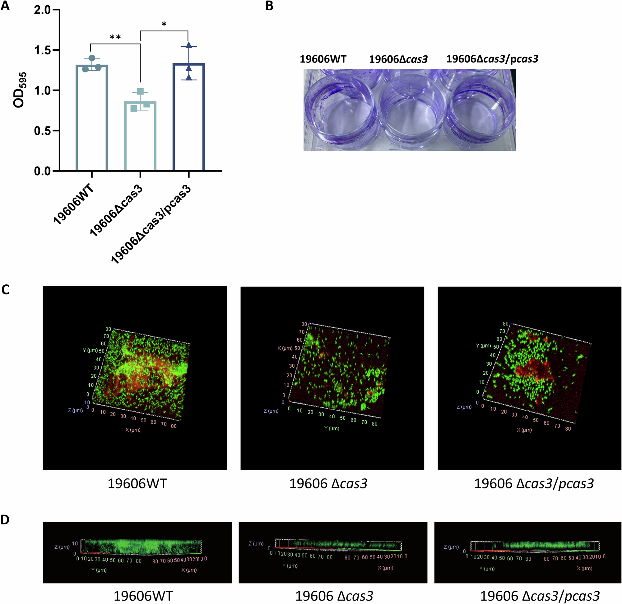
Fig. 3: Effect of cas3 gene on biofilm formation of A. baumannii.

A Quantification of 19606WT, 19606Δcas3, and 19606Δcas3/pcas3 strains biofilm formation by crystal violet staining. B Observation of biofilm growth of A. baumannii strains incubated at 37 °C for 48 hours by crystal violet staining in sterile 24-well plates. C Images of A. baumannii biofilm (EPS (red) and bacterial cells (green)) under a confocal microscope. D Thickness of the formed biofilm using ZEN software. Data are presented as mean ± SD from three independent biological replicates. P values were determined using a two-tailed Student’s t test, *p < 0.05, **p < 0.01.