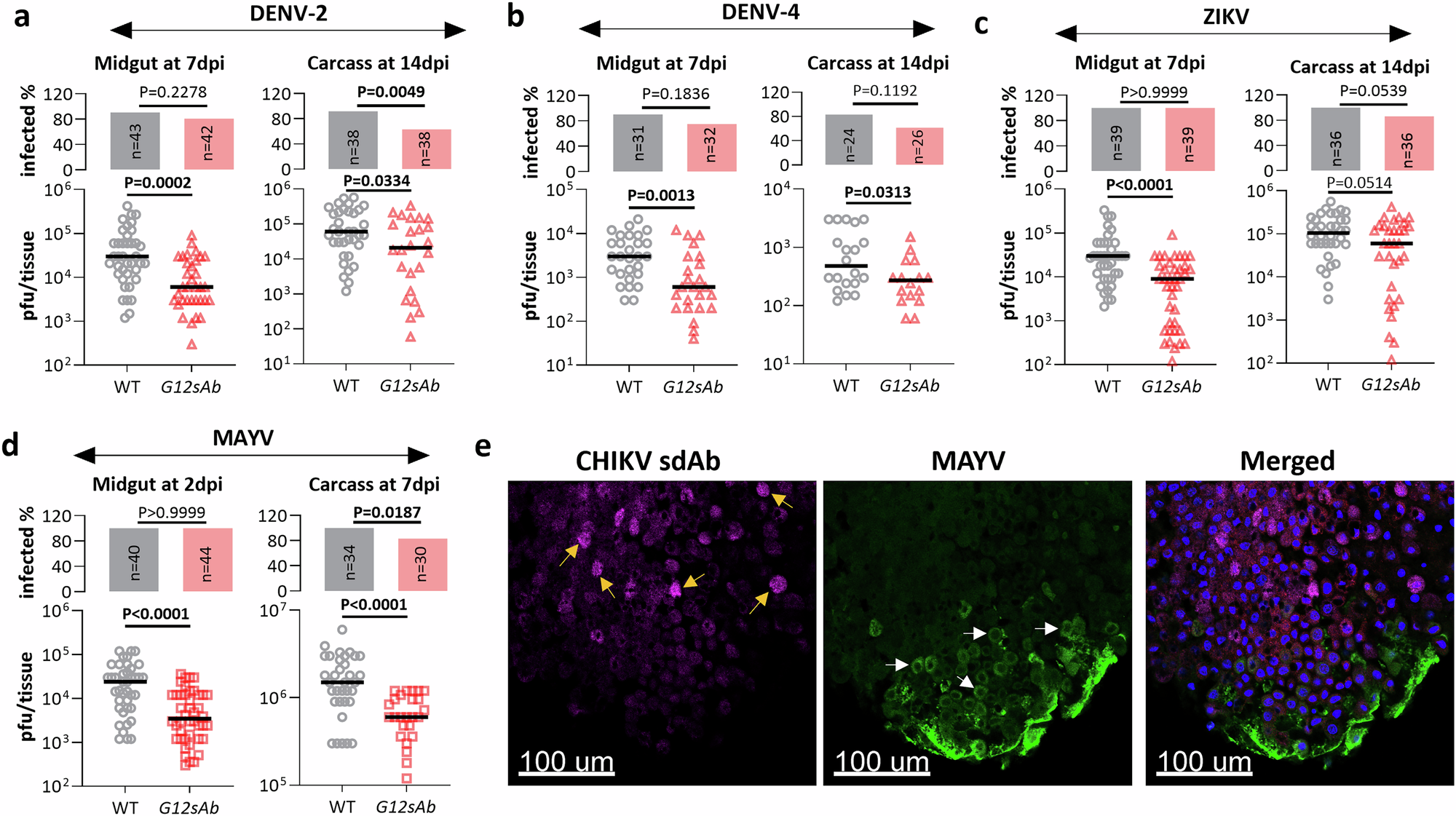
Fig. 3: Effect of small antibodies on orthoflavivirus and alphavirus infection in mosquito midguts and carcasses.

Viral titer of DENV-2 (a), DENV-4 (b), ZIKV (c), and MAYV (d) in midguts and carcasses of wild-type (WT) and transgenic mosquitoes (G12sAb), as measured by plaque assay on various days post-infection (dpi). Infection prevalence and sample sizes for each virus are shown on the top panel of each graph. P values were determined by an unpaired two-sided Mann-Whitney test for virus titer or an unpaired two-sided Fisher’s exact test for infection prevalence. e IFA detection of CHIKV sdAb and MAYV in midgut cells of G12sAb mosquitoes at 2 days post-infection. Yellow arrows indicate cells with abundant small antibodies, and white arrows indicate MAYV-positive cells. Nuclei were stained with DAPI (blue). Source data are provided in Supplementary Data 1.