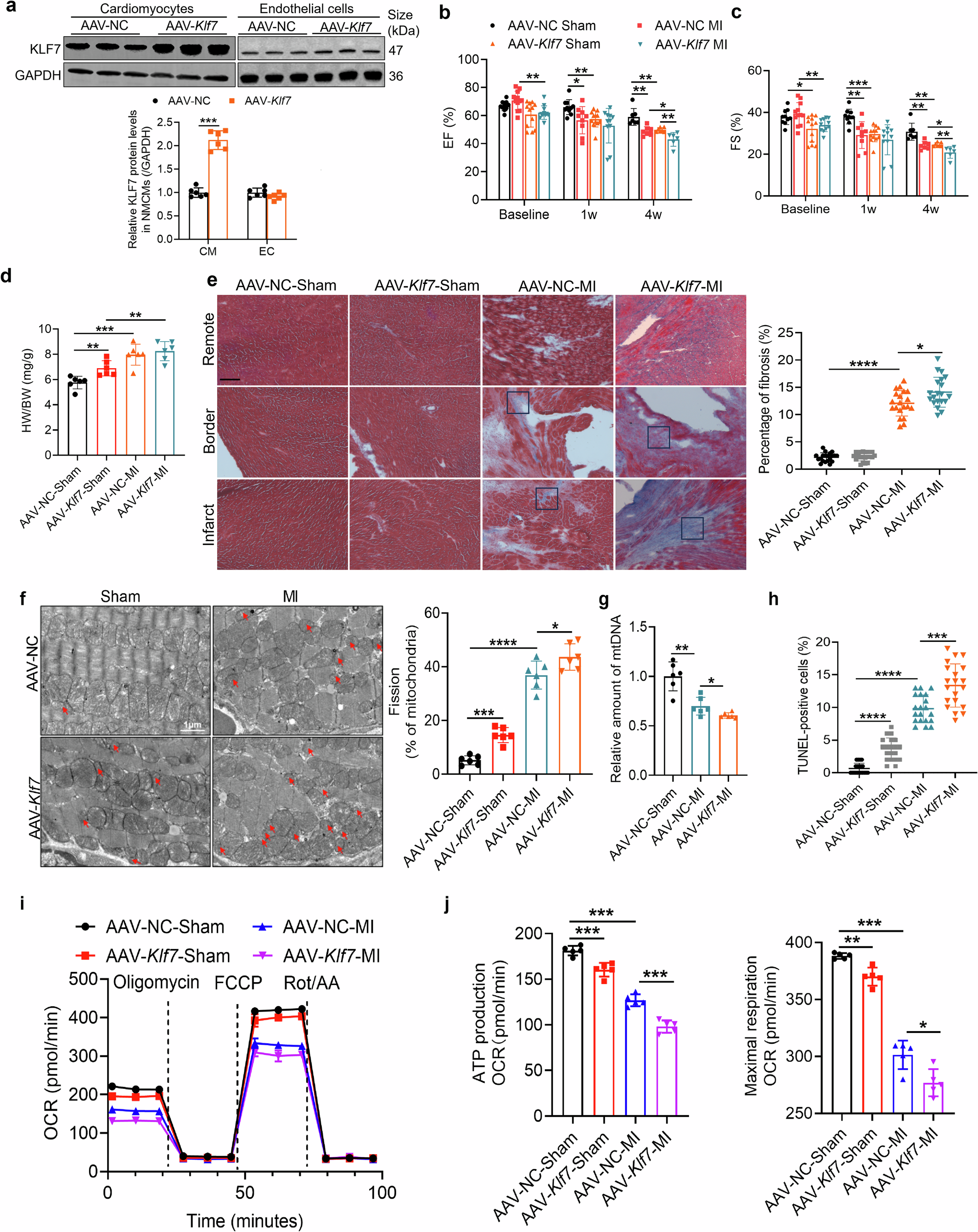
Fig. 4: Cardiomyocyte-specific overexpression of Klf7 aggravates cardiac and mitochondrial dysfunction induced by myocardial infarction.
From: Krüppel like factor 7 regulates mitochondrial dynamics balance in myocardial infarction

a Infection efficiency of mouse tail-vein injection of AAV9 for Klf7 expression in cardiomyocytes and endothelial cells (n = 6). b, c Left ventricular ejection fraction and fractional shortening were measured by echocardiography (n = 7–12). d Quantification of the HW/BW ratio in AAV-NC and AAV-Klf7 mice after sham or MI surgery (n = 6). e Representative images of Masson’s trichrome-stained hearts from mice in the four groups and quantitative analysis of the extent of fibrosis. The area stained blue represents fibrosis, the area boxed in black represents the typical area of fibrosis, Scale bar, 100 μm (n = 4 mice/group, 6 sections/mouse). f TEM was performed to detect the ultrastructure of cardiomyocytes in heart tissues from mice treated with AAV-Klf7 or AAV-NC after MI surgery. Red arrows indicate fragmented mitochondria. Scale bar, 1 μm (n = 6). g Relative amount of mitochondrial DNA in mouse heart tissues from mice treated with AAV-Klf7 or AAV-NC after 1 week after MI surgery (n = 6). h Cardiomyocyte apoptosis in heart tissues from AAV-NC and AAV-Klf7 mice after sham or MI surgery (n = 4 mice/group, 5 sections/mouse). i Oxygen consumption rate of isolated mouse cardiac mitochondria at 1 week after MI surgery. j Quantification of ATP production and maximal respiration rate of isolated mouse cardiac mitochondria at 1 week after MI surgery (n = 5). In all panels, data are depicted as the mean ± SEM. *P < 0.05, **P < 0.01, ***P < 0.001, ****P < 0.0001, statistical significance was determined using unpaired, two-sided t-test.