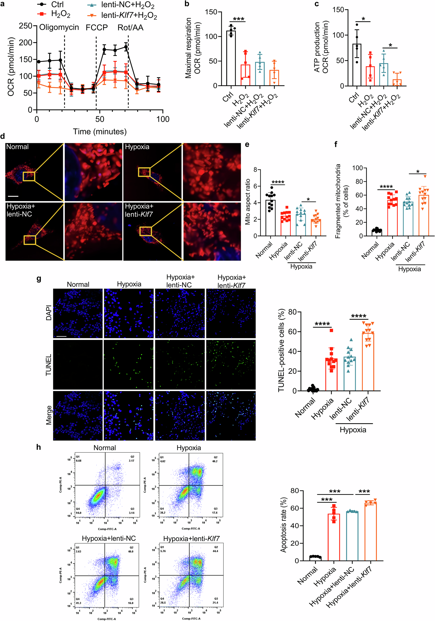
Fig. 5: Overexpression of Klf7 aggravates cardiomyocyte mitochondrial dynamics imbalance and insufficient ATP supply under hypoxic condition.
From: Krüppel like factor 7 regulates mitochondrial dynamics balance in myocardial infarction

a–c Oxygen consumption rate, ATP production, and maximal respiration rate of HL-1 cells under 1 mM H2O2 treatment (n = 5). d NMCMs were stained with MitoTracker Red (red)/DAPI (blue). Representative images highlight mitochondrial fission/fusion dynamics. Scale bar, 10 μm. e, f Quantitative analysis was performed to determine the percentage of cells with altered mitochondrial aspect ratios and fragmented mitochondria (n = 12). g HL-1 cells were transfected with lentivirus overexpressing Klf7 or its negative control. Apoptosis was determined by the TUNEL assay. DAPI indicates the nucleus. Scale bar, 50 μm. Quantitative analysis was conducted to determine the percentage of apoptotic cells, based on 12 randomly selected fields from 4 independent experiments. h Cell apoptosis evaluated by the Annexin V-FITC/PI staining of cardiomyocytes with lentiviral overexpression of Klf7 exposed to hypoxic conditions for 12 h (n = 5). The x-axis labeled Comp-FITC-A indicates Annexin V, while the y-axis labeled Comp-PE-A indicates PI. In all panels, data are depicted as the mean ± SEM. *P < 0.05, ***P < 0.001, ****P < 0.0001, statistical significance was determined using unpaired, two-sided t-test.