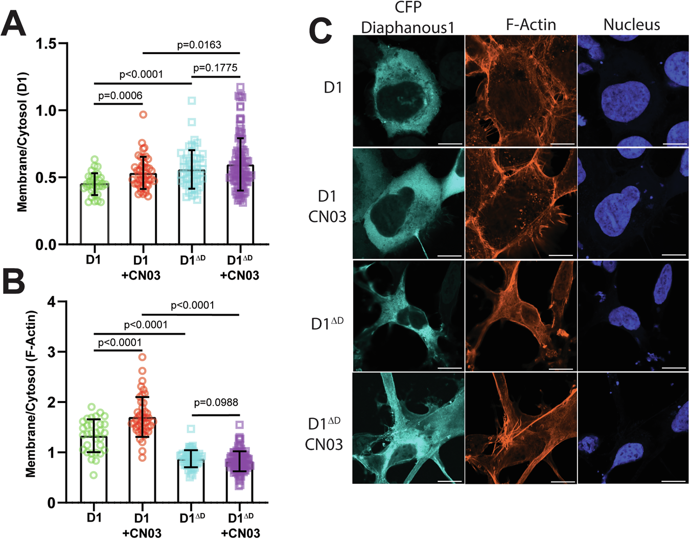
Fig. 4: Autoinhibition mediates localization and activity of DIAPH1 and F-actin.
From: Negative cooperativity regulates ligand activation of DIAPH1 and other diaphanous related formins

A Membrane to cytosol ratio of CFP-DIAPH1 fluorescence. The sample sizes for DIAPH1 (D1, green circles), DIAPH1 + CN03 (D1 + CN03, red circles), DIAPH1ΔDAD (D1ΔD, cyan squares) and DIAPH1ΔDAD + CN03 (D1ΔD + CN03, purple squares) are 31, 44, 51 and 105, respectively. B Membrane to cytosol ratio of phalloidin fluorescence, which binds to F-actin. The sample size for D1 (green circles), D1 + CN03 (red cricles), D1ΔD (cyan squares) and D1ΔD + CN03 (purple squares) are 31, 44, 51 and 105, respectively. The analysis uses the ratio of intensities of membrane and cytosol, which decreases the bias caused by alternative actin filaments staining62. C Confocal microscope images of AD293 cells transfected with CFP-labeled D1 and D1ΔD. RhoA activator CN03 was at 1 mg/mL. Cells were stained with Alexa Fluor568 Phalloidin to image filamentous actin and Hoechst 33258 to image the nuclei. Scale bar is 10 µm. The significant cytosolic fraction of overexpressed DIAPH1 after CN03 activation of RhoA or of constitutively active DIAPH1ΔDAD suggests that there are limited membrane binding sites for DIAPH1 as observed previously30. The height of the bar represents the mean and the error bars are ± SEM and statistical p-values at 95% confidence are shown on the graph.