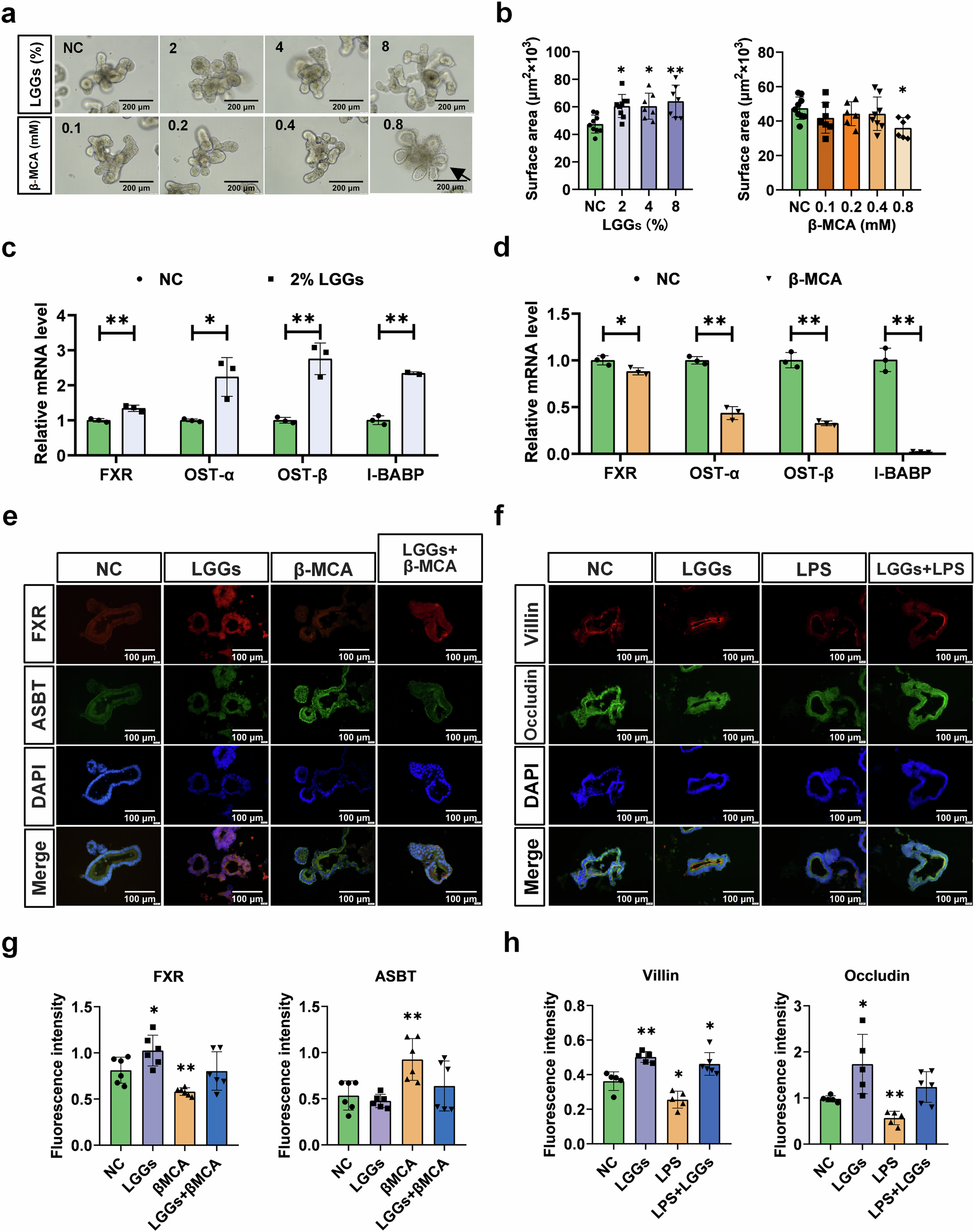
Fig. 3: LGGs modulate FXR signaling and enhance intestinal barrier integrity in ileum organoids.

a Morphological changes of ileum organoids treated with LGGs (2%, 4%, 8%) or β-MCA (0.1, 0.2, 0.4, 0.8 mM) for 24 h. LGGs preserved organoid structure at all concentrations, whereas 0.8 mM β-MCA induced epithelial damage (arrows: disrupted edges). Scale bar: 200 μm. b Size of organoids cultured with LGG and β-MCA. Data expressed as mean ± SEM. c qPCR analysis of FXR and its downstream targets (OST-α, OST-β, I-BABP) in organoids treated with 2% LGGs for 24 h. d Suppression of FXR signaling pathway mRNA levels by β-MCA (0.4 mM, 24 h). FXR, OST-α, OST-β, and I-BABP expression decreased. e Immunofluorescence staining of FXR (red) and ASBT (green) in organoids treated with LGGs (2%) or β-MCA (0.4 mM). Nuclei counterstained with DAPI (blue). Scale bar: 100 μm. f Occludin (green) and Villin (red) expression in organoids exposed to LGGs (2%) or LPS (100 μg/mL). Scale bar: 100 μm. g, h Quantification of fluorescence intensity for FXR, ASBT, Occludin, and Villin. *P < 0.05, **P < 0.01 vs. untreated control.