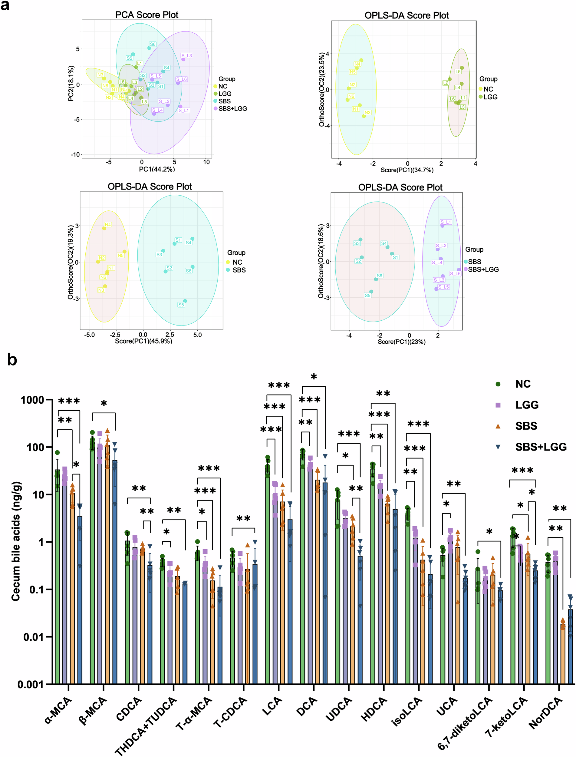
Fig. 6: Bile acid profiling in WT SBS mice (n = 6).

a PCA and OPLS-DA score chart of cecum bile acids. The PCA plot showed that each group was clustered, but there was still partial overlap. OPLS-DA score chart showed that NC vs. LGG, NC vs. SBS, SBS vs. SBS + LGG groups were significantly different. b Determination of ileocecal stool bile acids in groups. The level of α-MCA, T-α-MCA, LCA, DCA, UDCA, HDCA, isoLCA, 7-ketoLCA and NorDCA were decreased in SBS group when compared with NC group. The level of α-MCA, CDCA, UDCA, 7-ketoLCA were decreased in SBS + LGG group when compared with SBS group. *P < 0.05, **P < 0.01, ***P < 0.001.