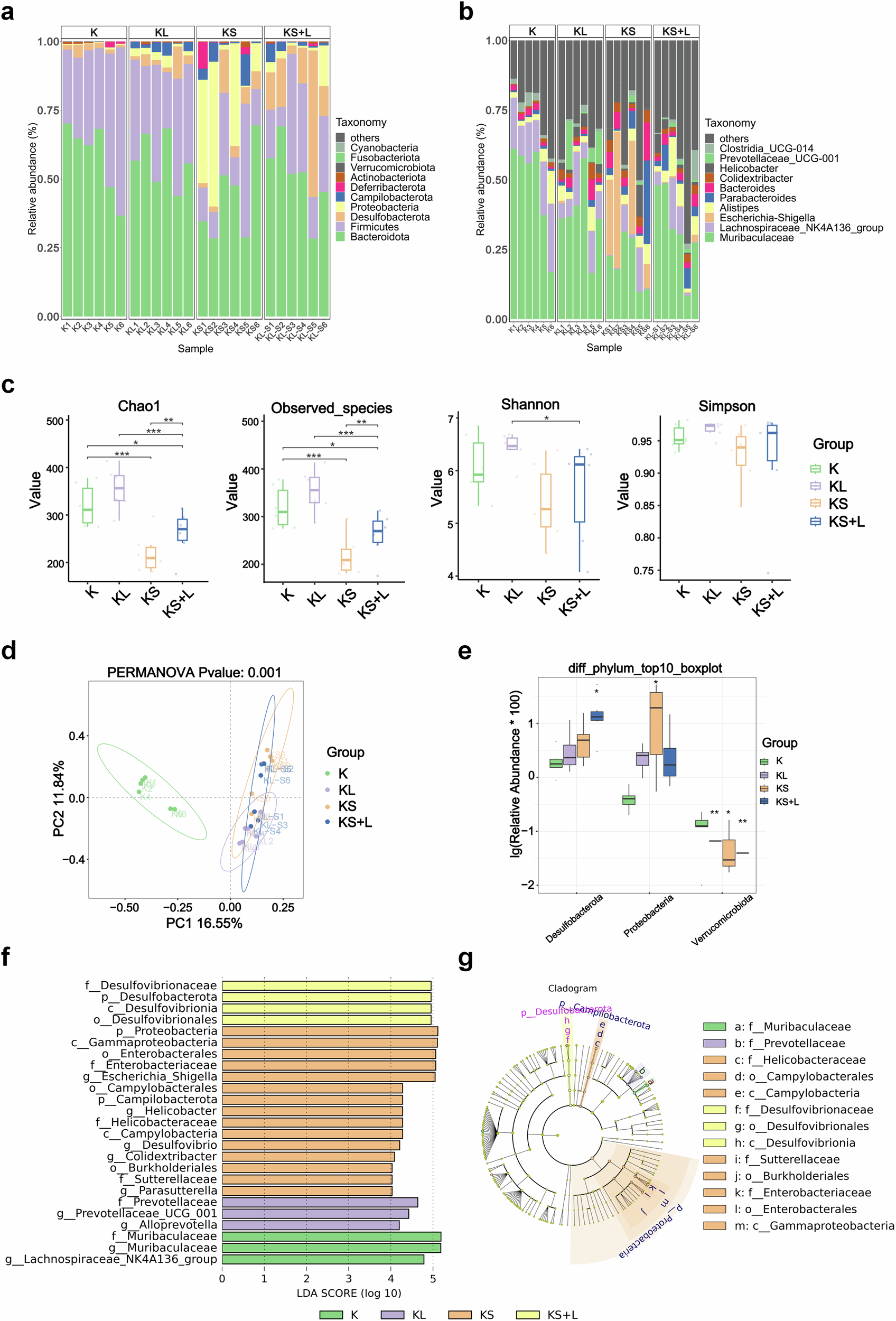
Fig. 9: 16S rDNA detection of intestinal microbiota changes in FXRInt-KO mice (n = 6).

a At the phylum level, the predominant bacterial colonies are Bacteroidota, Firmicutes, Desulfobacterota, Proteobacteria, and Campylobacterota. b At the genus level, the main bacterial colonies include Muribaculaceae, Lachnospiraceae, Escherichia-Shigella, Alistipes, Parabacteroides, Bacteroides. c α-diversity analysis:The Chao1 and Observed_species indices indicate that the species richness in the KS group is reduced, and supplementation with LGG can mitigate the decrease in species richness between groups. The Shannon and Simpson indices show no significant differences in the diversity and evenness of microbial communities between the KS group and the KS + L group. d β-diversity analysis: PCoA and PERMANOVA showed the significant difference among the groups, P = 0.001. e Phylum with significant differences in the relative abundances between groups are Desulfobacterota, Proteobacteria, and Verrucomicrobia. f, g Analysis the influence of species abundance by LEfSe test. f Histigram of LDA scores for differentially abundant genera between groups. Threshold: LDA > 4.0. g Cladogram for taxonomic representation of significant differences between groups. Green, purple, orange, and yellow represent core micrbes in K, KL, KS and KS + L groups, respectively. Olive green indicates microbes shared between groups. * indicated comparison with the K group. *P < 0.05, **P < 0.01.