Fig. 1: Basolateral amygdala (BLA) and posterior piriform cortex (pPC) are critical brain structures in olfactory second-order conditioning (SOC).
From: Second-order threat conditioning in the amygdala-posterior piriform cortex network

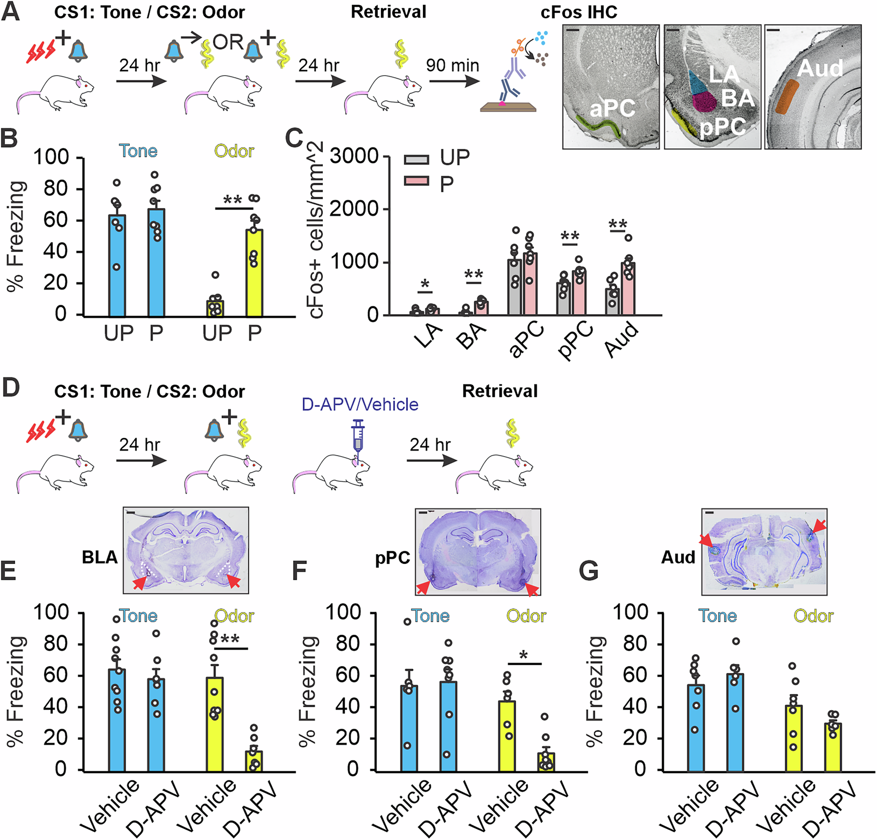
A Schematics illustrating the SOC training flow and cFos IHC. Sampling areas for cFos are denoted in the images on the right. LA: lateral amygdala, BA: basal amygdala, aPC: anterior piriform cortex, pPC: posterior piriform cortex, Aud: auditory cortex. B Percentage of freezing responses to CS1 tone during SOC and to CS2 odor during memory retrieval (F1,13 = 15.850, p = 0.002). Both unpaired (UP; n = 4 F/2 M) and paired (P; n = 3 F/4 M) groups exhibited freezing responses to the CS1 tone after the first-order conditioning, whereas only the tone/odor paired group manifested SOC memory for odor (t = 8.954, p < 0.001). C Comparisons of cFos cell counts across various structures in the UP and P groups (n = 6-7). LA (t = − 2.648, p = 0.024), BA (t = − 7.605, p < 0.001), pPC (t = − 3.198, p = 0.008) and Aud (t = − 4.004, p = 0.002) displayed higher cFos activation in the paired group. D Schematics depicting SOC training with drug or vehicle infusion. E Percentage of freezing to the CS1 tone and CS2 odor when D-APV (n = 3 F/4 M) or vehicle (n = 4 F/5 M) was infused into the BLA (F1,14 = 51.397, p < 0.001). The D-APV-infused group exhibited significantly reduced freezing to the odor (p < 0.01). F Percentage of freezing responses to CS1 tone and CS2 odor when D-APV (n = 4 F/4 M) or vehicle (n = 3 F/3 M) was infused to the pPC (F1,14 = 13.902, p = 0.002). The D-APV-infused group displayed significantly reduced freezing to the odor (p < 0.05). G Percentage of freezing responses to CS1 tone and CS2 odor when D-APV (n = 2 F/4 M) or vehicle (n = 3 F/4 M) was infused to the Aud. No difference was observed between the two groups (p > 0.05). Upper panels in E-G show example cannular targeting in the three structures. Red arrows indicate the cannular tip locations. Scale bars, 500 µm. *p < 0.05, **p < 0.01. Error bars, SEM.